狂拉7个涨停板!“宝能系”拥兵城下
12月4日,宝能系的一笔竞拍增持,让原本寂寂无名的南宁百货股价一飞冲天!
截至12月12日收盘,南宁百货已经连续7个交易日收获涨停板。

早在2015年,宝能旗下的前海人寿就开始“埋伏”进入南宁百货。蛰伏4年后,宝能系再度出手,成为南宁百货的第一大股东。
面对宝能系的凌厉攻势,南宁国资摆出了欲“抱团”捍卫控股权的架势。不过,从最新披露的情况来看,直到12月11日晚间,南宁百货原第一大股东南宁沛宁资产经营有限责任公司,还尚未与南宁工农商集团有限责任公司达成一致行动人关系。这让南宁百货的控股权归属留下了足够大的想象空间。
宝能系“闪击”
南宁百货连续7涨停
“宝万之争”硝烟散去3年有余,在2019年即将结束的最后一个月,宝能系再度成为A股市场关注的焦点。
12月4日,南宁市富天投资者有限公司(下称“南宁富天”)竞得深圳市北部湾电子商务有限公司持有的南宁百货2291.23万股股份,成交价格8385.91万元。
南宁富天是钜盛华全资孙公司,实际控制人是姚振华。
这笔本身金额并不起眼的交易,犹如一张多米诺骨牌,不仅扣响了南宁百货股价暴涨的发令枪,也彻底打破了南宁百货股东之间的平衡。
事实上,从2015年开始,宝能旗下的前海人寿就不断增持南宁百货。
2015年9月,前海人寿首次举牌南宁百货,增持2728万股,占总股份的5.01%。随后经过多次增持,到2016年,前海人寿持有的南宁百货股权比例稳定在14.65%。
今年4月25日,南宁百货公告,前海人寿将其持有的公司14.65%股份转让给南宁富天,转让价格为8.88元/股,转让金额合计7.08亿元。
加上最新竞得的股份,南宁富天合计持有南宁百货18.85%股份,超过目前持有南宁百货18.26%股份的原第一大股东南宁沛宁,而后者,是南宁市国资委旗下的投资平台。
宝能系的突然发力,搅活了南宁百货的一池无澜水。从12月4日起,南宁百货股价一飞冲天,连续7个交易日录得涨停板。截至12月12日收盘,南宁百货报收7.82元,7个交易日累计涨幅超过95%。短短7个交易日,宝能系持股市值大增近4亿元。
南宁百货的暴涨,也让沉寂许久的百货商业板块“鸡犬升天”。合肥百货、汇嘉时代、津劝业等相关概念股也引来资金抢筹,近期市场走势强劲。
南宁国资喊话
欲“抱团”保卫控股权
面对宝能系的突袭,南宁百货原第一大股东也坐不住了。
在宝能系成为南宁百货第一大股东后,尽管南宁富天方面书面回复称“截至回复函件出具之日,没有谋求公司控股权的计划”,但并没有打消南宁国资方面的顾虑。
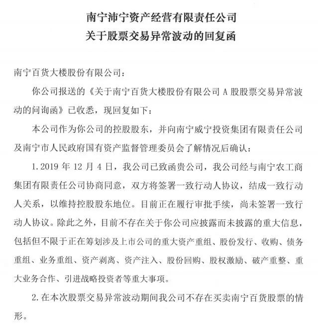
12月4日晚,南宁沛宁公告表示,将与南宁农工商集团有限责任公司(简称“南宁农工商”,持有南宁百货2.94%的股份)签署一致行动人协议,结成一致行动人关系,以维持控股股东地位。
不过,相比宝能系的雷厉风行,南宁国资祭出的“抱团”策略效率并不是很高。12月11日晚间,南宁百货公告,南宁沛宁方面表示“目前仍在履行审批手续,尚未签署一致行动人协议”。

相对南宁国资的紧张情绪,宝能方面目前似乎“稳坐钓鱼台”。从目前南宁国资和宝能系手中的“明牌”来看,南宁沛宁即便与南宁农工商“联手”,也只能获得比宝能多2.35%的股份。
而根据此前媒体的报道,宝能系似乎还留有颇具威慑力的“暗牌”。据公开资料显示,南宁百货当前的第三大股东洪琬玲(持股4.7%)以及第九大股东雷虎实业(持股0.93%)似乎与宝能系有千丝万缕的关系。
其中,雷虎实业曾与宝能共同入股深圳宝能致达实业有限公司,而洪琬玲则出现在多个与宝能相关公司的高管名单中。对此,宝能方面表示“截至本函回复之日,南宁富天与洪琬玲、深圳雷虎实业有限公司或本公司其他股东不存在一致行动人关系或潜在的一致行动人关系”。
潜心布局4年
宝能系缘何钟情南宁百货?
事实上,如果单从主业及基本面来看,南宁百货难言是个好标的。近年来,南宁百货一直在亏损边缘徘徊,连续四年扣非净利润为负值,2018年归母净利润亏损达到4486.49万元。今年前三季度,南宁百货在严控费用、门店转型等措施下,实现扭亏为盈,不过归属于上市公司股东的净利润仅为600.66万元。
对此,有市场人士指出,宝能青睐南宁百货,看重的或许是公司的“物业资产”。
南宁百货公司朝阳店、新世界店等主力门店均为自有物业,位于城市商圈的核心地段,价值不菲。
2015年5月15日,南宁百货曾发布一份《关于旧百货大楼片区项目国有土地上房屋征收预公告》。公告指出,南宁市政府拟对位于南宁市朝阳路的南宁百货大楼南楼所在的国有土地上房屋及附属物进行征收。
根据南宁市住房和城乡建设局网站披露的征收补偿文件, 被征收建筑物总面积约34583㎡,其中住宅面积约3752㎡,非住宅面积约30831㎡;项目房屋征收补偿安置费用概算总额为85196.05万元。
(来源:中国证券报)
免责声明:以上内容仅供参考学习使用,不作为投资建议,此操作风险自担。投资有风险、入市需谨慎。
推荐阅读
相关股票
相关板块
相关资讯
扫码下载
九方智投app
扫码关注
九方智投公众号
头条热搜
涨幅排行榜
暂无评论
赶快抢个沙发吧