【低位擒龙】反弹符合预期!后市如何走?
摘要:章盟主8亿重仓买一个想干嘛?
大家白天看盘没有方向的话记得来我的【打板擒龙圈】,当天市场行情怎么走,哪些短线题材值得把握,哪些龙头有持续性,我都会在这个圈子里实时分享。快速进入>>> 点击这里立即进入
量化复盘


上证指数涨1.3%,深证成指涨1.95%,创业板指涨2.01%。全市个股涨多跌少,全市上涨个股超4800只;全市全天成交2.18万亿元,较上一日放量成交970亿元,内资主力资金净买入214.8亿元,涨跌中位数为1.65%。
指数对短线行情影响是局部的,真正影响咱们操作的还是涨停数据。
今天A股可算是扬眉吐气的一天,从早上拉升要尾盘都没有明显回落,说明资金还是很看好后市行情的。
今天市场为啥这么猛呢?
肯定少不了那个男人的助攻。一个消息说:谈判中有一条是“停火一个月大家好好谈”这个消息刺激市场神经。
第二个消息是【特朗普:对伊战争“已胜利” 伊朗已准备“达成协议”】一个是盘前,一个是盘中,两个利好分时段发出,形成了1+1大于2的效果。消息刺激下助推市场上午没有明显回落。我早上也是在【打板擒龙圈】中提醒大家行情还在继续,大家别慌,别被洗下车了。盘中交易拿不定主意,记得来圈子里。


上午临近收盘市场因为没有更多热点,导致市场有点回落,还好下午储能板块爆发带动市场情绪二度回暖,才没有出现大幅回落,甚至尾盘还有人抢筹。
明天的行情就至关重要了。
因为今天的市场向上有缺口压力(3933-3955)向下有缺口支撑(3881-3891)。明天如果向上突破缺口,那A股冲击4000点我都觉得不奇怪,如果明天冲高遇阻,周末霍尔木兹海峡再出个利空,那向下补缺口的概率就大了。所以现在市场可上可下的时候,我们要提前做好交易的应急预案。

我也要提前提醒大家风险,不要为眼前的胜利冲昏了双眼。炒股是逆人性的。
周一下午市场跌到3800的时候,很多人都在恐慌,没人敢抄底,还有人信心崩溃想割肉,我是明确观点,3800风险不大。这两天的反弹也证明了我周一的判断是对的。很多事情我们要想在前面,不能事到临头了再慌慌张张的交易。

现在【九方智投】电脑版也上线我们的【打板擒龙圈】了。大家盘中盯盘抓短线更方便了。没有安装电脑版的朋友都可以安装一下。
安装过的朋友如果没有看到,我们可以卸载后重新安装。我重复了两次就有了。

【短线情绪】---四大黄金纬度
涨停家数84,今天早上两个利好搭配A股内在的情绪三冰点反弹,效果立竿见影,早上10点上板家数都快有40家了,因为涨停的股票比较多,所以市场也很难回落。股民都在想,我手中的股票多拿一拿是不是也能涨停。
封板率86%,数据非常好,只要封板率维持在80%,以后就算外围出利空,我们股市也会强势反弹。
连板率29%,电力板块延续性无敌了,所以连板率非常高。
连板高度。8板【华电辽能】-算电协同
真超预期,好久没见过8板高度的票了。连板龙头这么猛,下面的补涨股也是一个接一个的涨停。
【总结】:昨天我还觉得情绪三冰点就这一点点的反弹,有点打发叫花子。今天又来个普反弹,这味道就对了。情绪三冰点的反弹力度都是这么猛,大家以后见到情绪三冰点的时候可以好好的去把握行情。
【新周期谁是主线?】
昨天煮酒论板块,我们今天继续复盘。
新能源、储能上午拉胯,下午猛涨起来了,板块趋势非常漂亮,我觉得趋势成功确立,大家可以好好研究。
新能源和储能是机构主导行情,大家以趋势看待,涨的多了他会跌,跌的多了他会涨。
电力板块继续亮眼,高位股豫能开始有筹码松动了,说明里面的短线资金也怕高,这个板块比较适合激进的朋友,但不适合大部分朋友。
半导体:跟我们预判的一样,最强的还是芯片存储,其他的半导体不行。
人工智能:CPO也是符合判断,CPO又快创新高了。其他的人工智能慢慢跟涨,CPO为啥这么猛呢?因为业绩太好了。

光伏:光伏还是之前的预判。炒马斯克太空光伏概念,短期没有业绩兑现,全靠信仰。如果技术面不破位是可以炒的,如果技术面破位,业绩又不好,真要小心。
热点我觉得就这几个,看看谁能跑出来吧。
大佬操作
章盟主:买入立讯精密80365万。卖出金开新能19150万。
流沙河:卖出韶能股份5900万。
---昨日回顾---
章盟主:买入金开新能18174万(赚976万)。
流沙河:卖出金开新能9294万(卖飞了)。
上塘路:卖出铭普光磁3070万(昨天卖今天就一字板,吐血)。
佛山哥:买入迪森股份13839万(格局了)。买入莲花控股7830+6276万(早上大幅冲高)。
---昨日回顾---
今天章盟主是大手笔,其他游资还是比较怂的。
佛山哥,格局迪森股份,我错怪他了,我是没想到他会格局。看来行情好了,游资也想多拿两天,看看能不能赚跟多。
莲花控股也有不大不小的肉,迪森股份都能格局,莲花控股赖好是云计算的明星公司,我猜也在格局。
章盟主,卖出金开新能赚了近1千万。属于正常操作。
8个亿买入立讯精密,这个票的概念很多,有光模块、有高速铜缆、也有苹果折叠屏概念。搞的我都不知道他到底在炒哪个概念。但是章盟主进去了8个亿,我觉得他应该不会第二天就卖,毕竟这么重的仓位砸盘对自己席位的影响也很大。明天就算跌也跌不了太多,因为毕竟是大盘股。
如果这个票能走出趋势,那后面的行情就不得了了。这个战法我在【打板擒龙圈】中交过大家了。这里就不再赘述了。
上塘路,昨天纪律性割肉割出事了,铭普光磁今天一字板了,如果市场继续炒光模块,这个票就会一字板一直走到头了。真是一买就跌一卖就涨。大家之前是不是也有这样的经历?
其实我觉得昨天割肉没啥问题,因为没人知道昨天晚上美股光模块的股票能涨那么猛。
流沙河,昨天着急跑路金开新能,今天又有溢价,但是不大。所以跑路没问题。
今天卖出韶能股份,估计是看到豫能下午有资金分歧,自己又刚回本就想着卖了得了。因为股票亏钱的时候拿的心安理得,赚钱的时候特别是赚的又不多的时候,就觉得很烫手。大家是不是也这种感觉?
热门股梳理
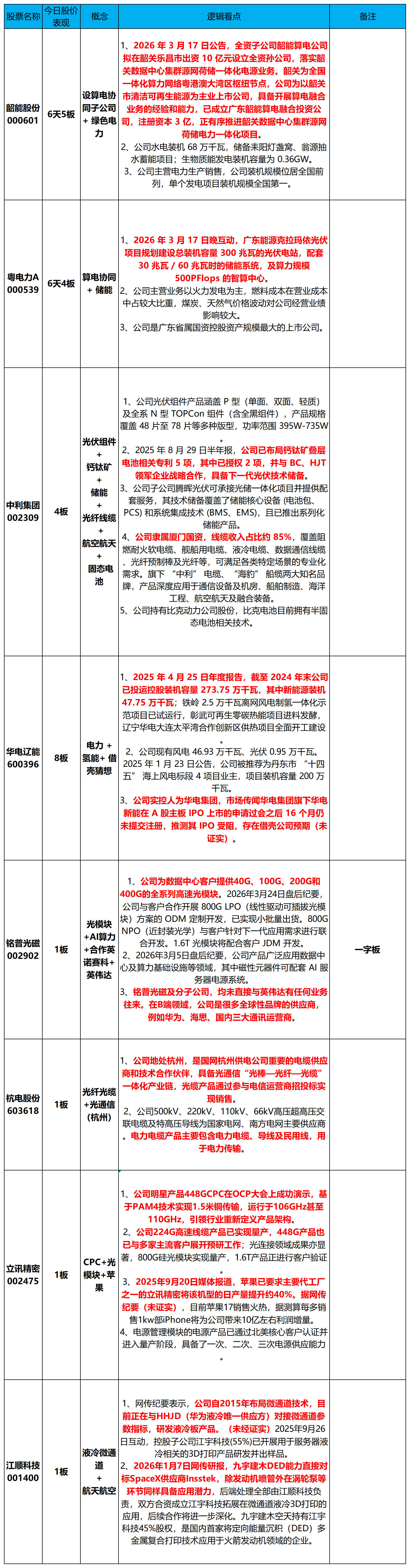
华电辽能600396、中利集团002309、韶能股份000601、粤电力A000539、
铭普光磁002902、杭电股份603618、立讯精密002475、江顺科技001400、
参考指标:【筹码大师】和【牛牛机构宝】

(以上个股仅作梳理,不作为买卖依据,据此操作风险自担)
铭普光磁002902
概念:光模块+AI算力+合作英诺赛科+英伟达
资金面:主力资金净流入3400万
技术指标:【筹码大师】和【牛牛机构宝】

立讯精密002475
概念:CPC+光模块+苹果
资金面:主力资金净流入3400万
技术指标:【筹码大师】和【牛牛机构宝】

参考资料:
1)20260325-铭普光磁-002902-【筹码大师】和【牛牛机构宝】-近期出现弹信号且底部量柱由绿转红
2)20260325-立讯精密-002475-【筹码大师】和【牛牛机构宝】-近期出现弹信号且底部量柱由绿转红
整理不易,希望多多支持!你的一个点赞、一次转发、 随手分享,都是我们前进的最大动力~大家在投资过程中有任何问题,都可以在文章底部留言,我们一起交流!祝家人们好运常在,股票长虹!
温馨提示:
1、本文所有内容均为公开交流学习之用,不代表任何投资建议,据此买卖,风险自担。
2、每天花8--10小时整理的热门股梳理,就是让大家减少学习时间,3分钟把握市场核心热点。文章包括市场最新消息、主力资金动向、龙头股背后的涨停逻辑,每个交易日晚上8:40发布
免责声明:以上内容由九方智投毕威功(A0740623110008)编辑整理,仅供参考学习使用,不作为投资建议,据此操作风险自担。投资有风险、入市需谨慎。
推荐阅读
相关股票
相关板块
相关资讯
扫码下载
九方智投app
扫码关注
九方智投公众号
头条热搜
涨幅排行榜
暂无评论
赶快抢个沙发吧