俄总理宣布政府全体辞职 这些A股公司明确公告涉俄业务

北京时间1月15日晚间,俄总理梅德韦杰夫宣布俄政府全体辞职。
此消息出来后,部分资产价格出现剧烈波动,国际金价短时间内出现跳涨,美元兑俄罗斯卢布汇率短时间一度急升,后又快速回落。
01、突发!梅德韦杰夫宣布俄政府全体辞职 卢布一度急贬 金银价格急升
据央视新闻、环球时报等媒体消息,俄总理梅德韦杰夫宣布俄政府全体辞职。

来源:俄罗斯卫星通讯社
央视新闻消息,梅德韦杰夫表示,普京总统在国情咨文中提到的关于宪法修订等内容,经讨论通过后将对权力平衡和行政、立法、司法领域都产生重大影响。因此,俄罗斯联邦政府应该给总统作出一切必要决定的机会。在这种情况下,梅德韦杰夫认为根据俄罗斯联邦宪法第117条,俄罗斯联邦现任政府应该辞职。
在梅德韦杰夫宣布政府辞职前,俄罗斯总统普京在国家杜马发布了今年的国情咨文。

来源:俄罗斯卫星通讯社
卫星网报道称,普京对政府成员的共同努力表达了感谢,“尽管并不是所有事情都得到了解决”。
俄罗斯卫星网称,普京随后提名梅德韦杰夫任俄联邦安全会议副秘书,主管国防和安全。
在此消息披露后,国际金融市场部分资产价格开始剧烈波动。
行情数据显示,美元兑俄罗斯卢布汇率短时间内出现跳涨,不过后面又快速回落。

国际金价也出现异动。COMEX黄金期货主力合约短时间跳涨,盘中一度冲高至1557.6美元/盎司。

国际银价也出现跳涨,伦敦银现货价格盘中急升超过1个百分点,一度突破18美元/盎司。

国际原油价格则保持相对稳定,NYMEX原油主力期货合约价格围绕58美元波动。

02、这些上市公司存在涉俄罗斯业务
近年来,随着中俄全面战略协作伙伴关系不断发展,中俄经贸合作不断释放增长潜力。
去年年末,俄罗斯总统普京在莫斯科举行的年度大型记者会上指出,中俄两国间的贸易额已经突破1000亿美元,而且会将这一数字增加到2000亿美元,中俄在高科技领域也深入合作,例如航天、飞机制造以及交通等领域。
中国商务部提供的统计数据显示,2019年前11个月中俄双边贸易额再次突破1000亿美元,达到1003.2亿美元,同比增长3.1%。预计如果保持这一增速,2019年全年双边贸易额有望突破1100亿美元,再创历史新高。
中国商务部发布的统计数据显示,2019年1-10月中国对俄直接投资同比增长了10.7%,新签工程承包合同额153.8亿美元,是去年的5倍多,一批汽车、制造、电子商务领域的中资企业在俄罗斯投资的项目顺利投产落地。而且,中俄东线天然气管道、“北极液化气-2”项目、联合科技创新基金等一批战略性大项目方面的合作也在加快推进。

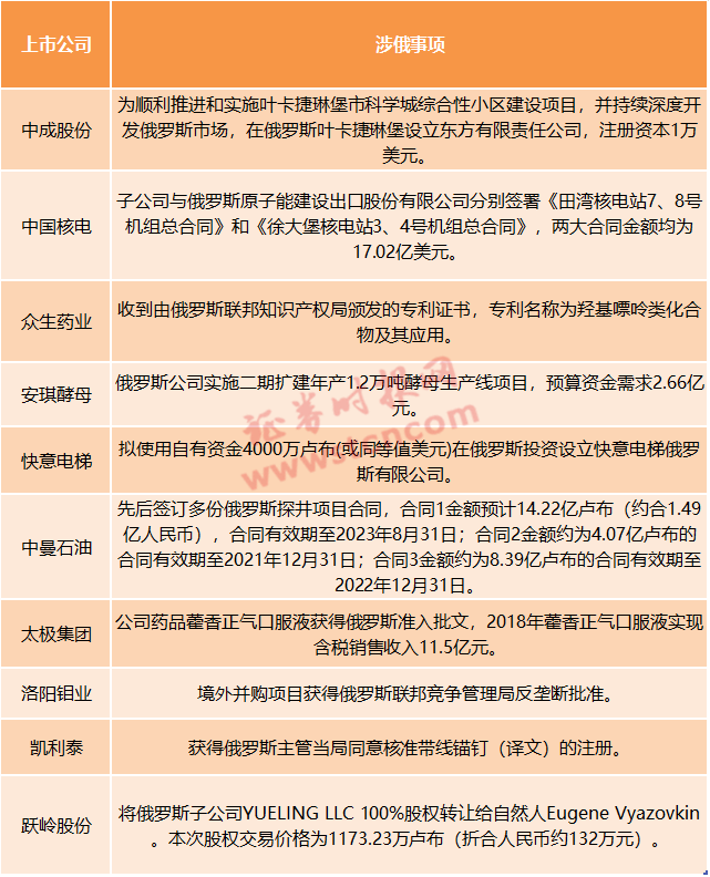
据不完全统计,2019年以来,10家上市公司公布与俄罗斯相关的事项。其中中成股份、快意电梯拟在俄罗斯设立子公司;中国核电、中曼石油与俄方公司签订多份合同;众生药业、太极集团、凯利泰、洛阳钼业等获得俄方颁发相关专利、批准或准入;安琪酵母拟扩充在俄的生产线;跃岭股份则提前出手了俄罗斯子公司。

另外,记者翻阅上市公司2018年年报数据发现,两市仅大博医疗公布了俄罗斯业务的财务数据。数据显示,2018年大博医疗俄罗斯业务实现营收2284.07万元,约占全年总营收77246.95万元的2.96%。
免责声明:以上内容仅供参考学习使用,不作为投资建议,此操作风险自担。投资有风险、入市需谨慎。
推荐阅读
相关股票
相关板块
相关资讯
扫码下载
九方智投app
扫码关注
九方智投公众号
头条热搜
涨幅排行榜
暂无评论
赶快抢个沙发吧