合合信息:海外拓展加速 AI相关产品创新不断
事件:第八届中国模式识别与计算机视觉学术会议(PRCV2025)论坛,合合信息推出“多模态文本智能技术”方案。该方案可通过文本相关空间位置理解深层语义逻辑,实现对多模态信息的“立体化综合化理解”,赋予模型真正的文本“阅读理解”能力。
多模态指利用多种不同形式或感知渠道的信息进行表达、交流和理解的方式,数据模态包括文本、图像、音频、视频等。2025年,Gartner人工智能技术成熟度曲线显示,多模态AI将在未来五年成为各行业提升所有应用和软件产品功能的核心技术。
多模态思维链技术将推理逻辑分解为一系列可解释的跨模态推理步骤,最终生成更为精准和可靠的结论
从文字、图像到视频,无论模态如何演变,其所承载的文本信息始终是AI理解世界的基座。实现具备自主感知、认知与决策能力的通用人工智能(AGI),首要前提是让机器充分理解作为知识载体的“文本”。基于此,合合信息推出“多模态文本智能技术”方案,将技术处理对象从传统的文档(如PDF、Word等格式文件)延伸至多种承载文本信息的媒介,无论是论文、财报还是视频、自然场景,都能成为系统的理解对象。
目前,“多模态文本智能技术”方案已将文本智能认知程度从语义理解拓展到类人推理及自主机器决策,形成了从感知到认知再到决策的技术实现路径。方案已在金融、医药、教育等专业领域开展应用,通过对复杂文本的精准感知、综合理解和可靠决策,实现对业务流程的智能重构。
合合信息深耕AI文字识别和商业大数据领域,是少数具有广泛C端基础的生产力工具软件A股上市公司之一,产品知名度高。在用户需求和行业政策的共同推动下,公司C端产品渗透率和付费转化率有望持续提升,B端业务迎来稳健发展。
公司成立于2006年,自成立起就将文字识别、图像处理作为核心研发方向。
2006-2009年,公司持续沉淀文字识别核心技术,打造文字识别技术壁垒;
2009-2010年,公司以文字识别和图像处理技术为核心的两款APP名片全能王和扫描全能王相继上线;
2015年,公司开始布局大数据产业的商业大数据细分领域,收购了企业公开数据治理服务商苏州贝尔塔,并推出了启信宝APP;
2017年起,公司针对不同行业复杂场景的文字识别进行多元化商业探索,加速布局场景化解决方案。同时,公司利用启信宝企业版SaaS软件快速切入商业大数据B端服务领域;
2018年,公司自主研发的企业知识图谱解决方案开始进行商业落地。2024年9月,公司在科创板上市。
公司股权结构相对集中。公司董事长、总经理及法定代表人镇立新为公司实控人。公司上市前,镇立新直接持有合合信息32.2504%的股权,并通过其控制的上海狮吼间接控制上海端临、上海顶螺、上海融梨然、上海目一然持有的合合信息股权,合计控制合合信息39.9331%的股权,为公司控股股东。公司上市后,截至2024年年报,镇立新直接持有的合合信息股权比例为24.19%,前十大股东持股比例合计60.56%,股权集中度较高。
营收规模逐年提升,盈利能力总体增强。2018-2024年,公司营收规模逐年提升,盈利能力总体增强。2018年至2024年,公司营业收入从1.96亿元提升至14.38亿元,年均复合增速达到39.39%;公司归母净利从-0.79亿元扭亏至4.01亿元,毛利率从2018年的72.54%提升至2024年的84.28%,净利率在2024年也提升至27.85%。公司的营收规模逐年提升,盈利能力总体呈现增长态势。

公司是AI文字识别领军企业。自成立起将文字识别、图像处理作为核心研发方向,深耕超过15年,旗下拥有“扫描全能王”、“名片全能王”(海外市场则对应CamScanner、CamCard)等多款智能文字识别App。智能文字识别是AI领域的重要分支之一,个人用户的文档管理需求提升和企业用户的数字化转型需求都将扩大AI文字识别技术的发展空间。2018-2024年,公司业绩表现良好,营收规模逐年提升,盈利能力总体增强。截至2025年4月10日,扫描全能王免费版和付费版在中国区AppStore的效率APP中下载量分别排名第七位和第一位。根据GrandViewResearch数据,2023-2030年,中国智能文字识别服务市场规模年均复合增速有望达到16.5%。

在商业大数据领域名列前茅,需求政策共振加速商业化落地。公司旗下商业大数据业务品牌为“启信宝”,据灼识咨询数据,2022年启信宝市占率排名前三。商业大数据属于新兴的大数据服务,在我国“加快推动数字产业化”的政策推动下和社会整体信用意识提升的背景下,用户对查询企业的商业大数据的需求不断提升。公司上市后,市场地位和投融资能力增强,有望进一步赋能综合竞争力的提升。



业务布局完善,B、C两端协同赋能。公司的拳头产品具有深厚的用户基础,积累了较强的品牌影响力。随着公司持续研发符合客户需求的产品功能,以及用户为产品、服务的付费意识增强,APP付费用户占比有望持续增长。未来公司会在海外市场因地制宜进行产品开发和市场推广。此外,公司在B端服务领域覆盖了超130家世界500强企业,在近30类行业中实现了商业化场景落地,能够解决客户痛点,提供较高附加值。在AI大模型技术带动下,公司开始在偏C端的智慧教育软件领域开始拓展,推出“蜜蜂试卷”等产品,或成新的增长点。

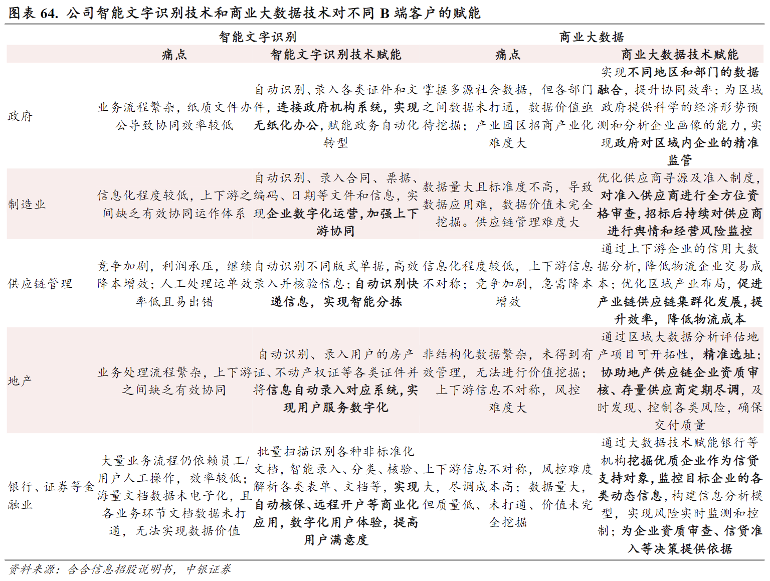
智能文字识别:扫描全能王是拳头产品,领军地位稳固。AI领域重要分支,受益于用户文档管理和企业数字化转型需求提升智能文字识别技术由OCR技术演变而来。OCR(光学字符识别)技术可将图像中的文字转变为机器可读可处理的字符信息,是机器与现实世界进行视觉交互的重要基础。2017年以来,OCR技术越来越多与自然语言处理技术相融合,形成了智能文字识别技术。智能文字识别是AI领域的一个重要分支。智能文字识别技术融合了智能图像处理、基于深度学习的复杂文字场景文字识别、自然语言处理(NLP)等多项AI技术。与传统的简单文字识别相比,智能文字识别技术具备更多认知与理解能力,可适应多语言、多版式、多样式等复杂场景,识别准确率大幅提升,同时可基于理解能力进一步开发文档解析、分类、对比、审核等功能,是个人文档资产管理和企业数字化转型的关键。
智能文字识别技术能够解决实际场景下的众多难题。在个人用户的角度上,智能文字识别的文档还原、篡改检测、反光去除等功能能够满足用户在办公、求职、学习等不同场景下的图片、文档处理的需求,个人用户的合同、名片、发票、笔记等非结构化纸质文档通过智能文字识别技术数字化后,用户可以随时在手机、电脑等多个终端进行查询、管理和分享。在企业用户的角度上,票据分类、合同抽取、证照票据结构化、智能审核等功能能够帮助企业进行数字化转型,提取、存储、转化、解析企业运营过程中产生的大量非标准化文档数据,提升企业运营效率,节省人力成本。
从下游行业应用来看,金融、物流运输行业的市场规模占比较高、增速较快。智能文字识别行业与国家科技创新战略和相关产业政策相匹配。智能文字识别技术是涉及我国核心利益,限制境外企业获取的核心技术。

根据GrandViewResearch数据,2023年全球智能文字识别服务市场规模为125.6亿美元,2030年市场规模有望增长至329.0亿美元,年均复合增速约14.8%。2023年中国智能文字识别服务市场规模约10.6亿美元,预期到2030年市场规模将增长至30.9亿美元,年均复合增速约16.5%,超过全球市场规模增速。

扫描全能王、名片全能王的月活量高于其他可比公司,在占领用户心智方面具备一定优势。


条目识别率是文字识别领域常用的衡量识别效果的指标。

扫描全能王:智能文字识别核心产品,付费率逐年提升。合合信息旗下拥有两款智能文字识别APP:扫描全能王和名片全能王。扫描全能王是公司智能文字识别领域的核心产品,是一款集文件扫描、图片文字提取识别、PDF内容编辑、PDF分割合并、PDF转Word、电子签名等功能于一体的智能扫描软件。在中国区AppStore的效率类APP排行榜中,扫描全能王在免费的效率APP中排名第七位,在付费的效率APP中排名第一位。
扫描全能王有免费版、付费版、高级会员和企业版之分,不同等级会员享受的功能不同。AppStore中扫描全能王包括免费版和付费版,其中付费版可以以1元的价格永久购买。扫描全能王用户等级包括普通会员和高级会员,与普通会员相比,扫描全能王高级会员的存储空间更大、识别结果更准确、图片转换拼接等功能更加齐全;扫描全能王企业版APP则在高级会员的功能基础上增加了证件照次数和企业相关权限。
2021-2023年,扫描全能王的付费用户数量和月活用户数量逐年上涨。APP付费用户比例在2022年有小幅下降,主要系付费用户比例的计算公式为“付费用户/累计设备”,分子为2022年付费用户的期间数,分母为设备的累计数,数值较大;2023年扫描全能王付费用户数同比增加33.33%,增速快于设备累计量,因此付费用户比例重回增长。但如果用“当年的付费用户数/当年的年平均月活数”来衡量付费用户比例的变化,2021-2023年该比例分别为4.00%、4.33%、5.28%,处于稳定增长态势。

扫描全能王主推年费VIP,2023年续费率提升幅度较大。公司根据客户需求持续优化产品底层技术与功能体验,并在2023年着重优化了年VIP会员的运营策略,激励年VIP会员使用更多功能,并给予使用时长更长的会员以正向反馈,从而提升了用户的续费意愿。

2023年在部分应用市场尝试加大半年度VIP产品的推广力度后,扫描全能王ARPPU有所下降。




1)扫描全能王:2024年扫描全能王业务收入维持较快发展态势,扫描全能王在占领智能文字识别C端用户心智方面具备优势,且公司持续针对海内外用户需求进行产品功能迭代,付费率有望进一步提升。
2)名片全能王:2024年名片全能王业务收入增速超过15%,处于持续增长态势。随着公司持续拓展数字名片应用场景,名片全能王收入将维持增长态势。
3)智能文字识别-B端:我们预期随着C端APP用户数量扩大、公司品牌知名度进一步提高,且下游客户对AI相关支出的规模有所扩大,智能文字识别B端业务领域有望实现小幅增长。
4)启信宝:2024年启信宝收入同比有所下滑,但随着启信宝的数据类型不断拓展,数据质量持续提升,公司持续探索启信宝垂直应用场景,未来收入有望重回增长。
5)商业大数据-B端:2024年商业大数据B端业务实现快速增长,收入增速超过30%。
6)互联网广告推广。


参考资料:
20250508-中银证券-合合信息:稀缺C端生产力软件龙头,AI与海外双轮驱动
免责声明 本报告仅提供给九方金融研究所的特定客户及其他专业人士,用于市场研究、讨论和交流之目的。 未经九方金融研究所事先书面同意,不得更改或以任何方式传送、复印或派发本报告的材料、内容及其复印本予以任何第三方。如需引用、或经同意刊发,需注明出处为九方金融研究所,且不得对本报告进行有悖于原意的引用、删节和修改。 本报告由研究助理协助资料整理,由投资顾问撰写。本报告的信息均来源于市场公开消息和数据整理,本公司对报告内容(含公开信息)的准确性、完整性、及时性、有效性和适用性等不做任何陈述和保证。本公司已力求报告内容客观、公正,但报告中的观点、结论和建议仅反映撰写者在报告发出当日的设想、见解和分析方法应仅供参考。同时,本公司可发布其他与本报告所载资料不一致及结论有所不同的报告。本报告中的信息或意见不构成交易品种的买卖指令或买卖出价,投资者应自主进行投资决策,据此做出的任何投资决策与本公司或作者无关,自行承担风险,本公司和作者不因此承担任何法律责任。 投资顾问:王德慧(登记编号:A0740621120003) |
免责声明:以上内容仅供参考学习使用,不作为投资建议,此操作风险自担。投资有风险、入市需谨慎。
推荐阅读
相关股票
相关板块
相关资讯
扫码下载
九方智投app
扫码关注
九方智投公众号
头条热搜
涨幅排行榜
暂无评论
赶快抢个沙发吧