石化机械:油气装备龙头 积极布局氢能 股权激励激活公司动能
公司是国内研发实力领先、产品门类齐全的油气和新能源装备研发和制造企业,主导产品涵盖陆地和海洋油气田的油气钻采装备、钻完井工具、集输装备三大领域。



压裂设备这一细分市场而言,美国是全球最大的压裂设备市场,占全球压裂市场比例达71%。


近年来受益于国内油气增储上产行动,收入稳步增长、净利润增长迅速。背大股东中国石化集团,公司储备的氢能装备、环保装备、化工装备、数字化等新兴业务前景可期。

背靠中石化:

公司拥有柱塞泵、高压管汇、油气钢管、螺杆钻具等17条生产线,以及钻井和修井设备、固压装备、天然气压缩机、氢能装备等大型装备总装线。主导产品涵盖油气钻采装备、钻完井工具、集输装备三大领域,覆盖陆地和海洋油气田。历经多年创新发展,形成了“三优四新五特色”技术和产业体系。


主要子公司

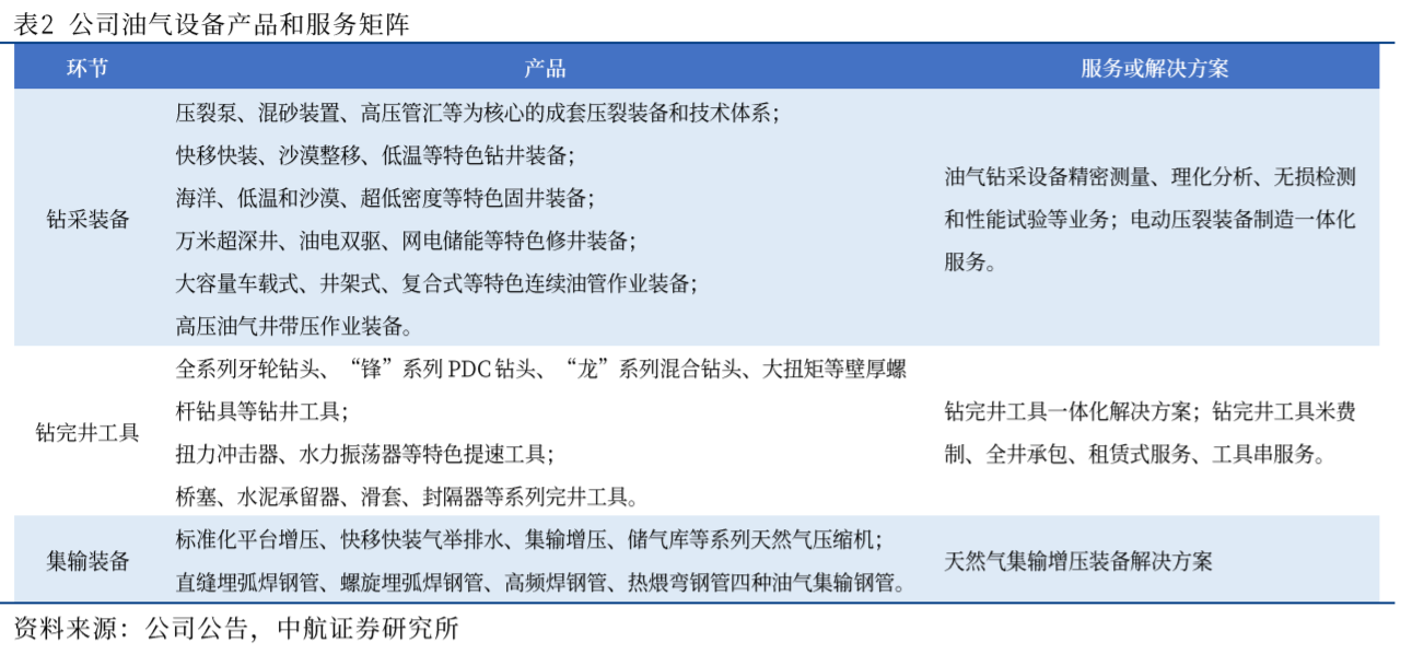
产品与服务矩阵

公司四大新兴产业

营收稳步增长,净利润改善较快。

油气设备为公司主营产品,国内市场为公司经营的重心,且大客户集中程度较高。2023年石油机械设备、油气管道、钻头系列的收入占比分别为48%、27.8%、11.2%。随着公司新业务的拓展,其他系列产品的营收占比近年来持续提升。近年来国内市场为公司贡献的营收比重维持在85%以上。公司拥有中石油、中石化、中海油等优质客户资源。前五大客户的销售额占比自2019年以来维持在70%以上。此外,公司积极开拓国际热点市场,国外业务收入占比近年来持续提升。

费用控制较好,净利率上行。

油气装备景气度上行,公司具备先发优势有望充分受益。

在增储上产等政策推动下,国内油气资本开支有望延续上行趋势。非常规油气在国内占比较高,开发难度和成本较高。国内油气装备市场国产化程度较高。油气资本开支上行将拉动油气装备需求。在2022年的进口依赖度分别高达71%和40%左右。

油气价格、供求关系等多重因素决定着油气公司的资本开支。特朗普上台后或加大油气资本开支支持政策。

国内以三大油气央企(中石油、中石化、中海油)为代表的油气公司的资本开支呈上升趋势。

钻完井中压裂设备成本占比最高。

据自然资源部评价结果,我国页岩气技术可采资源量21.8万亿立方米,排在全球第三。国内增储上产等政策带动油气开采产业景气度上行。面临国内油气需求高增、油气依存度上升的严峻形势,2019年国家能源局提出“增储上产七年行动计划”。后续出台的政策文件提出国内原油产量回升并稳定在2亿吨以上,天然气产量2300亿立方米以上、自给率不低于50%,加大力度开发非常规油气等目标。


作为业内领先的油气装备企业,公司产品门类全,在油气装备产业链中价值含量较高公司拥有“三桶油”等优质大客户,并建立了完善的营销体系,在国内所有油气田均设有服务站点,并成立了四个区域营销服务中心。油气装备“电动化”符合低碳、低能耗趋势,蕴含较大升级改造机会。

钻完井服务按成本构成分为水力压裂、钻井+钻井液、套管+泥浆、完井液+回注处理、支撑剂等,成本占比分别为28%、18%、17%、15%、15%。

公司电动压裂装备一体化服务项目顺利落地并达到预期效益。油气管道建设有望提速,公司扎根该领域多年,并及时调整产品战略以迎接业务放量。

公司在电动油气装备上,投产电动压裂装备一体化服务项目。该项目在2023年实现效益3377.7万元,达到预计效益水平。公司研制出单机功率世界最大的连续满载8000型电动压裂装备,并在胜利牛页1试验井组,首次配套72000hpx2全电动压裂机组,创页岩油双机组同步电动压裂新模式、世界最大规模压裂纪录。


油气管道建设有望提速,公司及时调整战略顺应直缝钢管占比上升趋势。据国家《中长期油气管网规划》,至2025年全国油气管网规模达到24万公里,其中原油、成品油、天然气管道里程分别为3.7万公里、4.0万公里和16.3万公里。近年受全国范围内公共卫生事件影响,加上国家油气管网体制正处于整合期,导致国内油气干线管网建设速度整体放缓。预计2024年四季度恢复开工。

当前全球氢气主要应用于化工和制造业领域,未来低碳氢源替代化石燃料制氢的空间广阔。公司氢能业务快速取得突破,涵盖制氢、储氢/加氢等环节,并于2023年在以上名环节取得市场突破,2024H1订单已接近2023全年水平。

公司加大氢能业务布局,2023年7月大股东授牌公司为“中国石化氢能装备制造基地”,2024年9月公司设立氢能平台子公司,2025年底氢能装备集成制造与测试项目预计投产。依托大股东的赋能及其在氢能全产业链的布局,叠加氢能产业规模增长潜力的释放,公司的氢能业务有望充分受益,并成为公司成长的“第二曲线”。


公司氢能产业布局全面并快速取得突破。2021年氢能装备分公司成立,主要产品涵盖制氢、加氢、储运等关键环节装备的研制与服务,实现年产加氢装备25套的生产规模。氢能装备产品线包括AWE电解槽、PEM电解槽等制氢装备,及氢气压缩机、加氢机、站控系统等加氢设备,并能够提供氢储运、制氢等服务或解决方案。

研发成果方面,公司投入运行国内首座氨制氢加氢一体站装备、试验完成90MPa液驱式氢气压缩机、试制成功输氢钢管。2023年在制氢设备方面,实现碱性和PEM电解槽制氢设备订单零突破。加氢设备方面,建设8座加氢站、供应设备与提供后续服务,累计加氢量超过2000kg。供氢设备方面,中标大排量隔膜式氢压缩机。此外,公司积极寻求成为国内纯氢大口径长输管道钢管的主力供应商。2024年上半年公司实现氢能装备订货6,231万元,接近2023年全年订单水平。

公司股权激励

公司合同负债



参考资料:
20241102-中航证券-石化机械:能源安全、油气装备稳步增长;储备科技、氢能业务蓄势待发
投资顾问:王德慧(登记编号:A0740621120003)本报告中的信息或意见不构成交易品种的买卖指令或买卖出价,投资者应自主进行投资决策,据此做出的任何投资决策与本公司或作者无关,自行承担风险,本公司和作者不因此承担任何法律责任。
免责声明:以上内容仅供参考学习使用,不作为投资建议,此操作风险自担。投资有风险、入市需谨慎。
推荐阅读
相关股票
相关板块
相关资讯
扫码下载
九方智投app
扫码关注
九方智投公众号
头条热搜
涨幅排行榜
暂无评论
赶快抢个沙发吧