光模块设备龙头5天3板 耦合 封装测试设备领域A股名单一览
光模块设备概念股表现强势,截至周五收盘,华盛昌斩获5天3板,快克智能、科瑞技术双双涨停,三者股价均刷新历史新高。
爱建证券王凯等人4月14日研报指出,AI光互连供给受限叠加技术升级,看好光通信设备行业景气确定性。一是行业正由需求驱动转向供给约束主导,二是供需错配加剧,三是供给受限背景下,产业升级路径正由离散 InP 器件向更高集成度的光互连方案演进。王凯等人看好耦合、贴装、主动对准、键合及切片等关键光模块设备环节。行业向硅光等高集成度方案技术迁移,通过晶圆级集成与更高效耦合提升带宽密度与能效,叠加CPO、OCS等新架构落地,制造难点由“器件制造”转向“高精度组装与系统实现”,工艺复杂度上升叠加良率敏感度提升,推动相关设备环节成为本轮光互连升级中核心受益方向。
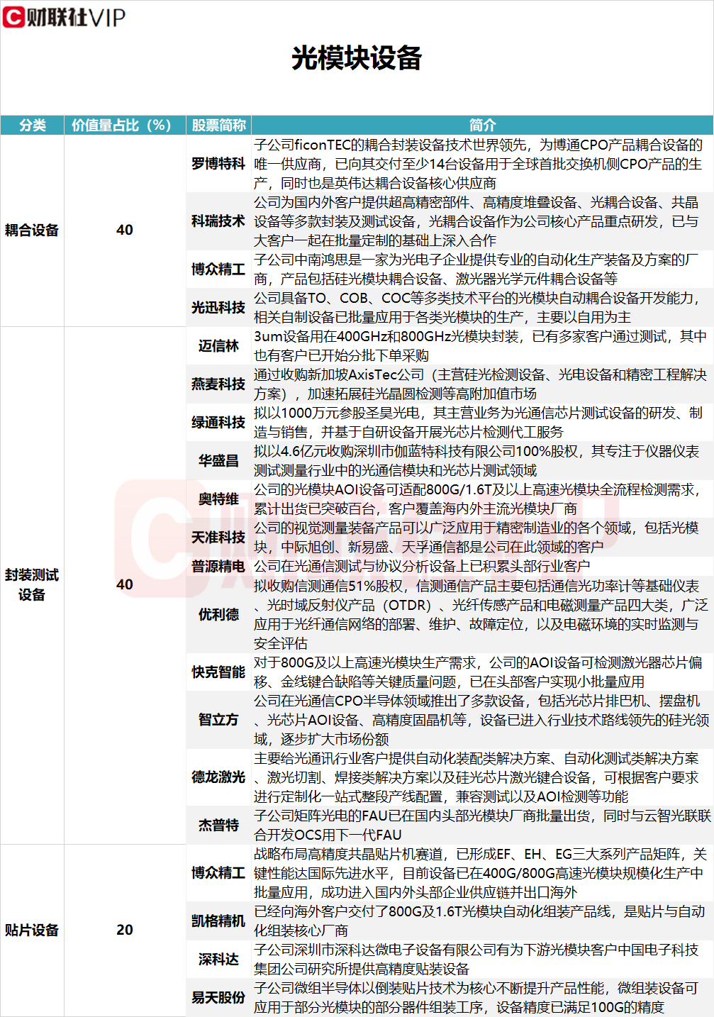
据财联社VIP盘中宝•数据栏目此前梳理,光模块设备主要分为三大类,包括价值量占比40%的耦合设备、价值量占比40%的封装测试设备以及价值量占比20%的贴片设备。耦合设备涉及的A股上市公司包括罗博特科、科瑞技术、博众精工、光迅科技;封装测试设备涉及的公司包括迈信林、燕麦科技、绿通科技、华盛昌、奥特维、天准科技、普源精电、优利德、快克智能、智立方、德龙激光、杰普特。具体情况详见下图:

具体而言,价值量占比40%的耦合设备中的科瑞技术和光迅科技周五收盘双双收获涨停,股价均创下历史新高。科瑞技术3月2日在互动平台表示,在半导体和光模块领域,公司目前为国内外客户提供超高精密部件、高精度堆叠设备、光耦合设备、共晶设备等多款封装及测试设备。 近年来,半导体设备国产化替代加速推进,公司将持续把握这一战略窗口期,全力满足国内外产业链核心客户产能扩张和技术创新的旺盛需求,并不断加大研发投入和市场拓展力度,加速产品的批量交付和新产品的验证扩展。二级市场方面,自2025年12月低点以来,科瑞技术股价累计最大涨幅达148.08%。

光迅科技具备TO、COB、COC等多类技术平台的光模块自动耦合设备开发能力,相关自制设备已批量应用于各类光模块的生产,主要以自用为主。光迅科技4月3日在互动平台表示,公司在3月OFC 2026展会上推出了全球首款3.2T硅光单模NPO模块,并已在国内头部CSP厂商完成全系列验证。公司部分自研高端光芯片已开始逐步小批量商用。
价值量占比40%的封装测试设备中的华盛昌、优利德、快克智能周五收盘集体涨停,股价同步创下历史新高。华盛昌2月27日公告,公司拟以现金方式收购深圳市伽蓝特科技有限公司100%股权,整体估值暂定为4.6亿元。同时控股股东袁剑敏拟向伽蓝特创始股东余新文协议转让公司5%股份。伽蓝特专注于仪器仪表测试测量行业中的光通信模块和光芯片测试领域,本次股权收购为公司产业布局横向延伸。二级市场方面,华盛昌自2026年1月低点以来股价累计最大涨幅达249%。

优利德3月13日公告,公司拟使用现金方式,拟以不超过8600万元收购信测通信五名股东持有的2645.48万股信测通信股份(占信测通信已发行股份总数的51%)。公司拟通过本次收购,实现公司业务板块的补充和产业布局的横向延伸。信测通信主要从事光网络建设维护产品及电磁环境安全监测产品的研发、生产及销售业务,主营产品包括光功率计、光时域反射仪、光纤熔接机、电磁辐射检测仪等测试测量仪器仪表产品,与公司现有专业仪表和测试仪器产品线有较强的协同效应。
对于800G及以上高速光模块生产需求,快克智能的AOI设备可检测激光器芯片偏移、金线键合缺陷等关键质量问题,已在头部客户实现小批量应用。
免责声明:本页所载内容来旨在分享更多信息,不代表九方智投观点,不构成投资建议。据此操作风险自担。投资有风险、入市需谨慎。
推荐阅读
相关股票
相关板块
相关资讯
扫码下载
九方智投app
扫码关注
九方智投公众号
头条热搜
涨幅排行榜
暂无评论
赶快抢个沙发吧