又一爆款综艺!姐姐乘风破浪 股价扶摇直上
6月12日中午,综艺《乘风破浪的姐姐》在芒果TV上线,在播出时间为工作日午间、微博热搜停更状态下,上线仅3小时播放量超2500万次。当日午后,芒果超媒股票一度冲击涨停,截至收盘逆势上涨6.82%。
截至发稿,《乘风破浪的姐姐》首期节目(上下集)的累计播放量已然突破2.8亿,初具爆款特质。

《乘风破浪的姐姐》首播推动芒果超媒股价创造新高
6月12日中午,《乘风破浪的姐姐》迎来首播,午后,芒果超媒股票股价一度冲击涨停,股价创历史新高。截至收盘,芒果超媒股价报收56.39元/股,逆势上涨6.82%,总市值达1004亿元,在创业板公司中排名第七,而前六位分别是宁德时代、迈瑞医疗、爱尔眼科、智飞生物、温氏股份、东方财富。


事实上,芒果超媒股价从去年十月起就一路上涨,以25.35元/股的低点算起,至今涨幅超过120%,远超同期创业板指35%和上证综指不足1%的涨幅。

以 “原创+圈层” 突围BAT,借《姐姐》用户扩圈可期
作为芒果超媒重要的主营业务之一,芒果TV为核心的互联网视频业务是上市公司的主要增长动力。2017年,公开数据显示,芒果TV以净利润4.89亿的成绩顺利实现扭亏为盈,成为视频行业唯一实现盈利的平台。2018年6月,芒果TV与快乐购、芒果互娱、天娱传媒、芒果影视、芒果娱乐五家公司重组上市,成为国内A股首家国有控股的视频平台。
整合后的芒果超媒主营业务为互联网视频业务、新媒体互动娱乐内容制作、媒体零售,第一大股东为由湖南广播电视台全资控股的芒果传媒有限公司,持股比例为64.2%。2020年一季度,芒果超媒实现营业收入27.27亿元,同比增长9.74%;净利润4.8亿元,同比增长14.82%。
众所周知,目前国内视频赛道的前三名为优酷、爱奇艺和腾讯视频,其背后分别是阿里巴巴、百度、腾讯,而排名第四的即为芒果TV。
不同于“爱优腾”拼投入、拼收入、拼流量的烧钱玩法,芒果TV在致力于成本控制、多渠道收入以及营收结构的调整,精准画像目标用户,不断强化原创能力以形成更为紧密的圈层。
《乘风破浪的姐姐》播出后,多家券商发布研报表示其播出及招商效果有望超预期。万联证券表示,作为未播先火的独播网综,阵容与节目特点已预定“爆款”特质,我们认为节目话题度将持续带动热度攀升,带动芒果会员收入增加。节目热度+独播策略将为芒果带来大量新会员,巨大流量也为有利于广告招商,《创造营》首批合作品牌即达16个,目前《姐姐》海报中赞助商11个,继续看好后续招商表现,芒果TV借《姐姐》实现用户扩圈可期。
字节跳动进入长视频领域,能否成为有力搅局者?
事实上,中国视频行业的发展格局尚未锁定,今年春节期间,字节跳动以不低于6.3亿元的价格获得了《囧妈》的独家网络转播权,展现了其进军长视频领域的野心。
字节跳动无论在用户规模还是内容输出领域都有明显优势。Sensor Tower数据显示,抖音及TikTok于2020年4月在全球苹果App Store和谷歌Play Store获取的金额已经超过7800万美元,超越了YouTube的7600万美元。TikTok的用户数超过10亿,下载量超过20亿,字节跳动成为除苹果外,唯一一家在中国和西方的用户数都超过1亿的科技公司。而美国一家老牌PE机构的合伙人在近期的专访中更是透露,自己被字节跳动所震撼,“2018年6月之前,抖音、火山、西瓜几个视频平台一分钱都没有销售,后来收费(商业化)后一天进账至少一个亿”。
今年5月路透社报道称,2019年全年,字节跳动营收超过170亿美元,即超过1200亿人民币,换算下来一天进账3.3亿;净利润超过30亿美元,折合人民币200亿元。尽管字节跳动方面对这一数据表示“不予置评”,但市场上普遍猜测如此详尽的数据很有可能是字节跳动在上市前夕主动向外媒透露的。
自2019年起,资本市场屡屡传闻字节跳动将要上市。今年3月,字节跳动获老虎基金投资,市场估值已达1000亿美元。两个月后,估值再次变化。有报道称,字节跳动的估值在最近的非公开股票交易中突破 1000 亿美元,最高给到 1400 亿美元。
风光无限的字节跳动,在资本市场上更有“点火即爆”的魔力,近期字节跳动数字营销概念的个股股价一路蹿升,龙头省广集团,股价从3月末的2.76元/股涨至6月12日收盘的10.96元/股,2个多月股价暴涨近4倍,天龙集团、佳云科技、广博股份等股价也有不俗表现。
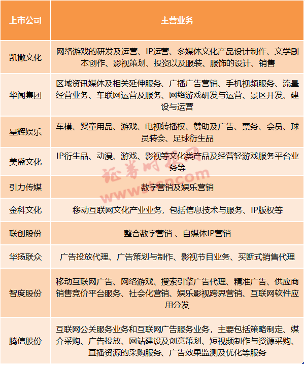
证券时报记者梳理字节跳动概念股中与视频行业相关的A股上市公司,仅供参考不构成投资建议。
字节跳动视频行业概念股梳理

(来源:证券时报)
免责声明:以上内容仅供参考学习使用,不作为投资建议,此操作风险自担。投资有风险、入市需谨慎。
推荐阅读
相关股票
相关板块
相关资讯
扫码下载
九方智投app
扫码关注
九方智投公众号
头条热搜
涨幅排行榜
暂无评论
赶快抢个沙发吧