行情中心 沪深京A股 上证指数 板块行情 股市异动 股圈 专题 涨跌情报站 盯盘 港股 研究所 直播 股票开户 智能选股
全球指数
数据中心 资金流向 龙虎榜 融资融券 沪深港通 比价数据 研报数据 公告掘金 新股申购 大宗交易 业绩速递 科技龙头指数

AI何以赋能医疗诊断?三部门指明应用场景

来源:财联社 2024-11-14 17:56
点赞
收藏

为推动“人工智能+”在医疗领域的创新应用,今日,国家卫生健康委、国家中医药局、国家疾控局联合发布《卫生健康行业人工智能应用场景参考指引》(简称“指引”)。

总体而言,指引文件罗列了“人工智能+”医疗服务、医药服务等13类人工智能融入卫生健康行业概念,并对具体诊疗场景进一步细分陈述。其中包括:

1)医学影像智能辅助诊断:应用人工智能从海量影像中准确快速发现微小病灶,直观定位病灶,实现骨折、肺癌、肝癌、皮肤癌、颅内动脉瘤等疾病精准早筛。

2)手术智能辅助规划:使用人工智能技术综合分析患者的临床诊疗记录、医学影像、 数字病理、基因检测等多模态数据,应用智能手术方案推荐模型,协助医生自动生成患者个体化风险评估报告,智能推荐手术方式、确定手术范围、提供手术路径等建议

3)智能就医咨询:通过图文、语音等人机交互方式,利用医学知识图谱和深度学习技术,提高诊疗精准性,优化医患沟通,减少患者候诊时间,改善就医体验。

另外可以看到,指引尤其关注人工智能在医疗诊断领域的全流程应用。除了医学影像智能辅助诊断、手术智能辅助规划等一般场景外,文件还特别强调诸如智能预问诊场景,即通过采集患者病史信息辅助生成电子病历,提高医生诊疗效率和医疗质量。

“AI+医疗诊断”火热

事实上,自人工智能爆火以来,“AI+生物医药”的呼声便愈发高涨。3月18日,英伟达GTC大会提及医疗保健/生命科学将会是未来AI重点发展的领域,掌门人黄仁勋更是毫不吝啬地赞誉其为“下一个黄金赛道”。

在AI赋能生命科学预期的推动下,市场对人工智能+医疗诊断全流程的预期也水涨船高。美股方面,Tempus AI自今年6月上市以来已走出84%的涨幅;Waystar上市时间与Tempus AI临近,至今已涨超43%。港股方面,诸如平安好医生、医渡科技等相关概念股近半年来也都走出不错的行情。

Tempus AI成立于2015年,其通过人工智能收集临床数据,分析患者的基因和转录组表达水平,并向药企、医院、癌症中心等提供结构化的数据服务。

Waystar与Google Cloud合作,利用开发的人工智能系统来自动化医疗支付相关的工作流程。

平安好医生、医渡科技分别拥有“AI Doctor”和“YiduCore”技术,能为病患提供智能问诊并进行综合分析和推理诊断。

AI医疗诊断的火热行情离不开大环境的影响,事实上,中国的病理医生数量远远不能满足国内日益增长的医疗需求。据国家卫计委统计,我国病理注册医生在一万人左右,按照每百张病床配备1-2名病理医生的标准计算,全国病理科医生缺口可能高达3-4万人。

东吴证券此前研报指出,病理AI能大幅提高病理医生的阅片速度,提升病理诊断效率,弥补病理医生的缺口,赋能病理诊断行业发展。

不只是病理AI诊断,国内各地方从政策面上持续推进人工智能与医疗全流程的结合。例如,前天部署的《上海市发展医学人工智能工作方案(2025—2027年)》提出,促进人工智能与医学深度融合,进一步聚焦群众关切的临床医疗、中医药、公共卫生等领域,尽快推出一批应用新场景、产业新项目。

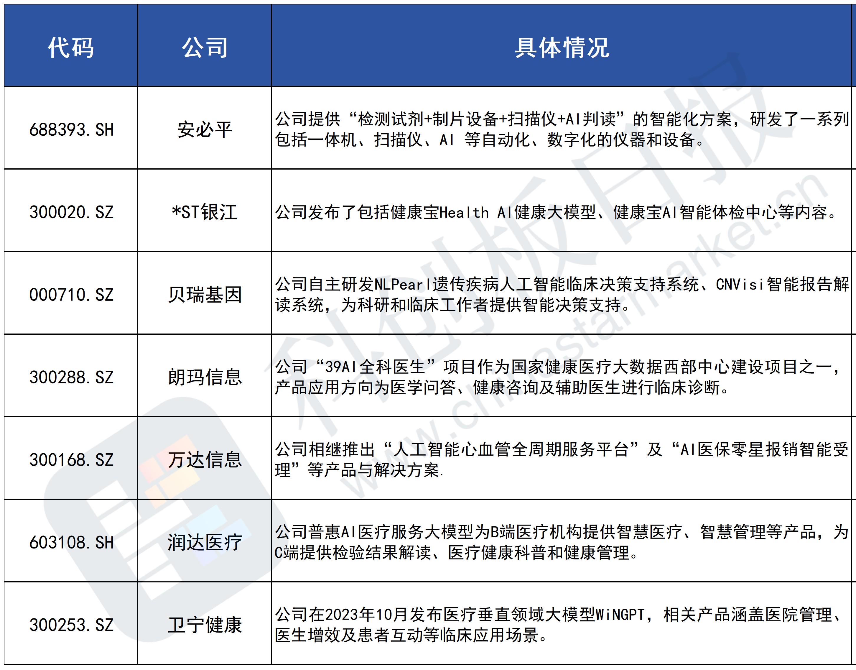
据不完全统计,A股布局医疗诊断领域人工智能应用场景的上市公司有:

(来源:
财联社)
原标题:
AI何以赋能医疗诊断?三部门指明应用场景 已布局A股公司名单一览

免责声明:本页所载内容来旨在分享更多信息,不代表九方智投观点,不构成投资建议。据此操作风险自担。投资有风险、入市需谨慎。

举报

写评论

声明:用户发表的所有言论等仅代表个人观点,与本网站立场无关,不对您构成任何投资建议。《九方智投用户互动发言管理规定》

发布
0条评论

暂无评论

赶快抢个沙发吧

推荐阅读

相关股票

相关板块

  • 板块名称
  • 最新价
  • 涨跌幅

相关资讯

扫码下载

九方智投app

扫码关注

九方智投公众号

头条热搜

涨幅排行榜

  • 上证A股
  • 深证A股
  • 科创板
  • 排名
  • 股票名称
  • 最新价
  • 涨跌幅
  • 股圈