中行原油宝事件获突破!与超八成客户完成和解
中行原油宝事件的处置有了最新进展!
据央行旗下金融时报最新报道,中行有关部门负责人接受采访时表示,自启动与客户和解工作以来,通过多种途径与绝大多数客户进行了沟通联系。截至目前,已与超过80%的客户完成了和解签约。
据金融时报报道,中行有关部门负责人接受采访时表示,自启动与客户和解工作以来,该行通过多种途径与绝大多数客户进行沟通联系,了解客户诉求,回应市场关切,与客户诚挚协商。
“经过双方共同努力,截至目前,中行已与超过80%的客户完成了和解签约。”该负责人透露。
这位负责人表示,针对尚未达成和解的客户,中行将继续深入沟通,坚持市场化、法治化原则,尊重契约精神,推动和解相关工作,尽最大努力维护客户利益。
对于与原油宝客户的纠纷问题,一位中行华南地区支行负责人向券商中国记者透露,“我们支行已经在5月15日‘清零’了。”
该支行负责人称,从5月5日开始,支行就全员行动起来,和投资者挨个交流沟通,了解客户诉求,并在周五完成了最后一位投资者的和解协议签署工作。
“其实五一假期也没一天闲着,启动和解工作之后,更是每天都要逐级上报与投资者的沟通进展,以及和解协议的签署推进情况,能到网点签的就到网点签,人在外地或者什么原因不方便过来的,在APP上也能签,哪怕只买了一手,也要沟通到位。”该负责人透露。
在这之前,多位投资者向券商中国记者透露,陆续于5月4日、5日接到中行支行电话,沟通解决原油宝投资赔偿问题,希望约投资者到网点面谈。
根据投资者出示的材料及录音,中行方面提出愿意承担负价亏损,因负价亏损而划扣的保证金也将退还。同时,投资者还将拿回20%的投资本金。
“我觉得能退还20%已经不错了,剩下的80%我不要了,毕竟是投资,亏损也正常,也不想浪费时间和精力,所以就签了,现在相关款项都到账户上了。”投资者柯先生说。
不过在各大维权群中,打算或已经签约的投资者往往被视为“水军”,并被踢出群聊。不少投资者还是希望能通过协商或者法律诉讼争取到更好的结果,甚至拿回全部投资本金,也有一些投资者选择观望。
记者在多个维权群中也注意到,“中行已与超过80%的客户完成和解签约”的消息发出后,部分投资者表示“不相信”,并要求已签约的投资者退群,但实际退群人数寥寥。
与多数投资者达成和解签约,并不意味着原油宝事件告一段落。多名投资者对记者表示,不会签约,仍将选择提起诉讼,“做好了打持久战的准备”。
北京市隆安律师事务所高级合伙人潘修平此前接受记者采访时表示,中行在原油宝事件中存在多项不当之处,包括投资者适当性义务未履行到位、违规营销、相关操作及信息披露不到位等。
在他看来,银行对该产品的风险级别判断错误,进而带来了适当性义务未能履行到位。“如果从九民纪要的角度来说,对金融机构履行适当性义务的要求是很高的,后续如果有投资者诉讼,可能法院判决结果对银行并不利。”
另一方面,原油宝事件也为银行业带来深刻反思。“它不仅暴露了银行此前存在的一些产品设计缺陷,风控管理、产品营销失当等问题,也要求银行在投资者教育、适当性义务履行上更加‘走心’,而不是流于形式。”一位银行财富管理部负责人向记者表示。
前述负责人同时透露,本周他还组织部门集中学习讨论原油宝事件,在形成统一意见后向上汇报。
事实上,原油宝事件发生后,其他推出纸原油等账户商品产品的银行已陆续叫停多头开仓,并对此类业务进行系统升级。与此同时,针对投资者的风险提示方面,也有国有大行开始做出改变。
5月12日,交通银行在官网公布了新版《投资者风险提示调整后等级名称和表述情况表》。
其中,减少银行方面对产品保本的承诺、风险可控的强调,增加对风险及收益波动的提示,成为此次变更的核心内容。相关调整将于6月12日开始正式执行。
此前,交行理财产品按照1R、2R、3R、4R、5R、6R的名称来区分产品风险等级,对应极低风险、低风险、较低风险、中等风险、较高风险和高风险等六大类产品。
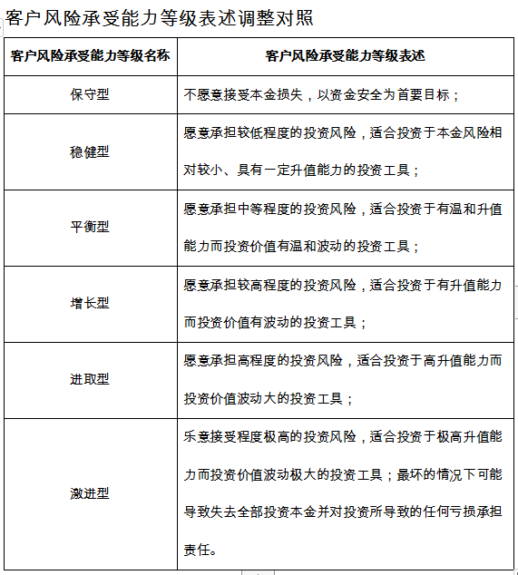
调整后,交行产品风险等级依旧分为六大类,但是名称已经改变,分别为1R(保守型)、2R(稳健型)、3R(平衡型)、4R(增长型)、5R(进取型)和6R(激进型)。

从调整之前各类产品均带有“风险”二字,到在产品风险等级后加上“保守型”等提醒字眼,对投资者来说,购买相关产品的思路也会更加清晰。
与此同时,交行也对客户风险承受能力等级评估进行了全新描述,并重点突出了激进型客户的描述,对这类客户明确了“最坏的情况下可能导致失去全部投资本金并对投资所导致的任何亏损能承担责任。”

(来源:券商中国)
免责声明:以上内容仅供参考学习使用,不作为投资建议,此操作风险自担。投资有风险、入市需谨慎。
推荐阅读
相关股票
相关板块
相关资讯
扫码下载
九方智投app
扫码关注
九方智投公众号
头条热搜
涨幅排行榜
暂无评论
赶快抢个沙发吧