震惊!美股大跌近3000点 8天3次熔断
没想到,美国的all in,换来的是又一场史诗级崩盘。
毫无疑问,昨晚美股又熔断了,而且是开盘就熔断。巴菲特在3月8日之前89年仅见过一次熔断,不过这8天,他竟然见到3次。这才是真正的“活久见”。

而芝加哥期权交易所波动率指数飙升近25点,接近43%,收于82.69的创纪录高点,超过了2008年11月21日创下的80.74的峰值。

任泽平最新研报认为,全球金融市场雪崩,疫情只是导火索,根源是长期货币超发下的经济、金融、社会脆弱性。从金融周期的角度,这是一次总清算,该来的迟早会来。
与此同时,据美国约翰斯·霍普金斯大学发布的实时统计数据,截至北京时间3月17日2点00分,全球新冠肺炎确诊病例达179029例,累计死亡病例达7057人。
据CNBC报道,美国国防部16日宣布,为了预防新冠疫情,国防部长Mark Esper和副部长David Norquist将被隔离保护。从16日开始,国防部的这两位最高官员将处于“物理隔离状态”,目前,五角大楼已经出现37例新冠确诊病例。
暴跌3000点,美股创三年新低
昨夜,美股开盘熔断后,就一直在地位运行,尾盘,美国三大股指再度向下,截至收盘,道指收跌约3000点,跌近13%,创三年以来新低,并创2008年以来最大单日跌幅。纳指收跌12.3%,标普500指数跌近12%。波音跌近24%,领跌道指。苹果跌近13%。


而中概股也全线走低,其中,阿里巴巴下跌7.39%,京东跌11.26%,百度跌10.58%;人人网跌30.95%,万达体育跌26.87%,搜狐跌25.23%,趣店跌24.52%,微博跌12.87%,拼多多跌4.65%,蔚来汽车跌6.11%,网易跌11.43%。

特朗普:美国经济可能因疫情陷入衰退
3月16日晚,特朗普在盘前发布了一条推特:愿上帝保佑美国!不过,这条推特并没有阻止美股暴跌,50分钟后,美股再次熔断。

特朗普带领团队在白宫举行发布会,宣布应对新冠肺炎疫情的指导意见,建议民众避免参加10人以上的聚会,远离酒吧、饭馆等公共场合,另外,尽量减少出行。指导意见同时要求已经出现社区感染的美国各州关闭酒吧、饭馆以及其他公共设施,但这并不是强制措施。在发布会上,特朗普表示,根据目前情况,暂不考虑全国隔离
特朗普周一在新闻发布会上称,美国经济可能会由于新冠肺炎疫情陷入衰退。这是他首次承认疫情爆发可能带来的可怕后果。
特朗普表示,最糟糕的情况是新冠病毒疫情可能在7月、8月或者更晚结束。病毒消失之后,美国经济可能出现巨大反弹。
特朗普被问及如何评价自己应对新冠肺炎疫情时的表现,特朗普表示,他给自己的表现打10分。此外,特朗普还批评了病毒检测系统,称其“过时”。当被记者问及推迟病毒检测责任是否在于自己时,特朗普说“是的”,但CNN称,在上周五的玫瑰园演讲中,特朗普曾说,“不,我对推迟新冠病毒检测完全没有责任”。
全球继续暴跌!两国禁止卖空
在美股暴跌的情况下,全球市场均无法独善其身,昨夜,巴西IBOVESPA指数盘中下跌12.5%,再度触发熔断。加拿大S&P/TSX指数大跌12%,触发熔断。而欧洲方面,英国富时100指数,法国CAC40指数和德国DAX指数跌幅受窄,截至收盘,三大股指分别跌4.01%,5.75%和5.31%。

此前被认为是避险品种的黄金都在一路走跌。另外,油价也稳定暴跌,其中,NYMEX原油期货收跌9.69%,报29美元/桶。

昨晚,富时中国A50指数一度翻红,不过,随后再度走跌。

意大利市场监管机构Consob称,3月17日禁止做空20只股票。西班牙股市监管机构CNMV表示,自周二起的一个月内,禁止在西班牙股市建立或增加空头头寸。
昨夜,欧元集团主席表示,将不惜一切代价抵御新冠肺炎疫情带来的影响,其表示,如有需要,将采取一切进一步的有协调的、果断的政策行动,包括财政措施来支撑经济增速和就业。
美国大招为何失灵?
现在看来,美国周一的all in非但没有提振市场信心,反而起到了饮鸩止渴的反作用。
此前,美联储紧急宣布将联邦基金利率目标区间下调1个百分点,使之降至0%至0.25%的范围,并启动总额高达7000亿美元的量化宽松(QE)计划。
我们再看看全球央行的集体动作:
1、越南央行宣布将再融资利率下调100个基点至5%;
2、沙特央行将回购利率及逆回购利率均下调75个基点;
3、巴林央行宣布将贷款利率下调75个基点至1.70%;
4、阿联酋央行将存款单利率下调75个基点;
5、卡塔尔央行调降存款利率50个基点至1%;
6、科威特央行将贴现率降低至1.5%;
7、斯里兰卡央行:调降关键贷款利率25个基点至7.25%;
8、韩国央行将关键利率降低50个基点至0.75%;
9、约旦央行宣布将基准利率下调100个基点
IMF甚至表示,准备好调动1万亿美元贷款能力用于抗击疫情;呼吁全球提供货币、财政和监管的支持;为了防止疫情对经济造成长期损害,有必要出台额外的财政刺激措施。
越是经济情况不好,越要加大救市力度,这无疑加剧了市场的恐慌。事实上,美股处于多年来的高点是不争的事实,而美国公司为回购而产生的财务杠杆也是巨大的问题。
任泽平今日凌晨的最新研报认为金融危机来袭,其表示,全球金融市场雪崩,疫情只是导火索,根源是长期货币超发下的经济、金融、社会脆弱性。2008年国际金融危机至今,12年过去了,美国欧洲主要靠量化宽松和超低利率,导致资产价格泡沫、债务杠杆上升、居民财富差距拉大、社会撕裂、政治观点极端化、贸易保护主义盛行。
美国面临股市泡沫、企业债务杠杆、金融机构风险、社会撕裂四大危机。欧洲、亚洲等也面临同样的问题。
从金融周期的角度,这是一次总清算,该来的迟早会来。

银河证券首席经济学家刘锋认为,疫情将持续影响全球的经济运行,因为没有消费就没有需求,企业也没法生产,就业也会受影响,对未来的恐慌也就限制了消费。目前不是金融危机,而是经济危机。
这样需求面受到巨大的影响之后,马上就会传染到供给面。生产跟消费都剧烈的萎缩,就是所有的经济活动就会受很大的影响,那么下一个会波及到金融系统。
要跌到什么时候?
先来看悲观的观点。
金融服务公司古根海姆首席投资官表示,标普500指数可能会跌至1600点。
不过高盛根据美联储模型(即股息贴现模型)以及历史经验工具来预测潜在的标普500指数走势,该行认为标普500指数底部在2000点。
另外,事件驱动的熊市通常会伴随着剧烈反弹,因此该行目前仍预期标普500指数会在2020年年底达到3200点。
瑞信分析师则认为,预计到年底,股票市场将“远远高于当前水平”,但股市触及谷底的条件尚未全部到来。预计未来12个月市场将上涨15%-20%。
任泽平:国运来了
任泽平认为,如果中国能推动以新基建和减税为主的财政政策,扩大开放,建设多层次资本市场,再加上改善收入分配和社会治理,国运来了。
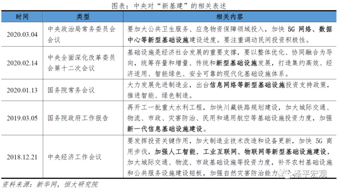
而怎么对冲疫情和经济下行?其实最简单有效的办法还是“新基建”,短期有助于扩大需求、稳增长、稳就业,长期有助于释放中国经济增长潜力,推动改革创新,改善民生福利。
其认为,支撑未来20年中国经济社会繁荣发展的“新基建”是5G、人工智能、数据中心、互联网等科技创新领域基础设施,以及教育、医疗、社保等民生消费升级领域基础设施,具有很强的带动效应、放大效应和乘数效应。“新基建”,新未来,新的发展理念。

(来源:e公司官微)
免责声明:以上内容仅供参考学习使用,不作为投资建议,此操作风险自担。投资有风险、入市需谨慎。
推荐阅读
相关股票
相关板块
相关资讯
扫码下载
九方智投app
扫码关注
九方智投公众号
头条热搜
涨幅排行榜
暂无评论
赶快抢个沙发吧