AI算力最强支线!光模块产业链杨帆启航

脱水回顾:

今日内容:
Ⅰ
AI算力投资大势所趋!光模块产业链杨帆启航?
光模块是光通信中的核心器件,主要由光器件、功能电路和光接口组成,核心功能是实现光电转换。在产业链中,光模块处于光通信链中游,上游光芯片决定光模块性能表现,下游电信运营商、云计算厂商数据中心等是光模块的主要应用领域。

随着AI、云计算的快速发展对网络带宽提出更高要求背景下,800G光模块有望在未来实现更高性能和更广泛的应用。技术特点上,800G光模块在传输速率上属于光通信领域中的高速级别,能够实现高达800Gbps的数据传输速率,满足数据中心和云计算等大规模应用对高带宽、高速率的需求。在人工智能领域,超大规模机器学习需要大量的数据处理和传输。800G光模块能够提供高速率、高带宽的数据传输能力,支持超大规模机器学习任务的高效进行。
市场规模方面,2022年光模块市场规模122亿美元,增长前景广阔。其中,数通市场是光模块最大下游领域,机构认为其有望成为光模块发展的主要驱动力,未来继续引领光模块持续发展。新增长点AI来看,其高性能网络将为光通信产业链注入新的成长新动力。目前产业趋势已经明晰,全球AI算力侧投入有望持续加码,大规模GPU集群对于互联带宽提出更高要求,催生800G等高速率光模块需求。

竞争格局展望,近十年来中国厂商在全球光模块市场中的份额持续提升,全球前十大光模块供应商中,中国厂商数量由2010年的1家上升至2022年的7家。从市场份额看,中国厂商销售额占比由2010年的15%增至2021年的50%,其中中际旭创、新易盛、华工科技、光迅科技等厂商稳居全球前十位,机构认为未来有望呈现强者恒强的局面。
综上,800G光模块作为一种高速、高密度的光通信设备,在数据中心、云计算、人工智能等领域发挥了重要作用。它的技术特点和应用场景使其成为当前光通信领域的重要发展方向之一。随着技术不断进步和应用需求的增长,机构看好800G光模块未来的发展需求前景。
上市公司投资机会方面,源杰科技是光模块上游国内高速率光芯片领域龙头厂商。中际旭创是全球领先的光模块解决方案提供商。作为800G光模块的独家领先者,公司在2022年的招投标中中标了9万个800G光模块,预计2023年量产下出货量将大幅增长。另外,也可以留意新易盛、天孚通信等个股的布局机会。

Ⅱ
并购重组不断做强的制冷工业领军者,工控技术再筑壁垒!
冰山冷热:公司是我国制冷工业领军企业—大连冰山集团有限公司的核心企业,专注冷热事业,围绕-272~430℃温度区间,依托完备的冷热产业链、价值链和生态链,冷热平衡,数字赋能,在工业制冷制热、商用冷冻冷藏、空调与环境、工程与服务、新能源等事业领域,提供创新的冷热产品、工程和全程全生命周期服务,用冰山深焓能源系统解决方案满足客户对冷热的个性化、专业化、定制化需求,引领冷热事业的新供给,为客户创造新价值。
标签:制冷工业领军者、应用广泛、并购重组、工控技术
看点一:制冷工业领军者公司是我国制冷工业领军企业——大连冰山集团有限公司的核心企业,始建于1930年,围绕冷热产业,致力于发展工业制冷制热事业领域、商用冷冻冷藏事业领域、空调与环境事业领域、工程与服务事业领域以及新事业领域,覆盖了冷热产业链的关键领域,打造了完整的冷热产业链。

研报菌简评:公司紧跟行业发展节奏,业务体系不断拓展,覆盖冷热产业链关键领域。
看点二:应用广泛
工业制冷制热是体现公司冷热核心技术的重要领域,技术水平上,公司在传统制冷的基础上,通过热的利用,实现冷热平衡,使能源利用率大幅提高,在工业制冷领域已经接近国际主要竞争对手的技术水平,可为石油炼化、精细化工、医药化工、空气分离、天然气开发、煤炭开采、余能利用等细分领域提供定制服务。

研报菌简评:2022年公司与德国巴斯夫、美国雅保等跨国行业巨头签订多个项目,品牌行业影响力明显提升。
看点三:并购重组
近两年为聚焦主业,公司并购松下系制冷公司,2022年为适当盘活非流动金融资产,优化资产结构,助力主营业务改善,出让冰山服务、苏州冷王股权,并收购了松洋压缩机60%股权和松洋冷机55%股权,从而直接及间接合计持有松洋压缩机100%的股权、松洋冷机100%的股权。2023年收购了松下制冷(大连)有限公司100%的股权。

研报菌简评:公司通过对产业相关企业的系列收购,其主营业务的综合实力会得到增强,盈利能力也会大幅提升。
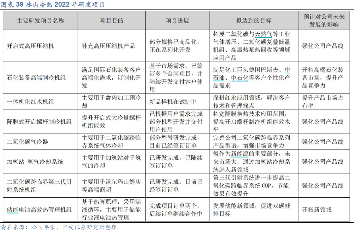
看点四:研发投入
公司多项研发取得突破,产品获得市场认可,2022年自主开发了石化标准液化天然气BOG压缩机组、氨热泵机组、高标项目机组等亮点产品。“国家高端装备制造业标准化试点”顺利通过验收。复叠式氨螺杆热泵机组入选“2022中国制冷展创新产品”,大型远洋渔船用螺杆式制冷机组入选2022年度辽宁省“专精特新”产品。

研报菌简评:公司围绕冷热事业,持续保持高研发投入,竞争力持续优化。
看点五:工控技术
物联网成行业大势所趋,智能化是产品发展的必经之路,冰山嘉德通过整合产业链上下游资源,为全球客户提供专业的控制解决方案,产品应用于各类变频空调、冰箱冰、变频工控等行业,目前已形成以“工业控制”为主导,电控设计、电子加工为支撑的新发展方向。可以根据不同的客户需求,从OEM到整理设计方案等不同深度的业务合作,采用个性化服务。坚持绿色采购,绿色制造的环境方针,实施完善。

研报菌简评:公司加大物联网相关技术投入和产品研发,2022年成功中标大连湾海底隧道工程配电箱项目。
参考资料:
1、20230718-华泰证券-科技专题研究:光通信,乘AI东风起,扬帆正启航
2、20230718-华安证券-冰山冷热-000530:聚焦冷热事业,重回上升通道
【免责声明】以上内容仅供您参考和学习使用,不作为买卖依据,据此操作风险自负!投资有风险,入市需谨慎。本文观点由九方智投黄波编辑整理(登记编号:A0740620120007)
免责声明:以上内容仅供参考学习使用,不作为投资建议,此操作风险自担。投资有风险、入市需谨慎。
推荐阅读
相关股票
相关板块
相关资讯
扫码下载
九方智投app
扫码关注
九方智投公众号
头条热搜
涨幅排行榜
暂无评论
赶快抢个沙发吧