【低位擒龙】明天最后一个提现日如何应对?
摘要:章盟主卖出商业航天准备轻仓过节?
大家白天看盘没有方向的话记得来我的【打板擒龙圈】,当天市场行情怎么走,哪些短线题材值得把握,哪些龙头有持续性,我都会在这个圈子里实时分享。
量化复盘


上证指数涨0.16%,深证成指涨0.37%,创业板指跌0.52%。全市个股涨多跌少,全市上涨个股超3200只;全市全天成交2.59万亿元,较上一日缩量成交524亿元,内资主力资金净卖出235亿元,涨跌中位数为0.58%。
指数对短线行情影响是局部的,真正影响咱们操作的还是涨停数据。
昨天指数和赚钱效应表面上都是上涨的,但是我却提醒大家市场主力已经开始悄悄撤退了,最后这几天还会持续缩量,除非是大跌才能激发市场的买入情绪。否则最近横盘主力没有买入动力,毕竟现在买还要扛着5天不开市的压力,万一出个啥幺蛾子,又该被套了。
所以我昨天看到市场苗头不对,就提醒大家注意风险,这就是股市的三思“思危,思退,思变”。
“思危”每天都要考虑危险啥时候到来?
“思退”调整周期要不要退出来空仓观望呢?因为旁观者清。
“思变”市场风格何时转变?退出来不是说就不复盘了,相反要更加努力的复盘研究为下一波行情做准备。


节前的缩量行情啥时候到头呢?节前就看这两个支撑位。
第一个支撑位是短线强势调整的支撑位,节前不跌破,节后有希望迎来一波反攻行情。
第二个支撑位是市场第一个分歧点,这个位置不跌破市场中期行情问题不大。
这两个位置不跌破,行情就还有希望。

题材方面我在第一波启动的时候就说看人工智能和储能。到现在的观点依然不变。CPO做为人工智能的核心。还是那个观点CPO行情不结束人工智能行情不结束。最近即便有天孚通信和新易盛的业绩利空,板块还没有跌破10日均线,已经难能可贵了。现在不求他涨,只求他能横住就行。

明天是最后一个提现日,抛压往往会比今天还打,如果明天市场都抗住了,那就是轻舟已过万重山。所以明天还是不要太激进。
现在【九方智投】电脑版也上线我们的【打板擒龙圈】了。大家盘中盯盘抓短线更方便了。没有安装电脑版的朋友都可以安装一下。
安装过的朋友如果没有看到,我们可以卸载后重新安装。我重复了两次就有了。
九方智投免费炒股软件下载_股票软件_九方智投下载中心
https://www.9fzt.com/download.html

【短线情绪】---四大黄金纬度
涨停家数58,昨天刚回暖一下下,今天又回到原点。小票行情还遥遥无期。
封板率82%,封板率稍微好点了,重点是能延续下去。
连板率18%,连板率离30%还是差的很多,最近板块轮动和个股轮动都很快,忌讳追涨杀跌。
连板高度。5板【水发燃气】-燃气轮机。
【总结】:市场情绪整体还是一般,只有封板率还比较有看头。从上周四开始一季报、年报雷一个接一个炸开。跌停板家数从15家提升到了30家左右。预计跌停板家数在五一节后会开始缓解。该炸的雷炸完了,市场也该再五月份迎来一波行情了。
大家最近如果没有大亏的话,那算是成功做好防守了。五月份就是防守反击的时间节点。
怎么看小票何时启动呢?
重点看三个指标,1、封板率连续5天大于80%。2、连板率连续3天大于30%。3、涨停家数大于80家。
【算电协同】
上午炒算力的庄股,利通电子、宁波建工、罗曼股份、盈峰环境等等。
从市场拉庄股就能看出,现在的行情确实不好做,机构不干活,游资不出来,只有庄股还能起舞。庄股的风险是这三种股票中最大的,涨的时候涨的猛,跌的时候往往是往跌停按,所以大家不要因为蝇头小利就要猛冲庄股。先想好自己能不能承受这么大的风险。
【宁王扩产钠电池】
【宁德时代携手海博思创签署全球最大储能钠电合作协议,双方宣布达成3年60GWh钠离子电池订单合作。】
昨晚宁王扩产的消息刷屏炒股群。基本上都是看好钠电池行情的,今天维科技术涨停,但是宁王却是跌的。是哪里出问题了?
首先这个消息肯定是利好,因为宁王前面刚发布钠电池技术得到史诗级突破,现在携手储能大哥布局60GW钠离子电池储能。这个扩产节奏非常超预期,当然也符合宁王的风格。
激进的扩产利好电池产业链,
正极材料环节,储能场景更倾向聚阴离子体系,其长循环、高安全性与大储需求高度匹配,是本次订单的核心技术路线。容百科技(688005)当升科技(300073)多氟多(002407)等。
负极材料环节,具备生物质、树脂等前驱体工艺优势的企业,有望率先受益于头部订单导入(钠电负极核心为硬碳,生物质、树脂是硬碳的两大主流前驱体路线)贝特瑞(835185)圣泉集团(605589)中科电气(300035)等。
铝箔环节(钠电正负极均使用铝箔,锂电负极使用铜箔,钠电铝箔用量约为锂电的2倍)鼎胜新材(603876)万顺新材(300057)等。
电解液与辅材环节,钠盐和添加剂体系将随钠电标准化推进而放量,是电解液环节的核心增量点。天赐材料(002709)新宙邦(300037)多氟多(002407)等。
卖铲人环节:钠电生产设备企业,先导智能(300450)赢合科技(300457)等。
大佬操作:
章盟主:卖出神剑股份14618万。
思明南路:买入宝丽迪4556万。
---昨日回顾---
徐晓:买入海泰新光2866万。
余哥:买入华兴源创9839万。
思明南路:买入富瀚微9984万,卖出3193万(3日)。
---昨日回顾---
徐晓,昨天买的海泰新光稍微有点溢价,但是赚的不多,表现低于预期。
余哥,昨天买的华兴源创套利失败,今天小亏。
徐晓和余哥用同样的战法买同样板块的股票,一个小赚一个小亏,都是属于战法的正常情况。没有一个战法能够保证只赚不亏,他们用的龙头套利战法也都没有问题。很多短线朋友经常用成败论战法,其实有的时候不赚钱大家需要考虑考虑是不是行情不给力。而不是战法不行。
曲江池,昨天割肉金螳螂今天真反包涨停了。这就是树大招风,游资玩不过庄家,有的庄家愿意让游资赚钱,有的庄家就盯着游资坑。没办法。
思明南路,上次买的富瀚微大肉,这次买宝丽迪,也是同样的战法,一季报业绩预增。唯一不好的一点是CPFs材料量产,这个对于股民的学习成本来讲还是太高。又是化工股,估计只能骗机构来给他接盘了。机构又很难骗到,所以这个买的没有富瀚微好。富瀚微一说就是半导体+业绩预增。这个化工+业绩预增怎么都不够看的。
章盟主,卖出神剑股份,这个票章盟主格局很久了,今天也是破位下跌,卖出也没有问题。毕竟这种走势很像双头。马上五一没必要硬抗了。
热门股梳理:
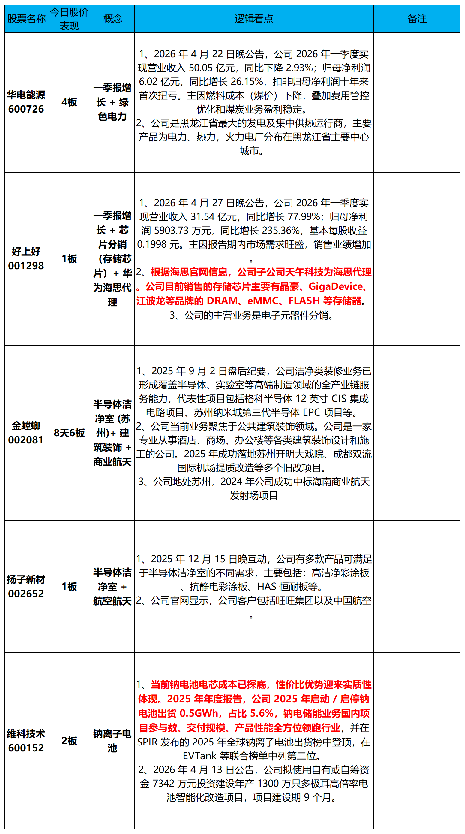
华电能源600726、维科技术600152、
好上好001298、金螳螂002081、扬子新材002652、
参考指标:【筹码大师】和【牛牛机构宝】

(以上个股仅作梳理,不作为买卖依据,据此操作风险自担)
休息一天,不点评了。
参考资料:
整理不易,希望多多支持!你的一个点赞、一次转发、 随手分享,都是我们前进的最大动力~大家在投资过程中有任何问题,都可以在文章底部留言,我们一起交流!祝家人们好运常在,股票长虹!
温馨提示:
1、本文所有内容均为公开交流学习之用,不代表任何投资建议,据此买卖,风险自担。
2、每天花8--10小时整理的热门股梳理,就是让大家减少学习时间,3分钟把握市场核心热点。文章包括市场最新消息、主力资金动向、龙头股背后的涨停逻辑,每个交易日晚上8:40发布
免责声明:以上内容由九方智投投资顾问毕威功(A0740623110008)编辑整理,仅供参考学习使用,不作为投资建议,据此操作风险自担。投资有风险、入市需谨慎。
推荐阅读
相关股票
相关板块
相关资讯
扫码下载
九方智投app
扫码关注
九方智投公众号
头条热搜
涨幅排行榜
暂无评论
赶快抢个沙发吧