马云狂买A股1000亿!一周内"拿下"两大上市公司,更有5年买买买,不停歇

阿里系A股版图再度迎来扩容。
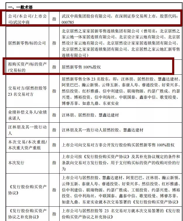
今天,武汉中商宣布,居然之家拟借壳武汉中商上市,阿里巴巴作为二股东现身其中。按照本次发行股票价格计算,阿里持股占比9.99%。
2018年2月,居然之家以360亿元的估值,获得阿里、云锋基金等机构的战略投资,投资额达130亿元。其中,阿里巴巴向居然之家投资54.53亿元,持股15%,成为居然之家的第二大股东。
居然之家拟作价356.5亿借壳武汉中商
今天,武汉中商连续披露多条公告显示,公司拟通过向特定对象非公开发行股份的方式购买居然控股等23名交易对方持有的居然新零售 100%股权。

本次交易完成后,居然新零售将成为上市公司的全资子公司。这意味着,居然之家放弃IPO借壳武汉中商加速上市。
公告披露,本次交易前,上市公司的控股股东为武汉商联,实际控制人为武汉国资公司;本次交易完成后,上市公司的控股股东变更为居然控股,实际控制人变更为北京居然之家投资控股集团有限公司董事长汪林朋。汪林朋及其一致行动人将合计控制上市公司 61.86%股份,其中,23名交易对方将成为上市公司股东。
本次发行股份购买资产的交易价格为356.5亿元,与此前第二次临时股东会议审议通过的363亿-383亿元减少了1.79%-6.92%。按照发行价格股票每股6.18元计算,拟发行A股股票约为57.68亿股。截至今天收盘,武汉中商收盘价为9.89元,总股本为2.51亿股。

上述公司业务也将发生变更。本次交易前,武汉中商主要从事零售业务,业态主要包括现代百货、购物中心以及超市;交易完成后,上市公司业务将新增家居卖场业务、家居建材超市业务和装修业务等领域。
以截至2018年12月31日的财务数据计算,交易完成后,上市公司资产总额将增长近10倍,营业收入将增长近2倍,净利润增长近18倍。
公告显示,武汉中商与汪林朋、居然控股、慧鑫达建材签署了《盈利预测补偿协议》,根据协议,重组实施后,居然新零售在2019年、2020年和2021年实现扣非后归母净利润分别不低于约20.6亿元、24.2亿元和27.2亿元。如果2019年内未能完成,则顺延至2022年,后者目标不低于约30.5亿元。
公告披露,居然新零售2016年、2017年和2018年经审计的营业收入分别约为65.0亿元、73.9亿元和83.7亿元;净利润分别为8.3亿元、11.3亿元和19.6亿元。
5月31日,武汉市国资委已出具了资产评估核准通知,但本交易仍需经武汉市人民政府等相关有权部门批准、上市公司股东大会审议批准、国家市场监督管理总局审核通过、中国证监会核准,以及相关法律法规所要求的其他可能涉及的批准或核准。
武汉中商前身是武汉市中南商业大楼,是经武汉市商业局批准,于1984年成立的国有企业。后经武汉市经济体制改革委运会批准,于1990年组建了武汉中南商业(集团)股份有限公司,于1997年更名为武汉中商集团股份有限公司,并于同年在深交所挂牌交易。上市后历经多次股本变动后,境内法人持股占比为0.05%,其余皆为无限售条件股份。
阿里巴巴及其一致行动人持股14.37%
值得注意的是,公告交易对方阿里巴巴及其一致行动人瀚云新领将在本次交易后合计持有上市公司 5%以上的股份,经计算,该持股份额为14.37%。阿里巴巴集团CEO助理靖捷和阿里巴巴副总裁、瀚云资本投资管理有限公司总经理Chen Jun位列居然新零售董事会。

公告披露,通过本次交易,武汉中商与居然新零售能够实现百货业态与家居零售业态的跨界整合,并结合阿里巴巴的新零售经验实现业态升级。此外,交易完成后的新股东名单中,经股权穿透,阿里巴巴集团董事局主席马云现身云锋五新身后。
2018年2月,居然之家以360亿元的估值,获得阿里、云锋基金、泰康人寿、加华伟业、约瑟投资等机构的战略投资,投资额达130亿元。其中,阿里巴巴向居然之家投资54.53亿元,持股15%,此轮投资后,阿里巴巴成为居然之家的第二大股东。
另外,今年5月份,红星美凯龙的控股股东红星控股成功发行可交换债券,以43.594亿元人民币被阿里巴巴全额认购,此次交易中,阿里巴巴获得红星美凯龙占总股本比例约10%的A股股份。同时,阿里巴巴在港股收购红星美凯龙3.7%的股份。
截至目前,阿里巴巴已经持有两家上市家居零售企业的股权,其在线下零售的布局进一步完善。
阿里系布局A股已超千亿元
有意思的是,阿里系布局A股多年,据记者不完全统计,近年由阿里系直接投资的A股公司合计达23家,初始投资额逾1000亿元。

其中,投资金额最大的是阿里巴巴的传统优势电商领域,2016年6月以282.33亿元入股苏宁易购18.61亿股,占苏宁易购总股本的19.99%。不过,从账面来看,苏宁易购近3年股价并没有突出的表现,阿里账面浮亏超20%。
而在入股苏宁易购之前,阿里巴巴又24亿入股石基信息旗下石基零售38%的股权,进一步提升在新零售IT领域的实力和地位。石基信息反而给阿里带来近翻倍的收益。
除此之外,阿里巴巴在国内快递的“三通”圆通、中通、申通都有所布局,今年3月,阿里巴巴以46.65亿元入股申通快递;而在去年5月,它以13.8亿美元投资中通快递,早在2015年,阿里巴巴联手云锋基金,51亿战略投资了圆通速递。
此外,马云也积极投资A股影视传媒:包括华谊兄弟、分众传媒、万达电影、华数传媒、光线传媒等,不过从股价表现来看,这些影视传媒股并没有给他带来正收益。
而最赚钱的当属2014年的恒生电子。2014年3月,浙江融信拟以32.99亿元现金受让恒生集团100%股份。交易完成后,浙江融信将通过恒生集团持有恒生电子20.62%的股份,成为公司控股股东。今日,恒生电子报收61.91元,马云的这部分持股总市值已经高达102.48亿元,大赚近70亿元。
最近一次的是,5月27日,马云刚砸55亿强势入主千方科技。
免责声明:以上内容仅供参考学习使用,不作为投资建议,此操作风险自担。投资有风险、入市需谨慎。
推荐阅读
相关股票
相关板块
相关资讯
扫码下载
九方智投app
扫码关注
九方智投公众号
头条热搜
涨幅排行榜
暂无评论
赶快抢个沙发吧