A股"期神"金盆洗手?5个月暴赚7.7亿
因期货交易连续大赚而备受关注的A股“期神”又有新动作。
9月14日,秦安股份(603758)在最新公告中承诺,该公司将有序退出对大宗商品期货的操作,降低期货交易规模。同时,该公司还对股份回购计划中的回购价上限做出了调整,由此前的7元/股上调至10.8元/股。
据券商中国记者统计,秦安股份5月底至今已披露21批期货平仓信息,期间无一失手、累计获利7.69亿元,是该公司去年全年净利润的6.5倍。
承诺将有序退出期货操作
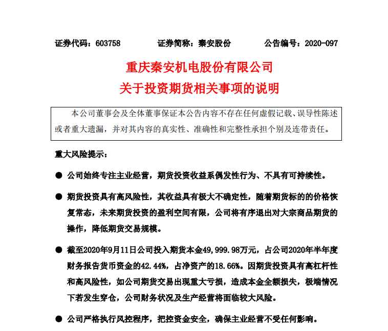
秦安股份14日晚发布最新公告,对投资期货相关事项进行了说明,承诺将有序退出。

据介绍,秦安股份目前开展的期货投资交易,实际投入资金为87105.52万元,其中使用该公司自有本金49999.98万元,使用滚存收益37105.54万元,该公司期货投资品种主要包括铝、锌、铜、黄金等。
“公司生产经营的主要原材料为铝,2019年公司采购铝7312.5吨,采购金额10323.2万元。公司目前期货投资金额远超原材料所需金额及相应套期保值需求。”秦安股份在公告中坦承。
秦安股份强调,始终专注主业经营,期货投资收益系偶发性行为、不具有可持续性。期货投资具有高风险性,其收益具有极大不确定性,随着期货标的的价格恢复常态,未来期货投资的盈利空间有限,公司将有序退出对大宗商品期货的操作,降低期货交易规模。
秦安股份还进一步表示,目前面临的风险敞口是投入的全部资金,若极端情况下发生穿仓,将给该公司带来巨大损失。该公司将严格执行风控程序,把控资金安全,确保主业经营不受任何影响。
值得注意的是,秦安股份上月在“上证e互动”平台上曾做出过类似表态,称“本次期货交易属于在市场定价机制明显短期失灵的情况下的偶发性操作,不具有长期性和可持续性。将根据期货市场变化情况,降低期货交易的规模,有序退出,有效控制公司资金安全。但是作为制造型企业,仍将对期货市场套期保值保持关注。”
而从实际情况看,秦安股份近期确实已在转出期货收益。9月10日-9月11日在取得最新一批期货平仓盈利后,该公司转出了4000万元。8月20日前后更是曾一次性净转出1.2亿元期货收益。
21批平仓已赚7.7亿
秦安股份主要从事汽车发动机核心零部件——气缸体、气缸盖、曲轴、变速器箱体等产品的研发、生产与销售,产品全部面向以整车(机)制造企业为主的乘用车及商用车整车市场(即OEM市场)。
今年5月下旬,该公司披露了参与期货市场的相关方案,授权公司经营管理层在不影响正常经营、操作合法合规的前提下,选择适当的时机使用不超过5亿元人民币的自有资金进行期货投资及原材料套期保值业务。7月13日和8月12日又两次分别追加各2亿元投资收益从事相关期货交易,即合计不超过9亿元。
秦安股份期货管理小组组长由公司董事长、总经理YUANMING TANG担任,可以说是一把手亲自操刀。公开资料显示,YUANMING TANG目前63岁,在2006年取得加拿大国籍,本科学历。历任国营204厂总装车间副主任,北碚缙云摩托车配件厂副总经理,重庆泰安发动机研究所所长,泰安机电总经理,秦安有限董事长,总经理,秦安铸造总经理等职。现任重庆秦安机电股份有限公司董事长,总经理,秦安铸造董事长。
谁能想到,这样一家汽配公司竟然在期货市场开挂般连续爆赚。9月12日,秦安股份在公告中披露其最新一批期货投资收益情况,2020年9月10日至9月11日,该公司对前期建仓的期货投资合约进行部分平仓,平仓收益额为人民币1916.33万元,占该公司2019年度经审计净利润的16.24%,平仓收益将计入该公司2020年度损益。
据券商中国记者统计,秦安股份5月底至今已披露21批期货平仓信息,期间无一失手、累计获利7.69亿元,是其去年全年净利润的6.5倍。

股价高位回落20%,上调股份回购价上限
在周日同批发布的公告里,秦安股份还对该公司股份回购计划中的回购价上限做出了调整,由之前的7元/股上调至10.8元/股。
据了解,秦安股份于2020年6月5日召开了第三届董事会第二十一次议,2020年6月22日召开了2020年第二次临时股东大会,审议通过了《关于以集中竞价交易方式回购公司股份方案的议案》,同意公司使用自有资金以集中竞价交易方式回购公司股份,回购的股份总额不高于2934万股(含),不低于1467万股(含);回购股份的价格为不超过7元/股;回购期限为自股东大会审议通过本次回购股份方案之日起9个月内。
秦安股份表示,鉴于近期该公司股价波动,为切实推进回购股份事项顺利实施,保障投资者利益,该公司决定将回购股份价格上限由不超过人民币7元/股调整为不超过人民币10.8元/股。除上述调整内容外,此次回购股份方案的其他内容未发生变化。
由于此前股价涨速过快,该公司的股份回购实施进度受到不小影响。9月以来,秦安股份股价连续调整,最新报价为10.24元/股,自高点回落超过20%。在上调回购价上限后,回购计划重回可操作区间。

截至今年9月11日,秦安股份通过集中竞价交易方式已累计回购股份数量为97.27万股,占该公司总股本的比例为0.22%,购买的最高价为6.95元/股、最低价为6.60元/股,已支付的总金额为663.71万元。按回购股数上限测算,预计回购股份数量占该公司总股本的6.6865%;按回购数量下限测算,预计回购股份数量占该公司总股本的3.3432%。秦安股份已回购股份97.27万股,剩余回购股份按照回购数量和价格上限计算为人民币30637万元。
(来源:券商中国)
免责声明:以上内容仅供参考学习使用,不作为投资建议,此操作风险自担。投资有风险、入市需谨慎。
推荐阅读
相关股票
相关板块
相关资讯
扫码下载
九方智投app
扫码关注
九方智投公众号
头条热搜
涨幅排行榜
暂无评论
赶快抢个沙发吧