行情中心 沪深京A股 上证指数 板块行情 股市异动 股圈 专题 涨跌情报站 盯盘 港股 研究所 直播 股票开户 智能选股
全球指数
数据中心 资金流向 龙虎榜 融资融券 沪深港通 比价数据 研报数据 公告掘金 新股申购 大宗交易 业绩速递

锂电池龙头创历史新高!锂矿A股名单及相关产能一览

来源:财联社 2026-04-12 12:52
点赞
收藏

锂电池概念股近期表现活跃,截至周五收盘,圣阳股份和胜股份沃格光电两连板;大东南隆基机械国轩高科泰坦股份雄韬股份西藏矿业石大胜华上海洗霸凌云股份宁波精达华源控股纷纷涨停。

消息面上,2026年以来,锂电市场继续维持高景气度。大东时代智库(TD)最新调研数据显示,通过对行业Top20电池厂商的产能追踪,2026年4月中国锂电(储能+动力+消费)市场排产总量约235GWh,环比增长7.3%,其中储能电芯排产占比41.3%。中国汽车动力电池产业创新联盟数据显示,3月,我国动力和储能电池合计产量为177.7GWh,环比增长25.5%,同比增长50.2%。东莞证券黄秀瑜等人4月10日研报指出,4月预排产环比继续提升,显示下游需求旺盛。全年来看产业链供需格局有望继续趋于改善,量价齐升可期。

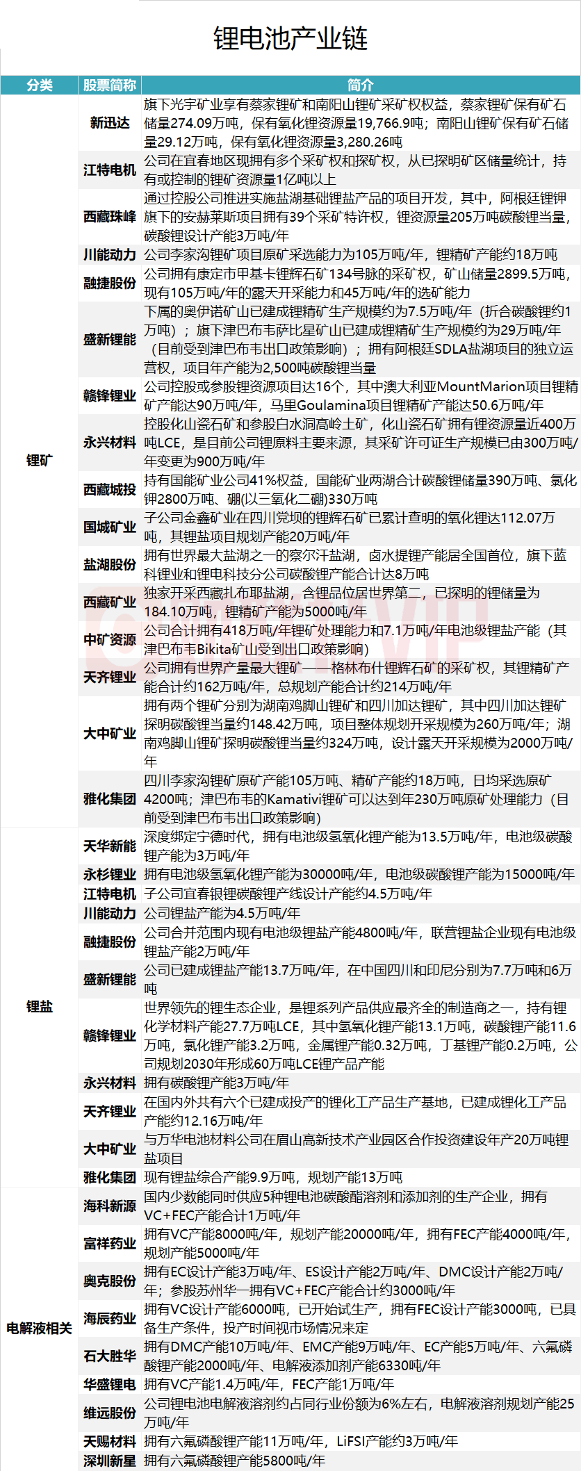
据财联社VIP盘中宝•数据栏目此前梳理,锂电池产业链中,锂矿产业涉及的上市公司包括新迅达江特电机西藏珠峰川能动力融捷股份盛新锂能赣锋锂业永兴材料西藏城投国城矿业盐湖股份西藏矿业中矿资源天齐锂业大中矿业雅化集团,具体情况详见下图:

具体而言,国城矿业旗下金鑫矿业在四川党坝的锂辉石矿已累计查明氧化锂达112.07万吨,目前已于2月1日凌晨成功实现5000t/d选矿项目带料试车。目前,金鑫矿业探矿权范围内尚有较大区域未进行勘查找矿工作,后续将继续开展党坝矿区边深部勘查找矿工作,资源储量有望进一步扩大。二级市场方面,国城矿业周五盘中涨超8%,股价创下历史新高。拉长时间看,自2025年10月低点以来,国城矿业股价累计最大涨幅达219.5%。

川能动力锂电业务包括锂精矿采选和锂盐制造,其中锂精矿产能为18万吨/年,锂盐产能为4.5万吨/年,公司锂电业务收入包括锂精矿销售收入和锂盐销售收入。公司3月20日在互动平台回复,围绕“新能源电力+新能源材料”布局产业,李家沟锂矿项目已建成投产,是公司未来经营收入的重要板块。西藏矿业拥有独家开采权的西藏扎布耶盐湖是世界三大、亚洲第一大锂矿盐湖,是富含锂、硼、钾,固、液并存的特种综合性大型盐湖矿床。扎布耶二期项目已有氯化钾和碳酸锂产品产出。截至周五收盘,西藏矿业收盘涨停。

大中矿业湖南鸡脚山锂矿通天庙矿段及四川加达锂矿首采区经自然资源部评审备案的锂矿折合碳酸锂当量超472万吨,资源量在国内处于领先地位,且未来增储空间较大。大中矿业3月23日公告,与全球化工巨头万华化学达成深度合作,直接锁定未来明确的业绩预期。据双方签署的协议,此次合作是从股权绑定、产能共建到供销闭环的全链条深度捆绑——双方拟共同设立合资公司投建年产20万吨锂盐项目,其中一期3万吨,提前锁定万华化学的锂盐需求。二级市场方面,大中矿业自2025年9月低点以来,股价累计最大涨幅达301.43%。

融捷股份拥有康定市甲基卡锂辉石矿134号脉的采矿权,已在矿山形成105万吨/年露天开采能力及45万吨/年原矿石处理的选矿能力。融捷股份3月26日发布机构调研纪要表示,公司2025年度通过矿山自选和委外加工共产出锂精矿18.56万吨,2026年公司锂矿采选业务将深化提质增效措施,持续提升产出规模,实现业绩持续向好。

天齐锂业目前主要产品包括锂精矿和锂化工产品。公司目前生产的锂精矿产品主要来自于公司控股的澳大利亚格林布什锂辉石矿项目。该项目目前共建成有五个锂精矿选矿厂,包括化学级锂精矿一号工厂、化学级锂精矿二号工厂、化学级锂精矿三号工厂、技术级锂精矿工厂和尾矿再处理厂。其中化学级锂精矿三号工厂于2025年12月18日建设完成,2026年1月30日生产出首批符合标准的化学级锂精矿产品,该工厂计划于2026年内完成产能爬坡。截至2025年底,公司格林布什锂辉石矿项目已建成锂精矿产能从162万吨/年提升至214万吨/年。

赣锋锂业是世界领先的锂生态企业,拥有五大类逾40种锂化合物及金属锂产品的生产能力,是锂系列产品供应最齐全的制造商之一,目前已经形成垂直整合的业务模式,业务贯穿上游锂资源开发、中游锂盐深加工及金属锂冶炼、下游锂电池制造及退役锂电池综合回收利用。依托公司锂资源供应及产业链优势,公司锂电池业务覆盖了固态电池、动力电池、消费电池储能电池等五大类二十余种产品。2018年以来,公司锂电池系列产品营收总体持续增长,2018年营收仅3.77亿元,2025年营收82.34亿元,2018-2025年营收复合增长率为55.35%,其中2025年动力储能电池出货17818MWh,同比增长117.41%;消费电池出货4.25亿只,同比增长27.32%。电池系列产品营收占比由2018年的7.53%提升至2025年的35.67%,2025年营收占比创近年来的新高。

盐湖股份在2025年年报中指出,公司控股子公司五矿盐湖目前拥有一里坪盐湖锂矿采矿权,一里坪盐湖位于柴达木盆地中部盐湖带的中西部,矿区面积为422.73平方千米,是一个以液体锂矿为主,共(伴)生有硼、钾、镁等有益组分的大型综合性盐湖矿床,其连同其相邻的西台吉乃尔、东台吉乃尔共同构成柴达木盆地重要的锂矿盐湖群,是我国一个富含锂资源的大型综合性盐湖矿床。

(来源:
财联社)
原标题:
锂电池龙头创历史新高 锂矿A股名单及相关产能一览

免责声明:本页所载内容来旨在分享更多信息,不代表九方智投观点,不构成投资建议。据此操作风险自担。投资有风险、入市需谨慎。

举报

写评论

声明:用户发表的所有言论等仅代表个人观点,与本网站立场无关,不对您构成任何投资建议。《九方智投用户互动发言管理规定》

发布
0条评论

暂无评论

赶快抢个沙发吧

相关股票

相关板块

  • 板块名称
  • 最新价
  • 涨跌幅

相关资讯

扫码下载

九方智投app

扫码关注

九方智投公众号

头条热搜

涨幅排行榜

  • 上证A股
  • 深证A股
  • 科创板
  • 排名
  • 股票名称
  • 最新价
  • 涨跌幅
  • 股圈