行情中心 沪深京A股 上证指数 板块行情 股市异动 股圈 专题 涨跌情报站 盯盘 港股 研究所 直播 股票开户 智能选股
全球指数
数据中心 资金流向 龙虎榜 融资融券 沪深港通 比价数据 研报数据 公告掘金 新股申购 大宗交易 业绩速递

券商一季度业绩共振!中金也入列高增长 卖方研究看好反弹行情

来源:财联社 2026-04-16 08:23
点赞
收藏

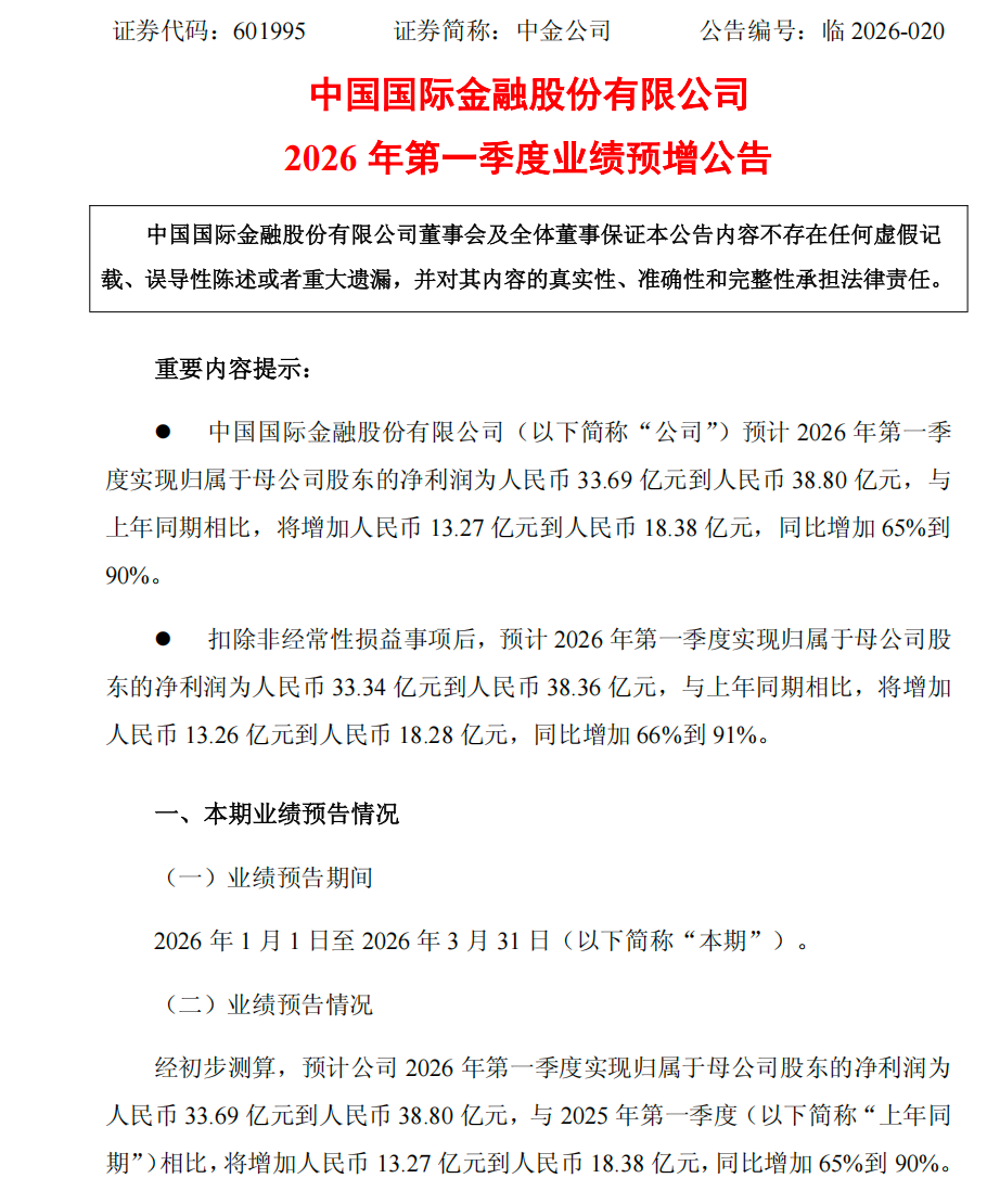
中信证券、东莞证券后,中金公司亦在交投活跃的一季度迎来业绩“开门红”。

4月15日,中金公司发布公告,公司预计2026年第一季度实现归母净利33.69亿元至38.8亿元,同比增65%至90%。环比亦有较好表现,公司2025年第四季度净利为32.24亿元,据此测算,今年一季度净利预计环比增4.5%至20.35%。

连同中信证券、东莞证券在内,这一业绩不仅延续券商业绩的高增态势,更以优秀的环比表现,为板块估值修复提供坚实的基本面支撑。

业绩高增并非个例

中金公司的亮眼预告并非孤例。目前,已有三家券商披露了一季度向好的业绩信息,形成“共振”效应。另外两家是中信证券以及拟深交所主板上市的东莞证券。

4月9日,中信证券发布业绩快报,2026年第一季度,公司实现营收231.55亿元,同比增40.91%;实现净利102.16亿元,同比增54.6%。

中信证券表示,2026年一季度,资本市场保持良好发展态势,交易活跃度维持高位水平,公司积极把握市场机会,各项业务协同发力、稳步发展,推动经营业绩实现较快增长。

3月31日,东莞证券更新招股书的财务数据,今年一季度,公司预计总营收为8.61亿元至9.52亿元,同比增26.62%至39.95%;实现归母净利为3.31亿元至3.66亿元,同比增63.06%至80.23%。

东莞证券称,一季度沪深两市股票基金单边交易额较上年同期大幅上升,公司预计经纪业务手续费净收入和利息净收入较上年同期有所增长。

中金公司亦将业绩增长归因于市场的向好表现,公司称业绩预增主要系公司把握资本市场平稳向好、交易活跃度提升的有利时机,推动投行、财富管理等各项主业协同发力、均衡增长,经营业绩同比实现较大幅提升。

头部与中小型券商的业绩集体预喜,表明本轮券商板块的业绩增长具有普遍性,而非个别公司的α行情。

券商股受青睐

业绩的集中爆发,直接传导至二级市场,推动此前处于低位的券商股迎来估值修复行情,成为市场关注的焦点。

在公布业绩的次日,中信证券大幅上涨。4月10日,中信证券盘中大涨9.69%,截至收盘,涨7.25%,成交110.37亿元,是前一日成交额的4.61倍。

证券板块指数当日上涨2.56%,放量成交582.78亿元。50只券商股全部收涨,涨幅超过2%的多达31只,其中哈投股份领涨,涨幅为8.15%。

一季度市场β全面回暖

券商业绩的集体爆发,根植于一季度资本市场全方位的活跃。

交投活跃:Wind数据统计显示,一季度,股票日均成交2.58万亿,环比增30.8%,同比增69.7%。该日均成交数据显著高于2025年日均1.73万亿水平,直接提振券商的经纪业务收入。

两融余额攀升:一季度日均两融余额达2.66万亿,环比增3%,同比增42%,为券商的利息净收入提供了支撑。

融资需求持续复苏:一季度A股市场股权融资规模为2538亿元,环比增36.2%,同比增64%。其中,A股IPO规模与单数分别为259亿元、30单,同比增57%、11%,港股IPO规模与单数分别为1100亿港元、40单,同比增489%、150%。

资管业务受益:一季度新发偏股基金份额为2580亿份,同比增39.1%。

增量资金入场:一季度新开户1204万户,同比增61%,3月460万新开户,实现超预期增长,显示市场信心显著回暖。

投资业务分化:沪深300下跌3.9%,中证综合债指数上涨0.8%,券商自营业务将受到影响分化。

值得关注的是,政策面的持续利好,正在为券商行业打开长期增长空间。1月发布的《衍生品交易监督管理办法(试行)(征求意见稿)》提出“保持衍生品市场合理的杠杆水平和市场规模”,中信证券金融产业首席分析师田良认为这将有望突破2023年11月以来对于场外衍生品规模的刚性限制,打开以客需业务驱动杠杆提升和投资收益增长的空间。

卖方:预计券商业绩扣非净利增近四成

对于券商的后续业绩表现,卖方普遍持乐观态度。

国泰君安证券非银首席分析师刘欣琦发表研报称,预计42家上市券商一季度调整后营业收入同比提升31%至1496亿元,归母净利润同比提升17%至609亿元,剔除上年同期大额非经常损益后归母净利润同比增39%。

其中,预计经纪业务净收入、利息净收入分别同比增长41%、75%,预计投行业务收入同比增18%,资管收入同比增25%。

田良发表研报称,预计证券行业2026上半年利润依然有望保持30%以上同比增速。

券商板块具备较高配置安全边际

去年8月25日以来,券商板块持续走低,截至4月15日,153个交易日累计下跌17.42%。卖方研究近期普遍看好券商股近期反弹行情。

在田良看来,当前券商板块PB、PE估值均位于近十年20%分位数以下,具备较高的配置安全边际,后续基本面、政策面、题材面的持续活跃有望成为助力估值回暖的核心驱动因素。建议围绕业绩增长高确定性与长线行业竞争格局改善进行布局,推荐头部证券公司以及中型券商。

刘欣琦称,板块估值调整行至尾声,叠加头部券商业绩超预期,推荐券商板块。此前因交易因素影响,板块估值持续调整,当前横向对比国际投行、纵向对比各行业,券商估值已调整至公允;基本面视角,继续看好头部券商ROE提升持续性,也预计板块未来业绩分化更为明显。

(来源:
财联社)
原标题:
券商一季度业绩共振,中金也入列高增长,卖方研究看好反弹行情

免责声明:本页所载内容来旨在分享更多信息,不代表九方智投观点,不构成投资建议。据此操作风险自担。投资有风险、入市需谨慎。

举报

写评论

声明:用户发表的所有言论等仅代表个人观点,与本网站立场无关,不对您构成任何投资建议。《九方智投用户互动发言管理规定》

发布
0条评论

暂无评论

赶快抢个沙发吧

相关股票

相关板块

  • 板块名称
  • 最新价
  • 涨跌幅

相关资讯

扫码下载

九方智投app

扫码关注

九方智投公众号

头条热搜

涨幅排行榜

  • 上证A股
  • 深证A股
  • 科创板
  • 排名
  • 股票名称
  • 最新价
  • 涨跌幅
  • 股圈