行情中心 沪深京A股 上证指数 板块行情 股市异动 股圈 专题 涨跌情报站 盯盘 港股 研究所 直播 股票开户 智能选股
全球指数
数据中心 资金流向 龙虎榜 融资融券 沪深港通 比价数据 研报数据 公告掘金 新股申购 大宗交易 业绩速递

605028突然终止“易主”!下周5股解禁市值高(附名单)

来源:数据宝 2026-01-17 13:12
点赞
收藏

下周合计解禁市值464.99亿元。

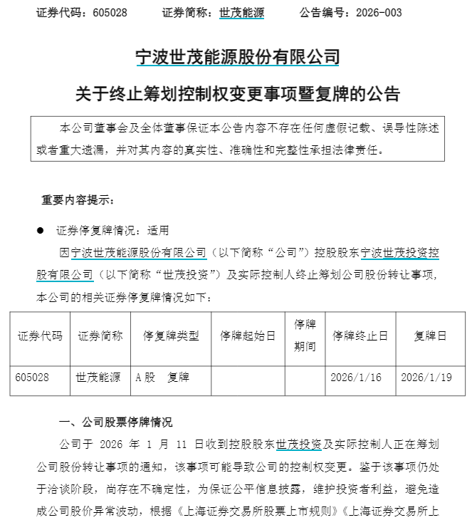
世茂能源(605028)1月16日晚间公告表示,停牌期间,公司控股股东世茂投资及实际控制人与交易对方就筹划控制权变更事项进行了充分沟通与论证,但双方就部分核心条款未能达成一致意见,基于审慎决策原则,为切实维护公司全体股东及公司利益,相关交易方经慎重考虑、协商,决定终止筹划本次控制权变更事项,各方对终止筹划本次控制权变更事项无需承担违约责任。

公司股票自2026年1月19日(星期一)开市起复牌。

世茂能源是以生活垃圾和燃煤为主要原材料的热电联产企业,主要产品是蒸汽和电力,为客户提供工业用蒸汽并发电上网,通过焚烧处置将垃圾转变为清洁能源,实现资源的循环利用。

下周解禁市值超464亿元

据证券时报·数据宝统计,下周将有39股解禁,合计解禁达34.47亿股;按照最新收盘价计算,合计解禁市值464.99亿元。

5股解禁市值均超30亿元。其中星图测控解禁市值最高,下周将有1.23亿股上市流通,占公司总股本70.66%,可交易时间为1月19日。本次解禁主要为首发原股东限售股份以及首发战略配售股份,解禁市值为131.3亿元。公司以数字太空科技服务为主线,聚焦航天测控管理与航天工业设计两大主营业务,提供技术开发与服务、软件销售以及系统集成等产品或服务。

山西焦煤的解禁市值位居次席,下周将有10.37亿股上市流通,本次解禁主要为定向增发机构配售股份,解禁市值为69.68亿元。

兴福电子下周将有1.09亿股上市流通,本次解禁主要为首发原股东限售股份以及首发战略配售股份,解禁市值为50.07亿元。

5股解禁比例均超20%

据数据宝统计,从解禁比例(解禁数量占总股本比例)来看,5股解禁比例均超20%,其中星图测控隆达股份超研股份解禁比例居前,分别为70.66%、48.78%、35.05%。

隆达股份本次上市流通的限售股数量为1.2亿股,解禁市值为33.58亿元。本次上市流通的限售股东数量为6名,该限售股将于1月23日起上市流通。

(来源:
数据宝)
原标题:
605028,突然终止“易主”!下周5股解禁市值高(附名单)

免责声明:本页所载内容来旨在分享更多信息,不代表九方智投观点,不构成投资建议。据此操作风险自担。投资有风险、入市需谨慎。

举报

写评论

声明:用户发表的所有言论等仅代表个人观点,与本网站立场无关,不对您构成任何投资建议。《九方智投用户互动发言管理规定》

发布
0条评论

暂无评论

赶快抢个沙发吧

相关股票

相关板块

  • 板块名称
  • 最新价
  • 涨跌幅

相关资讯

扫码下载

九方智投app

扫码关注

九方智投公众号

头条热搜

涨幅排行榜

  • 上证A股
  • 深证A股
  • 科创板
  • 排名
  • 股票名称
  • 最新价
  • 涨跌幅
  • 股圈