【1224低位擒龙】今天的行情满屏全是惊喜!跨节行情来了么?
量化复盘


上证指数涨0.53%,深证成指涨0.88%,创业板指涨0.77%。全市个股涨多跌少,全市上涨个股超4100只;全市全天成交1.88万亿元,较上一日缩量成交196亿元,内资主力资金净买入53.35亿元,涨跌中位数为0.79%。
指数对短线行情影响是局部的,真正影响咱们操作的还是涨停数据。
今天的A股除了惊喜还是惊喜。昨天商业航天跌停最多,今天直接低开高走掀起涨停潮。我昨天还说商业航天的主力资金介入的比较深,需要修正一下才能拉起来。看来还是我太保守了。里面的资金看到今天低开的足够深,就直接开拉。
另外的惊喜是今天上午10点钟,面对CPO和PCB的砸盘黄线还在震荡上行,丝毫不为所动,机构票上午砸了三次都没有把黄线拖下水,下午大资金也忍不住了,再不买就踏空了,所以就抓紧时间猛拉一波。上午本身缩量800亿下午又放量600亿,全天仅缩量200亿。属于量价齐升的状态。
还好昨天我在盘面聊天室里给大家讲到了存储芯片的逻辑。今天存储芯片涨的都挺好的,大家也是好评如潮,不然真就容易踏空当下行情了。
大家盯盘看不懂方向的时候,记得来咱们的【打板擒龙圈】里多看看,都是实战派高手。快速进入>>> 点击这里立即进入





【短线情绪】---四大黄金纬度
涨停家数75,封板率78%,早上封板率只有70%,涨停家数也只有30家,正常情况下能有60个涨停就不错了,没想到市场的情绪超预期,商业航天弱转强,打出涨停潮,把今天的行情硬是给顶上去了。
连板率22%,连板率低就说明市场热点轮动太快了,半导体、消费连板都很差。高位连板也很难做,3板进4板五个只成功了一个。
连板高度9板:【胜通能源】股权转让七腾机器人。6板【嘉美包装】追觅机器人的实控人成新股东。
【总结】:指数连续超预期,今天又是反包昨天的上影线,属于弱转强的标志。而且微盘股指数也是阳包阴,都是明天突破的预期。所以明天周四就很重要了,如果市场能够在没有外资的情况下走突破,那行情要涨一段时间了,跨年行情会非常好做。
当前震荡行情,热点轮动快,一定要随时关注市场主线变化。如果投资人朋友没时间盯盘查资料,可以使用这个市场实时主线题材挖掘工具“题材宝”(点击解锁),会告诉你当前市场上的投资主线核心逻辑、领涨股、成分股资金流向信息新朋友首次购买,还可以68元立减50,首月仅需18元,点击查看详情>>
【商业航天】

没想到商业航天修复的会这么快,远超预期。
商业航天两个资金容量票都上板了----中国卫星、航天动力。说明大资金还在玩。明天的反弹是可以持续的,错过了今天的首板行情,明天比较好做的是前期辨识度龙头的修复,因为后排的票大概率是会被淘汰的。
啥时候后排会补涨呢?
龙头一字买不到,中位的不断顶涨停,行情大爆发实在没的买了,资金才会拉后排。
【东百集团】
东百集团用实力告诉我们,妖股不能用理性去分析。早上我看东百成交量不够,换手不充分,大概率还要开板。
然后他就烂了一天的板,尾盘都往下跌了,还有人做修复,非要把他顶涨停。
妖股是真的只能看趋势,看格局。如果看分时,每天有一百个卖出的理由。等第二天一拉升,又开始拍大腿。

大佬操作
陈小群:买入通宇通讯8425万,卖出3889万。
章盟主:买入航天动力19606万。
陈总,做T通宇通讯,今天商业航天大爆发,这个票没有涨停反包确实有点弱,早上低点买的筹码是应该做T的,如果能涨停陈总肯定也不会做T了。毕竟今天大爆发没涨停的票,明天还有可能要低开。做T也是一种格局的方式。
章盟主昨天刚割了航天机电,今天市场行情太猛了,又买回了动力。这不叫卖飞,这叫顺势而为。不要说昨天格局今天就赚了,这种后视镜的话。用后视镜的方式复盘,每天复盘都是股神,盘中天天亏的怀疑人生。我觉得章盟主手法没有任何问题。航天动力的K线形态明天比机电好看,所以今天追高买回来没任何问题。
热门股梳理
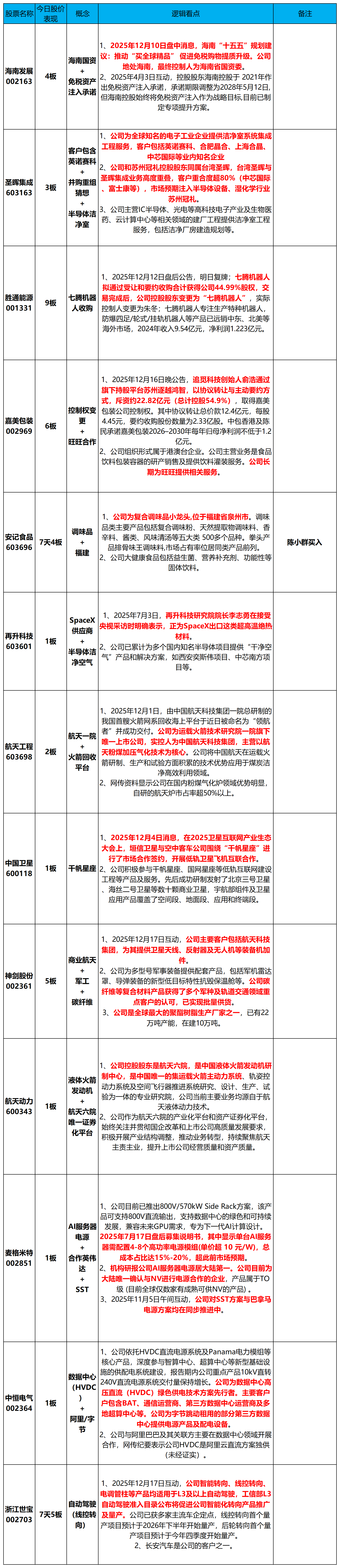
海南发展002163、安记食品603696、神剑股份002361、圣晖集成603163、
再升科技603601、航天工程603698、中国卫星600118、航天动力600343、
麦格米特002851、中恒电气002364、浙江世宝002703、
胜通能源001331、嘉美包装002969
参考指标:【筹码大师】和【牛牛机构宝】
好消息: 12月活动月,付费指标立减50元,以下指标体验仅需18元!!!一杯奶茶钱,就能获得一件趁手的投资利器,赶紧看看吧!
(以上个股仅作梳理,不作为买卖依据,据此操作风险自担)

神剑股份002361
概念:商业航天+军工+碳纤维
资金面:主力资金净流入3400万
技术指标:【筹码大师】和【牛牛机构宝】

麦格米特002851
概念:AI服务器电源+合作英伟达+SST
资金面:主力资金净流入3400万
技术指标:【筹码大师】和【牛牛机构宝】

参考资料:
1)20251224-神剑股份-002361-【筹码大师】和【牛牛机构宝】-近期出现弹信号且底部量柱由绿转红
2)20251224-麦格米特-002851-【筹码大师】和【牛牛机构宝】-近期出现弹信号且底部量柱由绿转红
整理不易,希望多多支持!你的一个点赞、一次转发、 随手分享,都是我们前进的最大动力~大家在投资过程中有任何问题,都可以在文章底部留言,我们一起交流!祝家人们好运常在,股票长虹!
温馨提示:
1、本文所有内容均为公开交流学习之用,不代表任何投资建议,据此买卖,风险自担。
2、每天花8--10小时整理的热门股梳理,就是让大家减少学习时间,3分钟把握市场核心热点。文章包括市场最新消息、主力资金动向、龙头股背后的涨停逻辑,每个交易日晚上8:40发布
免责声明:【九方智投-投顾-毕威功-登记编号:A0740623110008;以上代表个人观点,仅供参考,不作为买卖依据,据此操作风险自担。投资有风险,入市需谨慎】
免责声明:以上内容由九方智投投资顾问毕威功(A0740623110008)编辑整理,仅供参考学习使用,不作为投资建议,据此操作风险自担。投资有风险、入市需谨慎。
相关股票
相关板块
相关资讯
扫码下载
九方智投app
扫码关注
九方智投公众号
头条热搜
涨幅排行榜
暂无评论
赶快抢个沙发吧