【低位擒龙】全球屏息以待!周三早8点是关键时刻?
摘要:游资全躺平!量化席位霸榜?
大家白天看盘没有方向的话记得来我的【打板擒龙圈】,当天市场行情怎么走,哪些短线题材值得把握,哪些龙头有持续性,我都会在这个圈子里实时分享。
量化复盘


沪指涨0.26%,深证成指涨0.36%,创业板指涨0.36%。此外,科创50指数涨超1%;两市个股涨多跌少,上涨个股近4000只;两市全天成交1.61万亿元,较上一日缩量成交450亿元,内资主力资金净卖出179.1亿元。两市涨跌中位数为1.13%。
指数对短线行情影响是局部的,真正影响咱们操作的还是涨停数据。
今天的行情又是犯困的一天,成交量缩量缩的太严重了,只有1.62万亿的成交额了,节前两天缩量能理解,因为但是周末有啥黑天鹅,毕竟去年清明节后的千股跌停行情,让人“十年怕井绳”。
日韩美股市周一都是上涨的,今天咱们正常小幅高开,小幅冲高都是符合预期的。因为节前大资金减仓动作非常明显,节后一开盘属于补库存动作。但是早上并没有明显放量,全天甚至还缩量,说明机构补库存还是比较克制的。也说明机构信心不足。
主要原因还是川普说明天北京时间早8点是最后谈判的截止日,谈不好就打。每次一打全球股民都要被迫出“军费”,A股当然也没办法独善其身。所以大资金连续三天都很谨慎。
从今天石油化工板块28家涨停,就能看出市场对于霍尔木兹海峡还是很担心的,基本上就是笃定会打。
如果今天晚上谈妥了,那石油板块明天直接闷杀。机构、量化会抛弃防御板块,抢筹科技股。
就看明天的消息,我们就知道要去做啥操作了。
今天行情连上ST有101家涨停,但是我觉得还是不好赚钱。涨停没有板块的联动效应。
因为一个板块有100个股票,涨停的也就2-3家,这两三家涨停了,也就涨停了,对板块内的其他股票基本上没有啥带动效应,根本做不到主力吃肉,散户喝汤的节奏。散户顶多就是闻个味道。有点望梅止渴的感觉。
过去为啥好赚钱呢?人工智能的CPO出现涨停潮,液冷、电源、PCB跟着涨,一涨就是整个人工智能产业链涨。我们就算没有买CPO,只要买人工智能的股票基本上都在跟涨。
今天的涨停板块石油化工28家,其次是足球7家涨停,这两个板块有半毛钱的联动么?完全是独立性事件。然后是医药涨停6家,跟上面两个板块也没有联系。光通信涨停6家,也没有联系。也就是说涨停板块前4名,全是各玩各的。板块都各玩各的了,板块内部的股票更没有联动性了。所以很难赚钱。
就因为板块没有联动性,导致今天早上有个非常关键的看多信号也被浪费了。
中证1000股指期货,1分钟级别高开后直线拉升留了一个跳空缺口,随后休整后第二波,一分钟拉升50个基点。这在短线操作中叫做双重启动点。五分钟级别也是两阳夹一阴的走势,属于侧面验证启动点。再叠加上周双冰点,本身就是有反弹需求。
这四个要素放在正常行情下,今天至少是一波从头涨到尾的大行情。结果今天上午就萎了,下午三大指数都绿了。本质上是大资金没有出手。没有资金,光靠情绪带不动市场。


现在【九方智投】电脑版也上线我们的【打板擒龙圈】了。大家盘中盯盘抓短线更方便了。没有安装电脑版的朋友都可以安装一下。
安装过的朋友如果没有看到,我们可以卸载后重新安装。我重复了两次就有了。

【短线情绪】---四大黄金纬度
涨停家数93,情绪双冰点的反弹力度确实很强,从36家涨停蹦到了93家,只可惜这个情绪反弹的板块不对,石油化工、足球都是一眼卡到头的题材,很难有持续性。根本达不到商业航天和人工智能的高达。
封板率78%,情绪双冰点的反弹,封板率提升也很多。
连板率19%,每天板块都是大乱斗,大轮动,连板率连续一周都很差。
连板高度。7板【津药药业】-医药。
【总结】:情绪双冰点市场确实反弹了,但是反弹的不是大家手中的科技股。反而是大家不会买的石油化工、足球、医药,比较难把握。今天的行情真是有点浪费了。
如果是科技股领涨,后面的行情强到没朋友。现在只能等明天早上8点,看看霍尔木兹海峡的情况了。
【现阶段应该做什么?】
现在这个阶段比较适合做一些已经出过业绩的行业龙头公司,这些公司基本面比较好,他们会先于指数回到4000点的位置,等指数4000点的时候他们估计都在忙着创新高了。而且前段时间市场恐慌杀跌,很多龙头公司被错杀了。这也是章盟主最近大仓位买龙头公司做长线的原因。
指数行情我并不担心,只要川普不再搞事,我们就有可能走出震荡爬坡的行情了。

大佬操作
上塘路:买入柏诚股份2853万。
桑田路:卖出中利集团6395万。买入深圳华强3033万。买入中牧股份3106万。
---昨日回顾---
屠文斌:买入通达股份3380万。
流沙河:卖出通达股份5895万。
桑田路:卖出大东南11823万。买入中利集团6319万(几乎保本走掉)。
佛山哥:卖出新能泰山25435万。
---昨日回顾---
龙虎榜除了萧条还是萧条,至从流沙河写了投降书后,游资好像就再也打不过量化了。打板战法全是量化席位。
桑田路,中利集团小赚几十万,走了。对股民来说赚很多了。对游资来说,顶多算保本走。
买了深圳华强,属于看到华为算力芯片卖爆了的消息,去做老龙头股,也是套利战法之一,这个战法赚钱难度还挺大,因为华为算力芯片有好几个老龙头,但是只有华强板了。这种机会埋伏不行,只能用打板战法才能抓住。
买的中牧股份,属于炒猪肉板块的困境反转。猪肉价格5元一斤,是历史新低。或者说是有史以来新低。一般困境反转买龙头企业,桑田路买中牧明显就是炒名字,赚个短线钱就走了。没想着陪着企业成长。
屠文斌,周五加仓,几天呢赚5%,美滋滋。这就是屠总舍己为人,勇于为散户接盘。市场也没有亏待这个老牌游资。屠总训话陈总,训的对。这就是老牌游资的格局。
热门股梳理
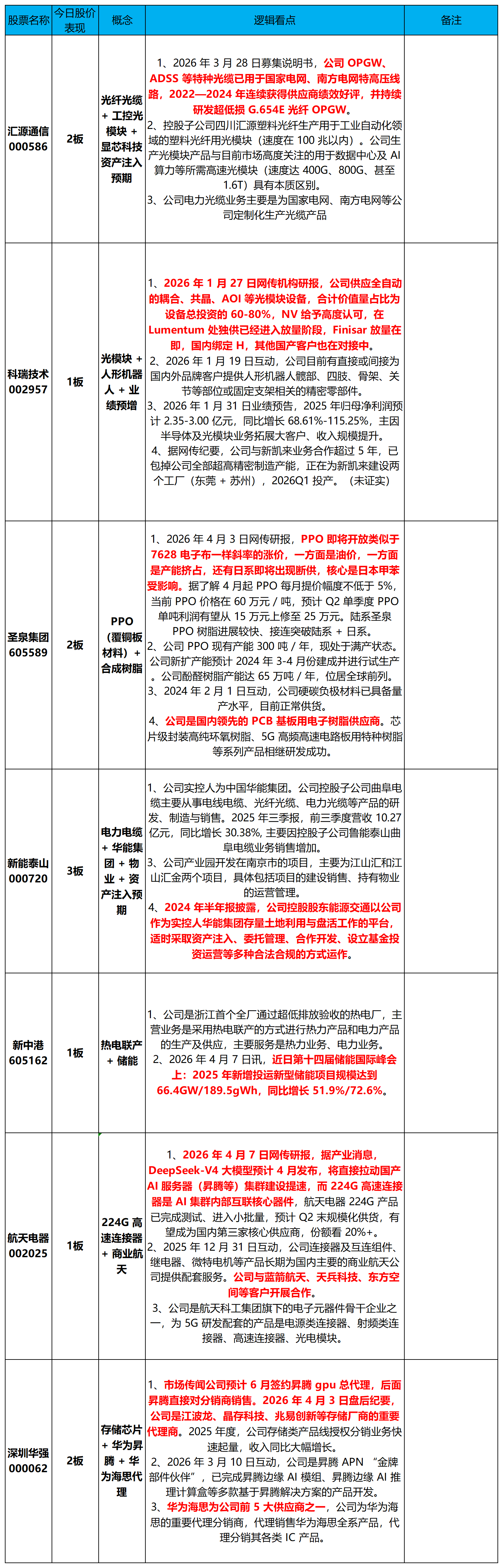
新能泰山000720、汇源通信000586、圣泉集团605589、
科瑞技术002957、新中港605162、航天电器002025、深圳华强000062、
参考指标:【筹码大师】和【牛牛机构宝】

(以上个股仅作梳理,不作为买卖依据,据此操作风险自担)
今天休息一天,静待明天早上8点消息。不点评了。
参考资料:
整理不易,希望多多支持!你的一个点赞、一次转发、 随手分享,都是我们前进的最大动力~大家在投资过程中有任何问题,都可以在文章底部留言,我们一起交流!祝家人们好运常在,股票长虹!
温馨提示:
1、本文所有内容均为公开交流学习之用,不代表任何投资建议,据此买卖,风险自担。
2、每天花8--10小时整理的热门股梳理,就是让大家减少学习时间,3分钟把握市场核心热点。文章包括市场最新消息、主力资金动向、龙头股背后的涨停逻辑,每个交易日晚上8:40发布
免责声明:以上内容由九方智投投资顾问毕威功(A0740623110008)编辑整理,仅供参考学习使用,不作为投资建议,据此操作风险自担。投资有风险、入市需谨慎。
相关股票
相关板块
相关资讯
扫码下载
九方智投app
扫码关注
九方智投公众号
头条热搜
涨幅排行榜
暂无评论
赶快抢个沙发吧