【低位擒龙】三重利好加持!A股明天大反攻?
摘要:成都帮平铺龙头提前拿筹码?
大家白天看盘没有方向的话记得来我的【打板擒龙圈】,当天市场行情怎么走,哪些短线题材值得把握,哪些龙头有持续性,我都会在这个圈子里实时分享。快速进入>>> 点击这里立即进入
量化复盘


上证指数跌0.98%,深证成指跌0.75%,创业板指跌1.41%。下跌个股超3600只;两市全天成交2.37万亿元,较上一日缩量成交7638亿元,内资主力资金净卖出710.7亿元,两市涨跌中位数为-0.75%。
指数对短线行情影响是局部的,真正影响咱们操作的还是涨停数据。
别看今天A股冲高回落,但是净显韧性。股市这东西就是不对比就没有伤害。你看看韩国跌12%,日经225指数跌3.6%,这样一对比咱们是不是就跌的少多了?
而且咱们早上是低开高走,盘中深成指数翻红,要不是韩国拖累咱们早就起飞了。
昨天我说市场到达关键支撑位,开启反弹了。今天市场低开后快速拉升,这明显是主力洗盘拿筹码的方式。早上低开把散户吓跑,然后他们快速扫货,踏空的股民只能追涨。
这就是我之前经常讲的:心态决定高度。明明是箱体的支撑位为啥还有人会被洗出去呢?明显是慌了,心态受影响了。心态很重要。
所有的战法和技术都能学习,但是心态只能磨练,这个磨练的过程就是悟道。



今天市场收盘后还有两重利好。
一个是欧洲市场开始反弹,说明资金开始回流做超跌反弹了,而A股今天率先止跌,明天高开上涨的概率极大。

第二是作为避险板块的石油板块开始有资金出逃。说明资金已经觉得危机过去,要开始炒修复行情了。所以明天A上涨的概率又加一层。
今天【打板擒龙圈】中我也是在盘前两次提醒大家,明天是反弹最关键的一天,大家记得来圈子里。


【短线情绪】---四大黄金纬度
涨停家数44,情绪冰点配上指数止跌,欧美股市反弹,明天A股是最有希望反弹的一天。
因为新的一波行情装不下旧时代的石油。A股的未来是科技,而不是石油。
封板率70%,有点略差,但是好在涨停的少,涨停板成了稀罕货。今天只要是上板了,明天的溢价率就比较可观。
连板率9%,挺好,旧热点被抛弃,新热点当立。
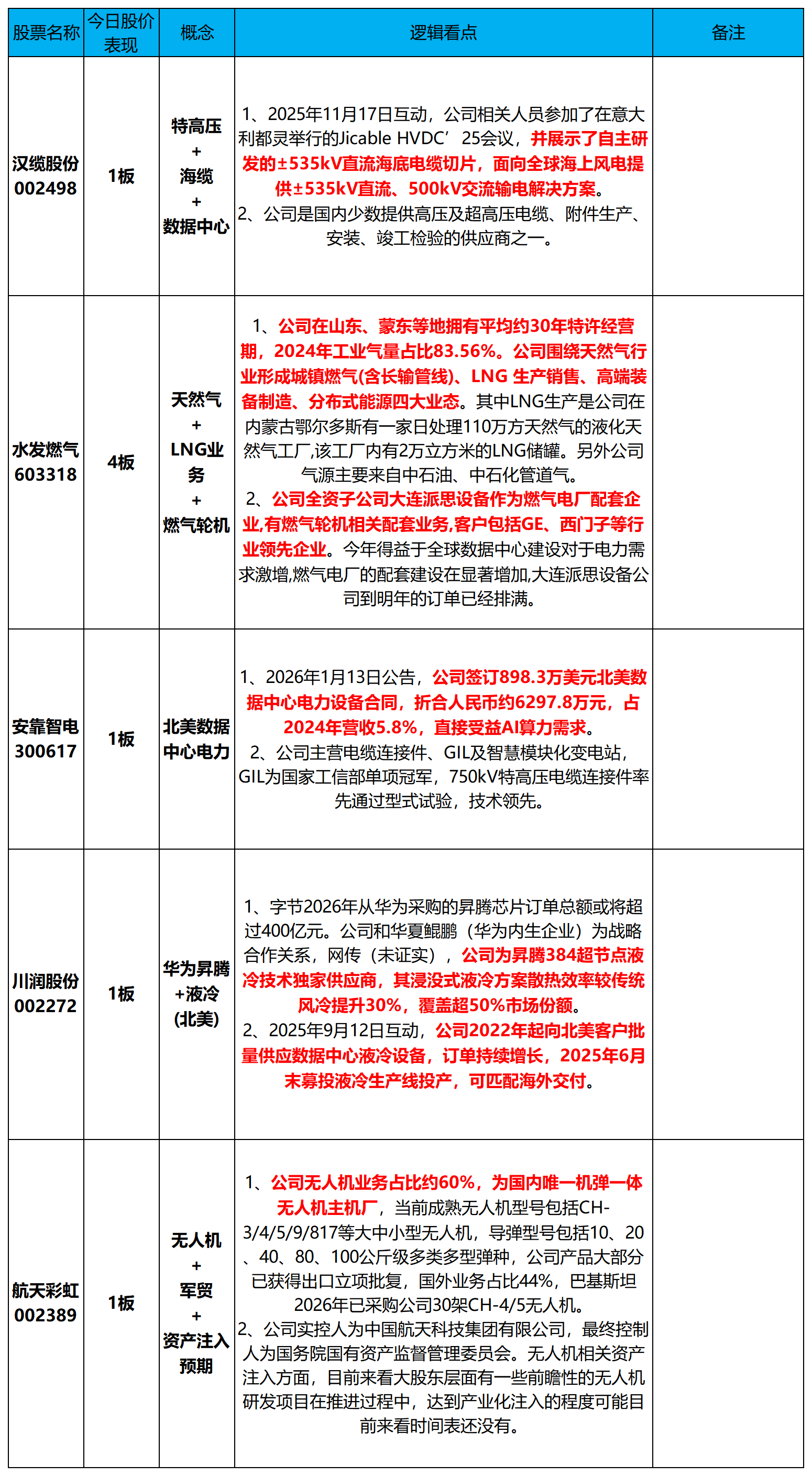
连板高度。4板【亚盛集团】--农业4板【水发燃气】--天然气。
【总结】:今天市场情绪冰点,本身有就有反弹预期。再加上今天是止跌阳线,明天还有反弹预期。再加上欧美股市反弹,又有反弹预期,所以三重利好加持下A股明天反弹的可能很大。大家做好准备,好好研究和复盘。
一日游行情增多,要小心被套。如果波段投资时把握不准时机,容易错过进场、出场时机,可以试一下“波段之星”(点击解锁),【多】就是提醒趋势转多适合入场,【止】就是提醒趋势反转,宜离场,帮你把握股票的波段机会。
【每次危机该如何应对】
最近游资圈里已经开始流传巴菲特语录了。
巴菲特说,即使第三次世界大战要来了或者下一次冷战来临,我也会继续拿住股票。主要因为以下几点:
1.战争和大动荡里,现金最危险,一定会大幅贬值。
2.优质企业股权是抗乱世的硬资产,能持续产生现金流。
3.历史证明,股市长期永远向上,重大危机后都是大机会。
4.别人恐慌暴跌,正是低价买入好公司的黄金时机。
5、拿着不断贬值的现金坐以待毙才是最大的危险。
6、真正能穿越牛熊的,是拥有那些无论世界怎样都能继续赚钱、继续分红、继续把东西卖给人类的优秀企业。
之前市场火热的时候,好公司和差公司都在涨,我们看不出好坏。等下跌过后,只有好公司才能涨回去,而差公司就只能慢慢阴跌了。
特别是3、4月份该炒一季报业绩预增和年报行情了,这个时候更应该拥抱业绩高涨的价值股。远离蹭热点炒概念的垃圾股。
手中被套的朋友,是时候好好研究一下手中的公司了,过去可能是头脑一热追涨了,或者听别人推荐就买了。现在是去弱留强的好时候,大家要好好筛选。
大佬操作
成都帮:买入川润股份8243万,买入汉缆股份6106万,买入航天彩虹9518万。
章盟主:买入佰维存储16501万。
今天龙虎榜略微有点活力。
章盟主,买存储芯片主要是做套利,佰维存储两月狂赚15至18亿业绩确实炸裂,但是股价已经反映很多了,所以顶多算短线利好,我觉得很难开启大趋势。如果今天美股科技股反弹,明天章盟主又可以把筹码卖给散户了。
成都帮,今天是大举进攻,为明天反弹拿筹码。买的板块很杂,主打一个平铺。
买川润股份,看中的是他液冷属性,供货维谛技术,而维谛技术是英伟达的液冷公司商。今天是个大烂板,明显是打板量化携手游资把机构洗出去了。估计明天的股价波动会很大。
买的汉缆股份,炒北美缺电,过去数月内,消息是:【美国三大区域电网运营商(得克萨斯州、中大西洋地区和中西部电网管理部门)相继获批了总计750亿美元的输电扩容项目。该电力高速公路的总里程将扩展到10000英里,相当于现有里程(约2000英里)的四倍。利好A股特高压设备产业链】,汉缆股份虽然业绩不好,胜在他是高度龙头,辨识度高。成都帮未来出货方便。
买的航天彩虹是炒无人机的,如果冲突加剧军工股是有上涨的需求。
热门股梳理
水发燃气603318、
汉缆股份002498、安靠智电300617、川润股份002272、航天彩虹002389、

参考指标:【筹码大师】和【牛牛机构宝】
(以上个股仅作梳理,不作为买卖依据,据此操作风险自担)
今天不点评了,大家晚上多研究超跌的【人工智能硬件,电力、电力设备出海等】。
参考资料:
整理不易,希望多多支持!你的一个点赞、一次转发、 随手分享,都是我们前进的最大动力~大家在投资过程中有任何问题,都可以在文章底部留言,我们一起交流!祝家人们好运常在,股票长虹!
温馨提示:
1、本文所有内容均为公开交流学习之用,不代表任何投资建议,据此买卖,风险自担。
2、每天花8--10小时整理的热门股梳理,就是让大家减少学习时间,3分钟把握市场核心热点。文章包括市场最新消息、主力资金动向、龙头股背后的涨停逻辑,每个交易日晚上8:40发布
免责声明:【九方智投-投顾-毕威功-登记编号:A0740623110008;以上代表个人观点,仅供参考,不作为买卖依据,据此操作风险自担。投资有风险,入市需谨慎】
免责声明:以上内容由九方智投投资顾问毕威功(A0740623110008)编辑整理,仅供参考学习使用,不作为投资建议,据此操作风险自担。投资有风险、入市需谨慎。
相关股票
相关板块
相关资讯
扫码下载
九方智投app
扫码关注
九方智投公众号
头条热搜
涨幅排行榜
暂无评论
赶快抢个沙发吧