【0107低位擒龙】券商突发14亿压单!什么信号?
摘要:陈小群、章盟主继续做多商业航天!
大家白天看盘没有方向的话记得来我的【打板擒龙圈】,当天市场行情怎么走,哪些短线题材值得把握,哪些龙头有持续性,我都会在这个圈子里实时分享。快速进入>>> 点击这里立即进入
量化复盘


沪指涨0.05%录得14连阳,并创出史上最长连阳纪录。深证成指涨0.06%,创业板指涨0.31%。两市个股跌多涨少,下跌个股超3100只;两市全天成交2.85万亿元,较上一日放量成交476亿元,内资主力资金净卖出633.2亿元;两市涨跌中位数为-0.39%。
指数对短线行情影响是局部的,真正影响咱们操作的还是涨停数据。
今天的行情再次创记录了,14连阳实在夸张。即便这种行情下肯定还是有人踏空的,所以在今天市场两波跳水的时候都有源源不断的买盘出来,这些都是踏空资金,都在等跳水的买点。才会出现下午跌一小时,十分钟给拉回来了。过去都不敢想这种行情。过去都是涨一小时,十分钟给跌没了。所以这就是强势的市场情绪。
今天最高4098离4100点仅一步之遥了,这个位置打压一下也好,不然情绪一爆发,市场这周4100下周就敢有人喊4500。
今天尾盘中信证券惊现14亿的压单,这个压单主要是起到一个警示作用,可以慢牛但是别玩疯牛,不然到最后受伤的还是股民。
就像现在的商业航天和之前的人工智能,涨起来后给了股民长时间的获利兑现,对股民很友好。不会像其他板块拉上去A杀,全是股民套在山顶上。

后面的行情我觉得大家可以留点仓位,等市场大跌的时候再去减便宜,牛市特征:不仅是上涨不断创新高,更是每次下跌都跌不下去。
【短线情绪】---四大黄金纬度
涨停家数80,今天的市场情绪我觉得依然很好,虽然只有80家涨停,但这是在市场调整的前提下,短线市场情绪没有问题就说明行情还可以延续。
封板率65%,今天封板率这么低还能有80家涨停,如果明天封板率到80%那不就是又百股涨停了么?
连板率21%,早上一看20个一字板就知道脑机接口要坑人了,【打板擒龙圈】里就第一时间提醒大家风险。

连板高度14板,【胜通能源】七腾机器人。9板【锋龙股份】优必选机器人借壳。
【总结】:市场情绪依然很好,每次跳水都有踏空的资金抄底。短线估计不能再像前面暴涨了,毕竟已经有神秘资金开始给市场降温了。
当前震荡行情,热点轮动快,一定要随时关注市场主线变化。如果投资人朋友没时间盯盘查资料,可以使用这个市场实时主线题材挖掘工具“题材宝”(点击解锁),会告诉你当前市场上的投资主线核心逻辑、领涨股、成分股资金流向信息。
好消息:又来宠粉!新一轮优惠活动来了,用户可领3张季度产品优惠券!每购买1件正价月度产品的用户,可获得复购券!!一顿午饭钱,就能获得一件趁手的投资利器,赶紧看看吧!!
【脑机接口】
跟昨天的判断一样,今天开太高了导致坑人也比较明显。

【八部门:推动智能芯片软硬协同发展 支持突破高端训练芯片、人工智能服务器、智算云操作系统等关键核心技术】
今天收盘后又来利好了,本质上还是支持科技的发展,我觉得科技股行情还有很大空间,毕竟我们跟国际水平还有差距,这就是奋斗的目标。
大佬操作
陈小群:买入雷科防务18793万,卖出11304万。
作手新一:买入通宇通讯19078万。
章盟主:买入金风科技19778万。
今天龙虎榜比较萧条,也符合今天的市场表现。
陈总,做T雷科防务,操作上没啥问题,看好的票来来回回做T。雷科防务也快触及异动规则了,大家也是要谨慎的。
作手新一,高位接力通宇通讯,属于谁强买谁的逻辑,之前章盟主也这样做,如果第二天不能连板,还不如低吸赚的多。
章盟主,尾盘上板的票本来没多少溢价的,章盟主这一进来,金风科技的溢价就高多了。
热门股梳理
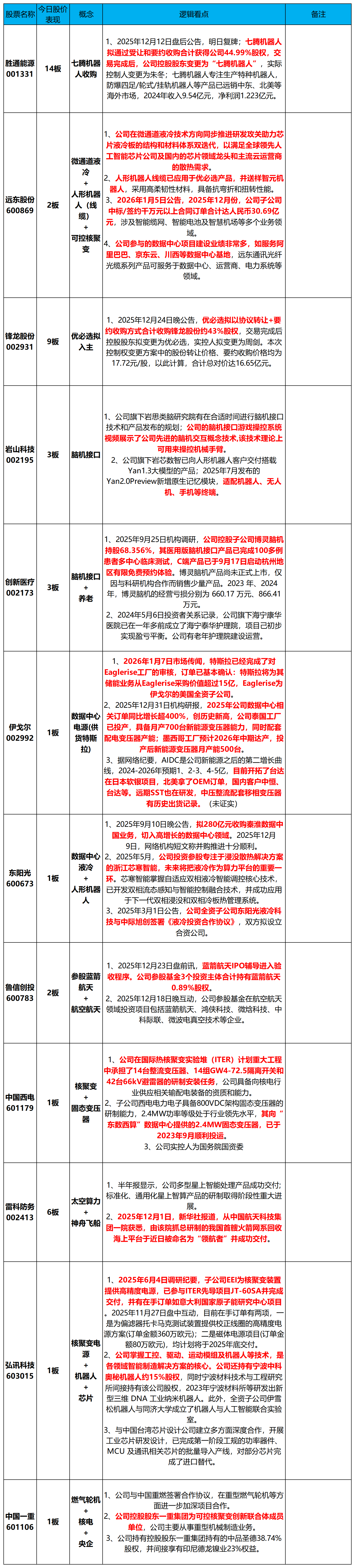
锋龙股份002931、雷科防务002413、胜通能源001331、岩山科技002195、创新医疗002173、鲁信创投600783、
远东股份600869、伊戈尔002922、东阳光600673、中国西电601179、弘讯科技603015、中国一重601106、
参考指标:【筹码大师】和【牛牛机构宝】
好消息:又来宠粉!新一轮优惠活动来了,用户可领3张季度产品优惠券!每购买1件正价月度产品的用户,可获得复购券!!一顿午饭钱,就能获得一件趁手的投资利器,赶紧看看吧!!
(以上个股仅作梳理,不作为买卖依据,据此操作风险自担)

远东股份600869
概念:微通道液冷+人形机器人(线缆)+可控核聚变
资金面:主力资金净流入3400万
技术指标:【筹码大师】和【牛牛机构宝】

伊戈尔002922
概念:数据中心电源(供货特斯拉)
资金面:主力资金净流入3400万
技术指标:【筹码大师】和【牛牛机构宝】

中国西电601179
概念:核聚变+固态变压器
资金面:主力资金净流入3400万
技术指标:【筹码大师】和【牛牛机构宝】

中国一重601106
概念:燃气轮机+核电+央企
资金面:主力资金净流入3400万
技术指标:【筹码大师】和【牛牛机构宝】

参考资料:
1)20260107-远东股份-600869-【筹码大师】和【牛牛机构宝】-近期出现弹信号且底部量柱由绿转红
2)20260107-伊戈尔-002922-【筹码大师】和【牛牛机构宝】-近期出现弹信号且底部量柱由绿转红
3)20260107-中国西电-601179-【筹码大师】和【牛牛机构宝】-近期出现弹信号且底部量柱由绿转红
4)20260107-中国一重-601106-【筹码大师】和【牛牛机构宝】-近期出现弹信号且底部量柱由绿转红
整理不易,希望多多支持!你的一个点赞、一次转发、 随手分享,都是我们前进的最大动力~大家在投资过程中有任何问题,都可以在文章底部留言,我们一起交流!祝家人们好运常在,股票长虹!
温馨提示:
1、本文所有内容均为公开交流学习之用,不代表任何投资建议,据此买卖,风险自担。
2、每天花8--10小时整理的热门股梳理,就是让大家减少学习时间,3分钟把握市场核心热点。文章包括市场最新消息、主力资金动向、龙头股背后的涨停逻辑,每个交易日晚上8:40发布
免责声明:【九方智投-投顾-毕威功-登记编号:A0740623110008;以上代表个人观点,仅供参考,不作为买卖依据,据此操作风险自担。投资有风险,入市需谨慎】
免责声明:以上内容由九方智投投资顾问毕威功(A0740623110008)编辑整理,仅供参考学习使用,不作为投资建议,据此操作风险自担。投资有风险、入市需谨慎。
相关股票
相关板块
相关资讯
扫码下载
九方智投app
扫码关注
九方智投公众号
头条热搜
涨幅排行榜
暂无评论
赶快抢个沙发吧