【低位擒龙】石油板块掀起涨停潮!什么信号?
摘要:深南路大佬一天砸出15亿?
大家白天看盘没有方向的话记得来我的【打板擒龙圈】,当天市场行情怎么走,哪些短线题材值得把握,哪些龙头有持续性,我都会在这个圈子里实时分享。快速进入>>> 点击这里立即进入
量化复盘


上证指数涨0.47%,深证成指跌0.20%,创业板指跌0.49%。全市个股跌多涨少,全市下跌个股超4200只;全市全天成交3.02万亿元,较上一日放量成交5327亿元,内资主力资金净卖出955亿元,涨跌中位数为-2.45%。
指数对短线行情影响是局部的,真正影响咱们操作的还是涨停数据。
今天的A股真雄起了,过去只要一打仗,就是A股买单,今天大A拒绝买单,低开高走,上证指数还收红了。照这个架势明天就要冲击4200点了。
今天能够低开高走既有内因也有外因。
外因就是老美下手真是够快的,一个周末直接把重点目标清除,导致对方群龙无首。现在胜负基本上分出来了,导致很多资金觉得这是利空出尽是利好。早晨开盘直接开始抢筹低开的人工智能科技股。
内因就是新年后资金热衷于炒作资源品涨价,这次霍尔木兹海峡被封锁,石油涨价成了共识,所以今天资金拥抱石油概念股,三桶油历史上首次同一天涨停,3桶油市值加起来有5万亿,。石油概念股有33家涨停。他们集体涨停可见市场对石油涨价逻辑有多认可。
石油板块有没有风险呢?这取决于霍尔木兹海鲜封锁多久,因为他的石油主要出口亚洲,一旦耗的时间越长,老美就能把1月份拿下的委内瑞拉石油高价卖到亚洲。亚洲就被动了。
如果封锁时间短,比如今天晚上就解除封锁,那石油板块明天就会立刻大幅低开。
所以石油板块更考验的是大国之间的博弈。而不是股市里面这些小主力能左右的。
霍尔木兹海峡封锁除了影响石油,还影响甲醇、钾肥等。
石油涨价是跟煤炭联动的,我们是煤炭大国所以也擦边受益。
今天可能有人会疑惑为啥军工不涨?
一看就没有在咱们【打板擒龙圈】里面,早上集合竞价的时候我就说军工板块老龙头长城军工没人顶一字板,就说明大资金不看好军工。这个叫做【看龙头竞价做板块趋势】。为啥石油能涨?石油板块的洲际油气、准油股份都是一字板,说明资金集合竞价的时候就去做石油了。所以盘中石油板块回落,这些集合竞价抢筹的资金他们会让石油跌下去么?跌下去了他们不就被套了?所以盘中砸钱二度拉升石油板块,给明天的高开做铺垫。
所以盘中没方向的时候多来打板擒龙圈,这里会给到大家实战的干活。

【短线情绪】---四大黄金纬度
涨停家数87,今天涨停家数是很给力的,游资一听说有赚钱机会,非常积极的拉涨停,这也是市场活跃的一种表现,好事。
封板率79%,封板率也不错,说明市场短线情绪很好。
连板率28%,周五我以为自选股是假反弹,没想到这一闹,石油板块爆发带动所有的资源都开始涨价了。
连板高度。3板【泰嘉股份】--军工。3板【长源东谷】--燃气轮机
连板高度上不去正常,因为热点轮动的很快,没有主线。
【总结】:今天市场情绪很好,一说有赚钱机会游资都来打板了,就算明天不炒石油了,3月份的行情我觉得都可以期待。
今天放量5千亿,明显是有大资金托举的,接下来一周指数只要不大幅跌破今天的最低点,我觉得这个支撑位就形成了,后市震荡向上的概率很大,毕竟大资金人家来到股市抄底是为了赚钱。
一日游行情增多,要小心被套。如果波段投资时把握不准时机,容易错过进场、出场时机,可以试一下“波段之星”(点击解锁),【多】就是提醒趋势转多适合入场,【止】就是提醒趋势反转,宜离场,帮你把握股票的波段机会。
【和平近在眼前】

上午10点钟市场快速跳水跟第一条消息有关。后来市场回过神来,感觉他就是大嘴巴,A股开市的时候他半夜起床发利空。等晚上美股开市的时候他又摇旗呐喊放利好。所以资金又重新在低点买了回来。
当然市场总归是慌张的,毕竟没见过这么大的场面,买黄金避险很正常。
不过截止写完文章的时候已经有利好了。以色列股指开始上涨,说明资本市场已经知道谁会在这次冲突中胜出,所以我觉得混乱只是短暂的,和平是长久的。
【以色列TA-35股指涨超3% 涨幅居全球之首】
大佬操作
深南东路:卖出湖南黄金79334万+73509万。
流沙河:卖出金正大7075万(赚500多万)。
今天龙虎榜比较萧条,因为石油板的股票大幅高开或者一字板,导致上不了榜。而今天的游资有集中干了石油股,所以今天看不出来,需要等明天了。
深南东路,我感觉得这是封神的一战,三天卖出湖南黄金20亿,今天卖出15亿。深南东路1月30号上榜后,一路做T。雷打不动。终于等到这两天黄金板块大涨,从深套到爆赚。这运气没谁了。
也得是深南路大佬有格局,拿得住。不然也不会拿着一个月等解套。
有一说一,以后深南东路的席位还是要小心,他的手法就是大单顶龙头,然后第二天在涨停板上卖给有缘人。
流沙河,运气也是超级好,本身买了一个大烂板,今天应该是个低开。结果特朗普一搅和,石油带着化工板块集体高开,这么好的事情流沙河肯定要感觉跑路呀。
本身要亏钱的票,有利好高开让你赚钱走,你都不走,非要贪心赚涨停。那就套你没商量了。
金正大今天高开后飞瀑下跌,早上但凡犹豫一下就要挨套。
热门股梳理
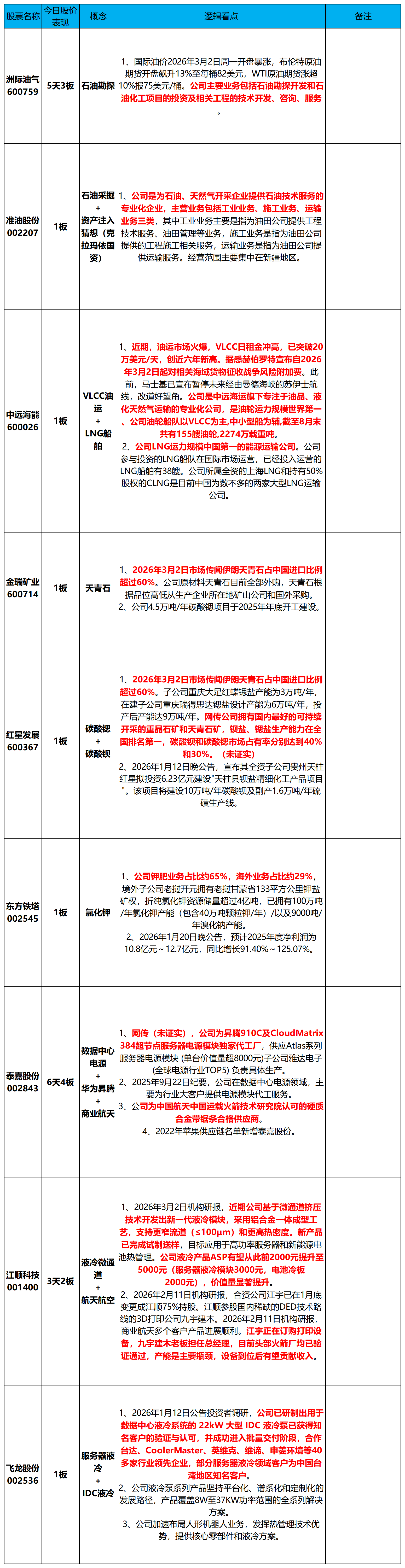
洲际油气600759、准油股份002207、中远海能600026、金瑞矿业600714、
红星发展600367、东方铁塔002545、泰嘉股份002843、江顺科技001400、飞龙股份002536、

参考指标:【筹码大师】和【牛牛机构宝】
(以上个股仅作梳理,不作为买卖依据,据此操作风险自担)
江顺科技001400
概念:液冷微通道+航天航空
资金面:主力资金净流入3400万
技术指标:【筹码大师】和【牛牛机构宝】

飞龙股份002536
概念:服务器液冷+IDC液冷
资金面:主力资金净流入3400万
技术指标:【筹码大师】和【牛牛机构宝】

参考资料:
1)20260302-江顺科技-001400-【筹码大师】和【牛牛机构宝】-近期出现弹信号且底部量柱由绿转红
2)20260302-飞龙股份-002536-【筹码大师】和【牛牛机构宝】-近期出现弹信号且底部量柱由绿转红
整理不易,希望多多支持!你的一个点赞、一次转发、 随手分享,都是我们前进的最大动力~大家在投资过程中有任何问题,都可以在文章底部留言,我们一起交流!祝家人们好运常在,股票长虹!
温馨提示:
1、本文所有内容均为公开交流学习之用,不代表任何投资建议,据此买卖,风险自担。
2、每天花8--10小时整理的热门股梳理,就是让大家减少学习时间,3分钟把握市场核心热点。文章包括市场最新消息、主力资金动向、龙头股背后的涨停逻辑,每个交易日晚上8:40发布
免责声明:【九方智投-投顾-毕威功-登记编号:A0740623110008;以上代表个人观点,仅供参考,不作为买卖依据,据此操作风险自担。投资有风险,入市需谨慎】
免责声明:以上内容由九方智投投资顾问毕威功(A0740623110008)编辑整理,仅供参考学习使用,不作为投资建议,据此操作风险自担。投资有风险、入市需谨慎。
相关股票
相关板块
相关资讯
扫码下载
九方智投app
扫码关注
九方智投公众号
头条热搜
涨幅排行榜
暂无评论
赶快抢个沙发吧