【1230低位擒龙】A股十连阳!机器人成主线了么?
大家白天看盘没有方向的话记得来我的【打板擒龙圈】,当天市场行情怎么走,哪些短线题材值得把握,哪些龙头有持续性,我都会在这个圈子里实时分享。快速进入>>> 点击这里立即进入
量化复盘


沪指平盘报收录得K线10连阳,深证成指涨0.49%,创业板指涨0.63%。两市个股跌多涨少,下跌个股超3400只;两市全天成交2.14万亿元,较上一日放量成交33亿元,内资主力资金净卖出387.7亿元;两市涨跌中位数为-0.51%。
指数对短线行情影响是局部的,真正影响咱们操作的还是涨停数据。
沪指实现了十连阳的壮举。指数看着很爽,但是连续3天涨跌中位数为-0.5%,也就是说大多数人看着指数手中的股票是跌的。连续三天上涨加上都没有超过2000家。所以市场的赚钱效应其实一般。大家最近的收获如何?
今天早上在【打板擒龙圈】里专门提醒大家,最后一个提现日,指数预计是小阴小阳。
今天上午指数冲高的时候提醒大家,市场缩量别着急追涨。果然大多数股票下午就回落下来了。



明天是节后的最后一天了,上午只要不大跌,下午就会有资金提前拿先手,因为今年的行情整体表现是很好的,所以对明年的预期普遍都很高。盘中有空记得来圈子里,我会实时跟踪行情的。
最近在圈子里的朋友,不管是手里有人工智能还是机器人,大家都很开心。还经常分享股票战法给大家。


【短线情绪】---四大黄金纬度
涨停家数53,本来涨停家数表现还挺好的,可惜商业航天的跳水,不仅把涨停家数给搞掉了很多,还把市场情绪带下了水。
封板率67%,上午封板率有80%,下午虽然有机器人努力顶板,但是商业航天戳的窟窿有点大,封板率修复不了。明天80%的封板率很重要。
连板率26%,机器人的延续性很强所以连板率低不了。
连板高度10板【嘉美包装】追觅机器人的实控人成新股东。5板【锋龙股份】优必选机器人借壳。
【总结】:轻舟已过万重山,今天该兑现利润的已经兑现的差不多了,明天如果上午跌的不猛,下午会有资金主动博弈跨境行情的。毕竟今年的行情这么好,所以大家对明年的行情预期也很高。
当前震荡行情,热点轮动快,一定要随时关注市场主线变化。如果投资人朋友没时间盯盘查资料,可以使用这个市场实时主线题材挖掘工具“题材宝”(点击解锁),会告诉你当前市场上的投资主线核心逻辑、领涨股、成分股资金流向信息新朋友首次购买,还可以68元立减50,首月仅需18元,点击查看详情>>
【商业航天】
商业航天跳水主要就是获利盘太多了,没有只涨不跌的板块。目前来看商业航天大资金接入点比较深,所以今天跳水的时候承接力度很强。估计后面应该还是分化为主,个别的还能涨,高位的要多调整一段时间了。大家要把握波段机会的话,完全可以等商业航天跌透了再考虑搞。就像8月份人工智能、9月份的机器人,涨的太好反而不知道谁强谁弱了。等两个月的市场洗盘,能高位横盘的都是好票。那个时候抓一个波段,很舒服。
【机器人】
机器人我上周四就说过上涨的逻辑了,很多粉丝也深信不疑。今天纷纷发来贺电,好评实在是太多了,我随便截了几个。



机器人上涨的逻辑我上周四的文章有重点讲过,大家可以移步上周四的文章,里面讲的很清楚,今天篇幅有限不再赘述,今天主要讲为啥会爆发和后续行情如何?

今天上涨的原因:一是特朗普政府正考虑2026年发布关于机器人的行政命令;二是有传闻指出,近期供应商陆续在北美拜访,特斯拉Optimus发包在即,市场已经开始预热。
一个是大国博弈的原因,那行情就像人工智能和商业航天一样,有持续性的炒作预期。因为人形机器人技术我们和老美还是平起平坐的,相比于人工智能和商业航天更容易超越他们。
第二个产业链原因,特斯拉进入中国有的汽车零部件厂家傍上大腿,股价翻了5~6倍,那这次机器人是比汽车更重要的产业革命,那后续的行情应该会更大。
从交易的角度来看,今天有可能是资金高切低,因为商业航天跳水,资金要安稳过年,所以就布局了更有空间的机器人板块。如果是这个原因机器人想取代商业航天成为主线还需要年后来确认。如果年后机器人继续涨,商业航天继续跌,那机器人才能真正算是主线。


上周四文章教大家的选股方法和梳理的方向,大家最近收获多少?记得评论区里来分享一下喜悦。
大佬操作
陈小群:锁仓雷科防务25505万。
章盟主:买入三花智控32135万。
苏州相城大道:继续格局航天发展72696万。
陈总,锁仓雷科防务我觉得并不意外,毕竟因为他的席位溢价这个票才顶的一字板,他要是卖了,铺垫这么久的席位溢价就彻底没有了。低位首板的票再怎么跌也亏不到哪里去。
章盟主,昨天三亿搞华为昇腾,今天3亿买机器人。章盟主今年是赚到钱了,打板都这么随意了。关键是人家往外面撒钱,进账的更多,就像西红柿首富里面的王多鱼一样,越想把钱花完,结果挣的更多。
当然三花智控这个是机器人的绝对中军,打板他问题不大,容量票。他的地位相当于商业航天的中国卫星。趋势行情去看待。
热门股梳理
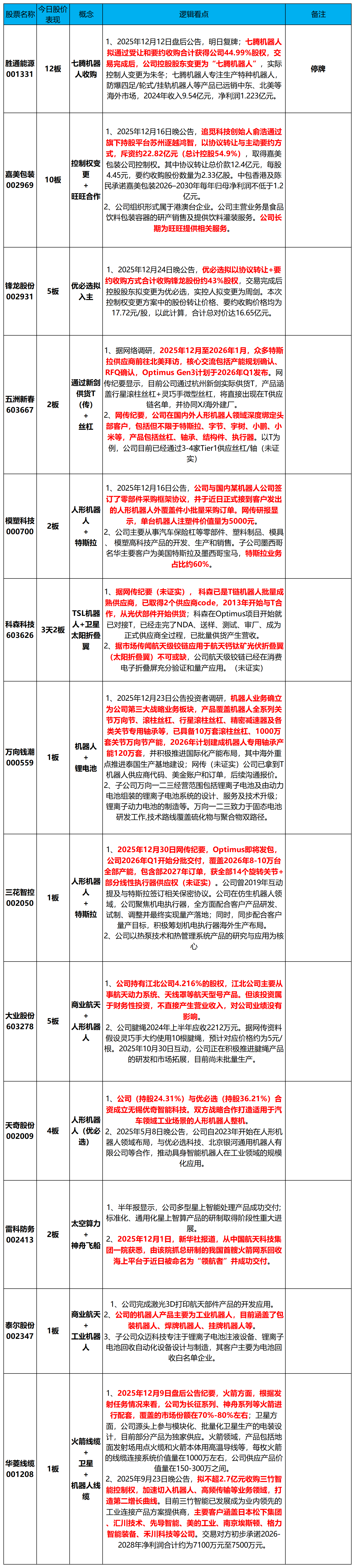
胜通能源001331、嘉美包装002969、锋龙股份002931、天奇股份002009、
雷科防务002413、
五洲新春603667、模塑科技000700、科森科技603626、万向钱潮000559、三花智控002050、大业股份603278、泰尔股份002347、华菱线缆001208、
参考指标:【筹码大师】和【牛牛机构宝】
好消息:12月活动月,付费指标立减50元,以下指标体验仅需18元!!!一杯奶茶钱,就能获得一件趁手的投资利器,赶紧看看吧!
(以上个股仅作梳理,不作为买卖依据,据此操作风险自担)

五洲新春603667
概念:通过新剑供货T(传)+丝杠
资金面:主力资金净流入3400万
技术指标:【筹码大师】和【牛牛机构宝】

三花智控002050
概念:人形机器人+特斯拉
资金面:主力资金净流入3400万
技术指标:【筹码大师】和【牛牛机构宝】

参考资料:
1)20251230-五洲新春-603667-【筹码大师】和【牛牛机构宝】-近期出现弹信号且底部量柱由绿转红
2)20251230-三花智控-002050-【筹码大师】和【牛牛机构宝】-近期出现弹信号且底部量柱由绿转红
整理不易,希望多多支持!你的一个点赞、一次转发、 随手分享,都是我们前进的最大动力~大家在投资过程中有任何问题,都可以在文章底部留言,我们一起交流!祝家人们好运常在,股票长虹!
温馨提示:
1、本文所有内容均为公开交流学习之用,不代表任何投资建议,据此买卖,风险自担。
2、每天花8--10小时整理的热门股梳理,就是让大家减少学习时间,3分钟把握市场核心热点。文章包括市场最新消息、主力资金动向、龙头股背后的涨停逻辑,每个交易日晚上8:40发布
免责声明:【九方智投-投顾-毕威功-登记编号:A0740623110008;以上代表个人观点,仅供参考,不作为买卖依据,据此操作风险自担。投资有风险,入市需谨慎】
免责声明:以上内容由九方智投投资顾问毕威功(A0740623110008)编辑整理,仅供参考学习使用,不作为投资建议,据此操作风险自担。投资有风险、入市需谨慎。
相关股票
相关板块
相关资讯
扫码下载
九方智投app
扫码关注
九方智投公众号
头条热搜
涨幅排行榜
暂无评论
赶快抢个沙发吧