【0122低位擒龙】商业航天王者回归!反弹还是反转?
摘要:A50指数8连阴?
大家白天看盘没有方向的话记得来我的【打板擒龙圈】,当天市场行情怎么走,哪些短线题材值得把握,哪些龙头有持续性,我都会在这个圈子里实时分享。快速进入>>> 点击这里立即进入
量化复盘


沪指涨0.14%,深证成指涨0.5%,创业板指涨1.01%。两市个股涨多跌少,上涨个股近3600只;两市全天成交2.69万亿元,较上一日放量成交910亿元,内资主力资金净流出276.6亿元,涨跌中位数为0.62%。
指数对短线行情影响是局部的,真正影响咱们操作的还是涨停数据。
不知不觉上证50已经被神秘资金压盘6天了,上证50已经8连阴了,追平历史记录。银行也砸的不能再砸了。回头看看上证指数又是红的,简直是强的令人陌生。
甚至今天尾盘还有资金抢筹,因为周四变盘日市场情绪这么强,周五正常还会拉升。所以资金提前拿先手,明天看情况卖给有缘人。如果周五市场强的过头,今天抢筹的资金还会等周末发酵,周一、周二再找高点跑路。

那现在市场砸都砸不下来,稳了么?
我觉得并不是,最近市场看似稳固,但是突破行情很少了。比如说之前的商业航天、AI应用、CPO等等。那个时候是龙头带队冲锋,下面的小弟不断突破创新高。而现在是热点轮动太快,昨天大火的半导体,今天直接高开低走。热点又轮动到了前期超跌的商业航天了。
今天商业航天涨停的多,问题是这些都不是前期的龙头。他们涨停顶多就是看着爽,但是带动效应一般。如果中国卫星、中国卫通、航天发展等等这些前期妖股涨停,大家看看今天商业行情的表现和市场的情绪表现的会更夸张。
所以现在的节奏是神秘资金控情绪,市场没有板块效应,要用轮动的思维做股票。一个板块里面能涨停的只有个别的公司。
过去做短线打板就是看龙头板了找龙二龙三,现在是龙头板了,龙二龙三冲高回落,所以短线只能埋伏,埋伏能不能轮到你手中的股票上涨,这就要看主力的心情。
行情好赚钱的时候命运掌握着自己手中,行情不好赚钱的时候,命运掌握在主力手中。
【短线情绪】---四大黄金纬度
涨停家数72,封板率73%,和昨天的水平差不多。有神秘资金压单这样的数据已经不错了。不压单的时候估计百股涨停了。
连板率17%,热点轮动太快,半导体一日游,看看明天商业航天能否持续。
连板高度。17板【锋龙股份】优必选机器人借壳。3板【盈方微】-半导体,【江化微】-半导体,【白银有色】-白银。
【总结】:神秘资金压单,现在只是温和降温,大家觉得不疼不痒,保不齐哪天来个大阴线温度就降到冰点了,所以大仓位还是要谨慎。
现在短线能做的就是超跌反弹,等热点轮动到自己手中的股票上。
一日游行情增多,要小心被套。如果波段投资时把握不准时机,容易错过进场、出场时机,可以试一下“波段之星”(点击解锁),【多】就是提醒趋势转多适合入场,【止】就是提醒趋势反转,宜离场,帮你把握股票的波段机会。本月活动还剩11天,用户可领86元季度产品优惠券,经常用这个工具的朋友可以囤一下,一次性买3个月更划算,点击查看详情>>
根据“波动之星”监控,今日大涨的聚氨酯龙头红宝丽,主力在12月13日出现波段看多信号。
【商业航天能持续么?】
最近商业航天的利好实在是太多了,没必要一一重复,我挑几条重要的消息来给大家讲。
【马斯克据悉希望在7月前让SpaceX上市,力争率先实现数据中心上太空;天兵科技、星河动力、星际荣耀三家商业航天企业IPO辅导更新】
上市前肯定需要把股市的概念股炒高,这样IPO的溢价率才会高,比如摩尔线程,打新股的人当天赚一辆小米汽车,如果当天不卖,过两天就是赚一辆奔驰汽车。
所以IPO前商业航天还有炒作预期。
【穿越者公司已预订首批20余位太空游客 预计2028年实现载人首飞】1月22日,北京穿越者载人航天科技有限公司(以下简称“穿越者”)举行“太空旅游全球发布会”。会上,首批太空游客亮相,包括中国工程院院士李立浧、智元机器人CMO邱恒、探路者品牌创始人王静、啟赋资本董事长傅哲宽等。
这么多大佬给商业航天站台,那就说明26年一定要成功,27年足够的稳定,等到28年这些大佬才敢坐火箭上天。所以商业航天还会继续试验直到成功。
现在属于超跌后的第一波反弹,所以我们要留意那些没有跌破20日均线的商业航天。最好有机构调研、研报或者机构资金花真金白银去买的公司。
大佬操作
屠文斌:买入久其软件4413万。
流沙河:买入红宝丽4046万。
今天的龙虎榜依然萧条。这行情游资也只是小试牛刀。
屠文斌,今天买久其软件做N字形反包板,效果一般,AI应用里面跟风的人很少。这个票是下午上板,明天的溢价应该比较有限。
屠文斌买AI应用想打造连板龙,有可能夹带私货。因为他还套在拓尔思上面。AI应用火了,他才有可能解套。
作手新一,浙文互联昨天烂板,今天强势反包,结果把新一骗进去了。今天又是烂板。明天看能不能给保本出来的机会了。现在的行情还是不能做强势反包和突破行情。
买的梅雁吉祥也是的烂板,新一最近的运气确实不太行。
流沙河买红宝丽做2进3,今天冲板失败,明天应该会给出逃的机会,毕竟市场情绪好。
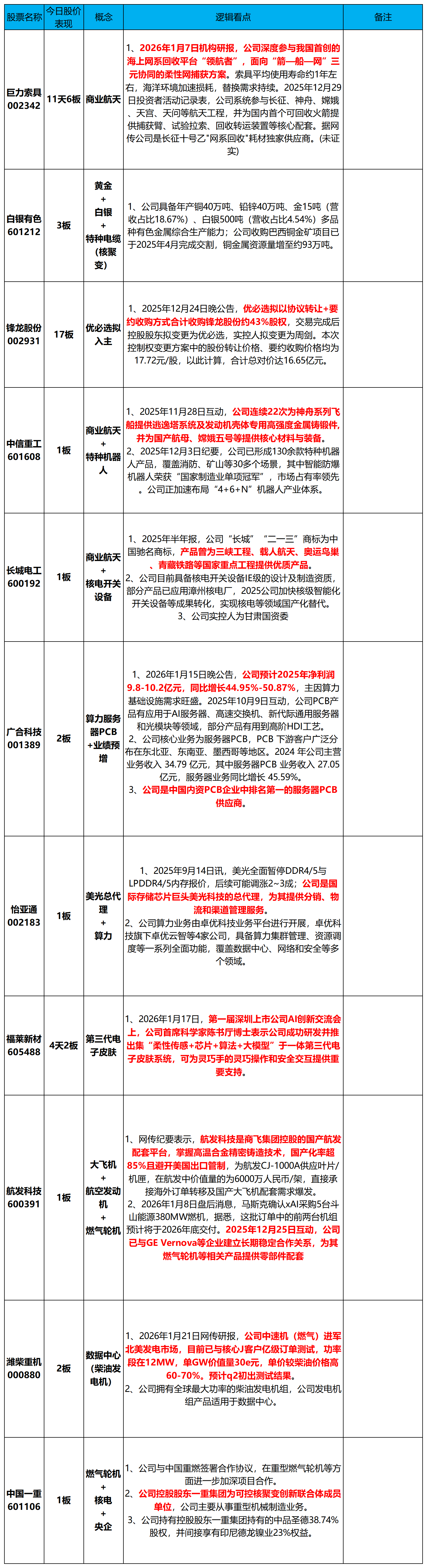
热门股梳理
锋龙股份002931、白银有色601212、广合科技001389、潍柴重机000880
巨力索具002342、中信重工601608、长城电工600192、
怡亚通002183、福莱新材605488、航发科技600391、中国一重601106、

参考指标:【筹码大师】和【牛牛机构宝】
好消息:又来宠粉!新一轮优惠活动来了,用户可领3张季度产品优惠券!每购买1件正价月度产品的用户,可获得复购券!!一顿午饭钱,就能获得一件趁手的投资利器,赶紧看看吧!!
(以上个股仅作梳理,不作为买卖依据,据此操作风险自担)
中国一重601106
概念:燃气轮机+核电+央企
资金面:主力资金净流入3400万
技术指标:【筹码大师】和【牛牛机构宝】

航发科技600391
概念:大飞机+航空发动机+燃气轮机
资金面:主力资金净流入3400万
技术指标:【筹码大师】和【牛牛机构宝】

参考资料:
1)20260122-中国一重-601106-【筹码大师】和【牛牛机构宝】-近期出现弹信号且底部量柱由绿转红
2)20260122-航发科技-600391-【筹码大师】和【牛牛机构宝】-近期出现弹信号且底部量柱由绿转红
整理不易,希望多多支持!你的一个点赞、一次转发、 随手分享,都是我们前进的最大动力~大家在投资过程中有任何问题,都可以在文章底部留言,我们一起交流!祝家人们好运常在,股票长虹!
温馨提示:
1、本文所有内容均为公开交流学习之用,不代表任何投资建议,据此买卖,风险自担。
2、每天花8--10小时整理的热门股梳理,就是让大家减少学习时间,3分钟把握市场核心热点。文章包括市场最新消息、主力资金动向、龙头股背后的涨停逻辑,每个交易日晚上8:40发布
免责声明:【九方智投-投顾-毕威功-登记编号:A0740623110008;以上代表个人观点,仅供参考,不作为买卖依据,据此操作风险自担。投资有风险,入市需谨慎】
免责声明:以上内容由九方智投投资顾问毕威功(A0740623110008)编辑整理,仅供参考学习使用,不作为投资建议,据此操作风险自担。投资有风险、入市需谨慎。
相关股票
相关板块
相关资讯
扫码下载
九方智投app
扫码关注
九方智投公众号
头条热搜
涨幅排行榜
暂无评论
赶快抢个沙发吧