行情中心 沪深京A股 上证指数 板块行情 股市异动 专题 涨跌情报站 盯盘 港股 研究所 直播 股票开户 智能选股
全球指数
数据中心 资金流向 龙虎榜 融资融券 沪深港通 比价数据 研报数据 公告掘金 新股申购 大宗交易 业绩速递

人工智能颠覆未来

话题简介:人工智能,指机器代替人类实现认知、识别、分析、决策等功能。跟踪人工智能前沿最新进展,追击AIGC、ChatGPT、自动驾驶等热门话题,纵览相关上市公司最新布局及进展。

多家PCB行业上市公司披露一季报 金安国纪净利同比增近7.64倍

【多家PCB行业上市公司披露一季报 金安国纪净利同比增近7.64倍】4月29日电,据不完全统计,截至发稿,包括东山精密、胜宏科技、深南电路、沪电股份、生益科技、鹏鼎控股、大族激光、生益电子、大族数控、广合科技、方正科技、南亚新材、世运电路、芯碁微装、金安国纪、昊志机电、弘信电子、一博科技、博敏电子在内的多家PCB行业上市公司披露2026年一季报。其中, 金安国纪Q1净利润同比增长763.91%;东山精密Q1净利润环比增长581%。

【多家PCB行业上市公司披露一季报 金安国纪净利同比增近7.64倍】4月29日电,据不完全统计,截至发稿,包括东山精密、胜宏科技、深南电路、沪电股份、生益科技、鹏鼎控股、大族激光、生益电子、大族数控、广合科技、方正科技、南亚新材、世运电路、芯碁微装、金安国纪、昊志机电、弘信电子、一博科技、博敏电子在内的多家PCB行业上市公司披露2026年一季报。其中, 金安国纪Q1净利润同比增长763.91%;东山精密Q1净利润环比增长581%。

04-29 21:50

11家存储芯片上市公司披露一季度业绩 香农芯创净利同比增近8倍

【11家存储芯片上市公司披露一季度业绩 香农芯创净利同比增近8倍】4月28日电,据不完全统计,截至发稿,包括江波龙、德明利、佰维存储、香农芯创、中微公司、深南电路、澜起科技、协创数据、北京君正、普冉股份、中电港在内的多家存储芯片上市公司披露一季报或一季度业绩预告。其中,香农芯创第一季度净利润同比增长7835%,环比增长618%;中电港Q1净利润环比增长494%。

【11家存储芯片上市公司披露一季度业绩 香农芯创净利同比增近8倍】4月28日电,据不完全统计,截至发稿,包括江波龙、德明利、佰维存储、香农芯创、中微公司、深南电路、澜起科技、协创数据、北京君正、普冉股份、中电港在内的多家存储芯片上市公司披露一季报或一季度业绩预告。其中,香农芯创第一季度净利润同比增长7835%,环比增长618%;中电港Q1净利润环比增长494%。

04-28 22:25

10家光模块上市公司发布一季报 剑桥科技Q1净利环比增长2722%

【10家光模块上市公司发布一季报 剑桥科技Q1净利环比增长2722%】4月27日电,据不完全统计,截至发稿,包括中际旭创、新易盛、亨通光电、华工科技、天孚通信、光迅科技、景旺电子、剑桥科技、光库科技和汇绿生态在内的多家光模块上市公司披露一季报。其中,中际旭创一季度净利润同比增长262%,剑桥科技Q1净利润环比增长2722%。

【10家光模块上市公司发布一季报 剑桥科技Q1净利环比增长2722%】4月27日电,据不完全统计,截至发稿,包括中际旭创、新易盛、亨通光电、华工科技、天孚通信、光迅科技、景旺电子、剑桥科技、光库科技和汇绿生态在内的多家光模块上市公司披露一季报。其中,中际旭创一季度净利润同比增长262%,剑桥科技Q1净利润环比增长2722%。

04-27 22:40

光模块设备龙头5天3板 耦合、封装测试设备领域A股名单一览

①券商研报指出,AI光互连供给受限叠加技术升级,看好光通信设备行业景气确定性。A股方面,华盛昌斩周五收获5天3板,快克智能、科瑞技术涨停,股价均创下历史新高; ②梳理光模块设备价值量占比40%的耦合、封装测试设备领域的上市公司名单及具体情况(附表)。

①券商研报指出,AI光互连供给受限叠加技术升级,看好光通信设备行业景气确定性。A股方面,华盛昌斩周五收获5天3板,快克智能、科瑞技术涨停,股价均创下历史新高; ②梳理光模块设备价值量占比40%的耦合、封装测试设备领域的上市公司名单及具体情况(附表)。

04-19 07:12

AI开源智能体OpenClaw引爆科技圈 近10家上市公司公告或互动平台回应相关情况

【AI开源智能体OpenClaw引爆科技圈 近10家上市公司公告或互动平台回应相关情况】3月10日电,开源AI智能体OpenClaw(俗称“龙虾”)火热出圈,腾讯免费安装,阿里云、华为云等国内云厂商纷纷介入。与此同时深圳、佛山、无锡、常熟等多地密集出台支持政策,鼓励“养龙虾”。A股市场表现方面,OpenClaw概念股博睿数据和优刻得继昨日20CM涨停后,今日再度大涨超10%。据不完全整理,包括博睿数据、优刻得、中科创达、北信源、瑞芯微、顺网科技在内的多家A股上市公司近期在公告或互动平

【AI开源智能体OpenClaw引爆科技圈 近10家上市公司公告或互动平台回应相关情况】3月10日电,开源AI智能体OpenClaw(俗称“龙虾”)火热出圈,腾讯免费安装,阿里云、华为云等国内云厂商纷纷介入。与此同时深圳、佛山、无锡、常熟等多地密集出台支持政策,鼓励“养龙虾”。A股市场表现方面,OpenClaw概念股博睿数据和优刻得继昨日20CM涨停后,今日再度大涨超10%。据不完全整理,包括博睿数据、优刻得、中科创达、北信源、瑞芯微、顺网科技在内的多家A股上市公司近期在公告或互动平

03-10 21:01

光模块三剑客2025年业绩预告出炉 新易盛Q4净利预计环比增长29%-50%

【光模块三剑客2025年业绩预告出炉 新易盛Q4净利预计环比增长29%-50%】2月1日电,据不完全统计,截至发稿,包括中际旭创、新易盛、天孚通信、长芯博创、仕佳光子、剑桥科技、光库科技和汇绿生态在内的多家光模块上市公司披露2025年度业绩预告。其中,中际旭创2025年净利同比预增89.50%-128.17%;新易盛Q4净利预计环比增长29%-50%。

【光模块三剑客2025年业绩预告出炉 新易盛Q4净利预计环比增长29%-50%】2月1日电,据不完全统计,截至发稿,包括中际旭创、新易盛、天孚通信、长芯博创、仕佳光子、剑桥科技、光库科技和汇绿生态在内的多家光模块上市公司披露2025年度业绩预告。其中,中际旭创2025年净利同比预增89.50%-128.17%;新易盛Q4净利预计环比增长29%-50%。

02-01 11:12

多家PCB行业上市公司披露2025年业绩预告 华正新材Q4环比最高预增11.35倍

【多家PCB行业上市公司披露2025年业绩预告 华正新材Q4环比最高预增11.35倍】1月29日电,据不完全统计,截至发稿,包括胜宏科技、生益科技、深南电路、生益电子、广合科技、大族数控、方正科技、金安国纪、华正新材、芯碁微装、南亚新材、昊志机电、弘信电子、东威科技、宝鼎科技、一博科技、博敏电子在内的17家PCB行业上市公司披露2025年业绩预告。其中,金安国纪公告,2025年净利同比预增656%-871%。环比方面,华正新材预计Q4环比最高增长1135%。

【多家PCB行业上市公司披露2025年业绩预告 华正新材Q4环比最高预增11.35倍】1月29日电,据不完全统计,截至发稿,包括胜宏科技、生益科技、深南电路、生益电子、广合科技、大族数控、方正科技、金安国纪、华正新材、芯碁微装、南亚新材、昊志机电、弘信电子、东威科技、宝鼎科技、一博科技、博敏电子在内的17家PCB行业上市公司披露2025年业绩预告。其中,金安国纪公告,2025年净利同比预增656%-871%。环比方面,华正新材预计Q4环比最高增长1135%。

01-29 22:54

AI应用龙头月内涨超100% 梳理AI应用收入及占比居前A股名单

①AI应用龙头蓝色光标月内股价累计最大涨幅107.2%; ②梳理AI应用收入及占比居前A股名单(附表)。

①AI应用龙头蓝色光标月内股价累计最大涨幅107.2%; ②梳理AI应用收入及占比居前A股名单(附表)。

01-24 11:02

超聚变启动上市辅导 东方明珠一度实现5连板 近10家上市公司在互动易等平台回应参股情况

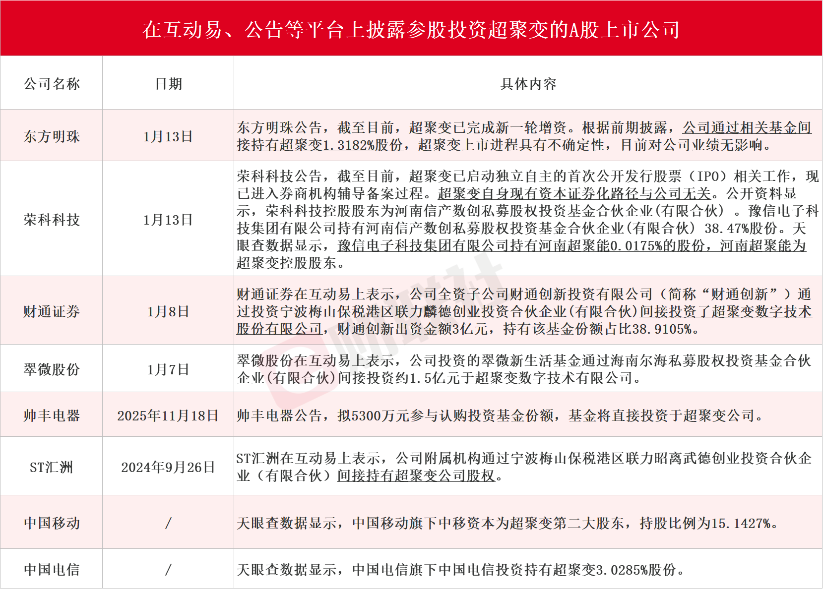
【超聚变启动上市辅导 东方明珠一度实现5连板 近10家上市公司在互动易等平台回应参股情况】1月13日电,近日,超聚变数字技术股份有限公司启动上市辅导。A股方面,东方明珠一度实现5连板。据不完全统计,东方明珠、荣科科技、财通证券、翠微股份、帅丰电器、ST汇洲、中国移动和中国电信在内的8家A股上市公司在互动易、公告等平台上披露参股投资超聚变。东方明珠今日公告,根据前期披露,公司通过相关基金间接持有超聚变1.3182%股份。

【超聚变启动上市辅导 东方明珠一度实现5连板 近10家上市公司在互动易等平台回应参股情况】1月13日电,近日,超聚变数字技术股份有限公司启动上市辅导。A股方面,东方明珠一度实现5连板。据不完全统计,东方明珠、荣科科技、财通证券、翠微股份、帅丰电器、ST汇洲、中国移动和中国电信在内的8家A股上市公司在互动易、公告等平台上披露参股投资超聚变。东方明珠今日公告,根据前期披露,公司通过相关基金间接持有超聚变1.3182%股份。

01-13 22:18

正探索延伸至AI漫剧新赛道 AIGC概念股录得6天3板 本周机构密集调研相关上市公司

①利欧股份周四发布机构调研纪要表示,公司已为部分岗位构建多个智能体并应用于实际业务。在AI应用方面,公司正探索将相关能力延伸至AI漫剧这一新赛道。二级市场上,利欧股份周五收盘录得6天3板。 ②梳理本周机构最为关注的行业板块(附表)、上市公司名单(附股)以及AIGC行业最新调研。

①利欧股份周四发布机构调研纪要表示,公司已为部分岗位构建多个智能体并应用于实际业务。在AI应用方面,公司正探索将相关能力延伸至AI漫剧这一新赛道。二级市场上,利欧股份周五收盘录得6天3板。 ②梳理本周机构最为关注的行业板块(附表)、上市公司名单(附股)以及AIGC行业最新调研。

01-11 22:19

脑机接口龙头三博脑科、爱朋医疗20CM2连板 10余家上市公司在互动易等平台回应相关业务

【脑机接口龙头三博脑科、爱朋医疗20CM2连板 10余家上市公司在互动易等平台回应相关业务】1月6日电,受马斯克旗下脑机接口公司2026年将启动脑机接口设备“大规模生产”等利好消息影响,三博脑科、美好医疗、爱朋医疗、伟思医疗、谱尼测试、熵基科技、翔宇医疗、麦澜德和诚益通收盘均实现20CM2连板。据不完全统计,亚辉龙、三博脑科、伟思医疗、麦澜德、翔宇医疗、航天长峰、蓝思科技、可孚医疗、世运电路、壹网壹创、英集芯、东华软件、港通医疗、百洋医药和亿纬锂能在内的15家A股上市公司今日在公告或

【脑机接口龙头三博脑科、爱朋医疗20CM2连板 10余家上市公司在互动易等平台回应相关业务】1月6日电,受马斯克旗下脑机接口公司2026年将启动脑机接口设备“大规模生产”等利好消息影响,三博脑科、美好医疗、爱朋医疗、伟思医疗、谱尼测试、熵基科技、翔宇医疗、麦澜德和诚益通收盘均实现20CM2连板。据不完全统计,亚辉龙、三博脑科、伟思医疗、麦澜德、翔宇医疗、航天长峰、蓝思科技、可孚医疗、世运电路、壹网壹创、英集芯、东华软件、港通医疗、百洋医药和亿纬锂能在内的15家A股上市公司今日在公告或

01-06 22:00

公司L4系统具备向Robotaxi延伸的潜力 无人驾驶概念股单日涨超12% 本周机构密集调研相关上市公司

①经纬恒润周五发布机构调研纪要表示,公司已在L4级自动驾驶领域进行了多年技术积累,公司的L4系统在架构设计上具备向Robotaxi延伸的潜力。二级市场上,经纬恒润周五收盘涨超12%。 ②梳理本周机构最为关注的行业板块(附表)、上市公司名单(附股)以及无人驾驶行业最新调研。

①经纬恒润周五发布机构调研纪要表示,公司已在L4级自动驾驶领域进行了多年技术积累,公司的L4系统在架构设计上具备向Robotaxi延伸的潜力。二级市场上,经纬恒润周五收盘涨超12%。 ②梳理本周机构最为关注的行业板块(附表)、上市公司名单(附股)以及无人驾驶行业最新调研。

2025-12-21

AI手机概念龙头单周累计最大涨幅近四成 梳理产业链成本占比、市占率居前A股名单

①近日,“豆包AI助手”手机火出圈; ②AI手机概念股龙头道明光学本周股价累计最大涨幅为36.86%; ③梳理产业链成本占比、市占率居前A股公司(附表)。

①近日,“豆包AI助手”手机火出圈; ②AI手机概念股龙头道明光学本周股价累计最大涨幅为36.86%; ③梳理产业链成本占比、市占率居前A股公司(附表)。

2025-12-06

AI驱动掀起存储芯片“超级周期”:A股玩家谁能多分一杯羹?

①存储芯片“超级周期”强势回归叙事; ②大牛股香农芯创、德明利遭股东“高位”精准减持; ③“存货为王”背景下,A股玩家谁能多分一杯羹?

①存储芯片“超级周期”强势回归叙事; ②大牛股香农芯创、德明利遭股东“高位”精准减持; ③“存货为王”背景下,A股玩家谁能多分一杯羹?

2025-11-16

多家PCB行业上市公司披露三季报 生益电子前三季度净利润同比增长498%

【多家PCB行业上市公司披露三季报 生益电子前三季度净利润同比增长498%】10月30日电,据不完全统计,截至发稿,包括生益电子、胜宏科技、大族数控、明阳电路、生益科技、金安国纪、弘信电子、深南电路、方正科技、威尔高、沪电股份、广合科技、满坤科技、世运电路、鹏鼎控股、超声电子、强达电路、崇达技术、东山精密、四会富仕、景旺电子、奥士康、依顿电子、兴森科技、华正新材、中京电子、中富电路、博敏电子、一搏科技、逸豪新材、科翔股份在内的多家PCB行业上市公司披露三季报。其中,生益电子前三季度净

【多家PCB行业上市公司披露三季报 生益电子前三季度净利润同比增长498%】10月30日电,据不完全统计,截至发稿,包括生益电子、胜宏科技、大族数控、明阳电路、生益科技、金安国纪、弘信电子、深南电路、方正科技、威尔高、沪电股份、广合科技、满坤科技、世运电路、鹏鼎控股、超声电子、强达电路、崇达技术、东山精密、四会富仕、景旺电子、奥士康、依顿电子、兴森科技、华正新材、中京电子、中富电路、博敏电子、一搏科技、逸豪新材、科翔股份在内的多家PCB行业上市公司披露三季报。其中,生益电子前三季度净

2025-10-30

沐曦集成科创板IPO上会在即 十余家上市公司互动易回复参股投资

【沐曦集成科创板IPO上会在即 十余家上市公司互动易回复参股投资】10月23日电,沐曦集成科创板IPO将于10月24日上会。据不完全统计,圣元环保、中山公用、火星人、光线传媒、友发集团、中新集团、九安医疗、市北高新、闰土股份、狄耐克、国脉文化在内的11家A股上市公司在互动易上回复参股投资沐曦集成。其中,圣元环保今日在互动平台表示,公司通过认购中原前海股权投资基金(有限合伙)的基金份额3亿元间接参与了摩尔线程、沐曦集成和焦作前海方舟半导体投资基金的投资。

【沐曦集成科创板IPO上会在即 十余家上市公司互动易回复参股投资】10月23日电,沐曦集成科创板IPO将于10月24日上会。据不完全统计,圣元环保、中山公用、火星人、光线传媒、友发集团、中新集团、九安医疗、市北高新、闰土股份、狄耐克、国脉文化在内的11家A股上市公司在互动易上回复参股投资沐曦集成。其中,圣元环保今日在互动平台表示,公司通过认购中原前海股权投资基金(有限合伙)的基金份额3亿元间接参与了摩尔线程、沐曦集成和焦作前海方舟半导体投资基金的投资。

2025-10-23

关节精密轴产品已提交给客户验厂审核 机器人概念股10天6板 本周机构密集调研相关上市公司

①万向钱潮周五发布机构调研纪要表示,关节精密轴产品正在研发中,目前有少量产品已提交给客户验厂审核。二级市场上,万向钱潮周五收盘涨停,斩获10天6板。 ②梳理本周机构最为关注的行业板块(附表)、上市公司名单(附股)以及机器人行业最新调研。

①万向钱潮周五发布机构调研纪要表示,关节精密轴产品正在研发中,目前有少量产品已提交给客户验厂审核。二级市场上,万向钱潮周五收盘涨停,斩获10天6板。 ②梳理本周机构最为关注的行业板块(附表)、上市公司名单(附股)以及机器人行业最新调研。

2025-09-28

自研主控芯片部署规模将实现放量增长 国产芯片概念股单日涨超12% 本周机构密集调研相关上市公司

①江波龙周三发布机构调研纪要表示,截止至7月底,公司主控芯片全系列产品累计实现超过8000万颗的批量部署,全年来看,自研主控芯片部署规模将实现放量增长。二级市场上,江波龙周五收盘涨超12%。 ②梳理本周机构最为关注的行业板块(附表)、上市公司名单(附股)以及国产芯片行业最新调研。

①江波龙周三发布机构调研纪要表示,截止至7月底,公司主控芯片全系列产品累计实现超过8000万颗的批量部署,全年来看,自研主控芯片部署规模将实现放量增长。二级市场上,江波龙周五收盘涨超12%。 ②梳理本周机构最为关注的行业板块(附表)、上市公司名单(附股)以及国产芯片行业最新调研。

2025-09-21

下一阶段高速率产品需求依旧旺盛 CPO概念股20CM涨停 本周机构密集调研相关上市公司

①天孚通信周二发布机构调研纪要表示,下一阶段高速率产品需求依旧较为旺盛,公司会努力协调物料供给、产能增加等,最大程度保障客户交付。二级市场上,天孚通信周四20CM涨停,周五收盘涨超10% ②梳理本周机构最为关注的行业板块(附表)、上市公司名单(附股)以及CPO行业最新调研。

①天孚通信周二发布机构调研纪要表示,下一阶段高速率产品需求依旧较为旺盛,公司会努力协调物料供给、产能增加等,最大程度保障客户交付。二级市场上,天孚通信周四20CM涨停,周五收盘涨超10% ②梳理本周机构最为关注的行业板块(附表)、上市公司名单(附股)以及CPO行业最新调研。

2025-08-31

高多层高密互连电路板建设项目一期已试生产 PCB概念股单日涨超10% 本周机构密集调研相关上市公司

①生益电子周四发布机构调研纪要表示,智能算力中心高多层高密互连电路板建设项目第一期计划年产15万平方米,目前已开始试生产,并提前策划项目二期。二级市场上,生益电子周五收盘涨超10%。 ②梳理本周机构最为关注的行业板块(附表)、上市公司名单(附股)以及PCB行业最新调研。

①生益电子周四发布机构调研纪要表示,智能算力中心高多层高密互连电路板建设项目第一期计划年产15万平方米,目前已开始试生产,并提前策划项目二期。二级市场上,生益电子周五收盘涨超10%。 ②梳理本周机构最为关注的行业板块(附表)、上市公司名单(附股)以及PCB行业最新调研。

2025-08-24

积极拓展海外服务器液冷市场 液冷概念股三连板 本周机构密集调研相关上市公司

①飞龙股份周二发布机构调研纪要表示,正积极通过中国台湾地区客户拓展海外服务器液冷市场。二级市场上,飞龙股份周五收盘三连板。 ②梳理本周机构最为关注的行业板块(附表)、上市公司名单(附股)以及液冷行业最新调研。

①飞龙股份周二发布机构调研纪要表示,正积极通过中国台湾地区客户拓展海外服务器液冷市场。二级市场上,飞龙股份周五收盘三连板。 ②梳理本周机构最为关注的行业板块(附表)、上市公司名单(附股)以及液冷行业最新调研。

2025-08-17

已将机器人轴承纳入“十五五”业务板块规划 机器人概念股斩获五连板 本周机构密集调研相关上市公司

①国机精工周五发布机构调研纪要表示,公司已将机器人轴承纳入“十五五”业务板块规划。二级市场上,国机精工周五收盘斩获五连板。 ②梳理本周机构最为关注的行业板块(附表)、上市公司名单(附股)以及机器人行业最新调研。

①国机精工周五发布机构调研纪要表示,公司已将机器人轴承纳入“十五五”业务板块规划。二级市场上,国机精工周五收盘斩获五连板。 ②梳理本周机构最为关注的行业板块(附表)、上市公司名单(附股)以及机器人行业最新调研。

2025-08-10

计划Q3上线多智能体系统基座 AI智能体概念股20CM涨停 本周机构密集调研相关上市公司

①因赛集团周四发布机构调研纪要表示,因赛AI持续更新并迭代上线了多个AI智能体,计划Q3研发完成多智能体系统(MAS)基座并上线。二级市场上,因赛集团周五收盘20CM涨停。 ②梳理本周机构最为关注的行业板块(附表)、上市公司名单(附股)以及AI智能体行业最新调研。

①因赛集团周四发布机构调研纪要表示,因赛AI持续更新并迭代上线了多个AI智能体,计划Q3研发完成多智能体系统(MAS)基座并上线。二级市场上,因赛集团周五收盘20CM涨停。 ②梳理本周机构最为关注的行业板块(附表)、上市公司名单(附股)以及AI智能体行业最新调研。

2025-07-27

泰国园区一期项目预计下半年小批量投产 PCB概念股涨停 本周机构密集调研相关上市公司

①鹏鼎控股周四发布机构调研纪要表示,泰国园区第一期项目已建成,正在进行客户认证及打样阶段,预计下半年小批量投产。二级市场上,鹏鼎控股周四收盘涨停。 ②梳理本周机构最为关注的行业板块(附表)、上市公司名单(附股)以及PCB行业最新调研。

①鹏鼎控股周四发布机构调研纪要表示,泰国园区第一期项目已建成,正在进行客户认证及打样阶段,预计下半年小批量投产。二级市场上,鹏鼎控股周四收盘涨停。 ②梳理本周机构最为关注的行业板块(附表)、上市公司名单(附股)以及PCB行业最新调研。

2025-07-20

8家PCB上市公司披露上半年业绩预告 生益电子预计上半年净利同比最高增超450%

【8家PCB上市公司披露上半年业绩预告 生益电子预计上半年净利同比最高增超450%】7月20日电,据Choice数据统计,截至发稿包括生益电子、光华科技、鹏鼎控股、广合科技、生益科技、沪电股份、中京电子和金安国纪在内的8家PCB上市公司披露上半年业绩预告。其中,生益电子上半年净利同比预增432%-471%,光华科技上半年净利同比预增375.05%-440.26%,鹏鼎控股、广合科技、生益科技上半年净利同比预增均超50%。环比表现方面,生益电子Q2净利环比预增55.34%-74.33%,生益

【8家PCB上市公司披露上半年业绩预告 生益电子预计上半年净利同比最高增超450%】7月20日电,据Choice数据统计,截至发稿包括生益电子、光华科技、鹏鼎控股、广合科技、生益科技、沪电股份、中京电子和金安国纪在内的8家PCB上市公司披露上半年业绩预告。其中,生益电子上半年净利同比预增432%-471%,光华科技上半年净利同比预增375.05%-440.26%,鹏鼎控股、广合科技、生益科技上半年净利同比预增均超50%。环比表现方面,生益电子Q2净利环比预增55.34%-74.33%,生益

2025-07-20

覆铜板有望量价齐升!龙头三连板,铜箔及环氧树脂环节相关A股上市公司名单一览

①覆铜板是PCB核心原材料。机构指出,英伟达每年将推出新产品以满足AI计算行业的快速增长需求,大多数高端CCL和高阶PCB将迎来强劲的需求提升; ②梳理覆铜板产业链中铜箔、环氧树脂领域的上市公司名单及具体业务情况(附表)。

①覆铜板是PCB核心原材料。机构指出,英伟达每年将推出新产品以满足AI计算行业的快速增长需求,大多数高端CCL和高阶PCB将迎来强劲的需求提升; ②梳理覆铜板产业链中铜箔、环氧树脂领域的上市公司名单及具体业务情况(附表)。

2025-07-20

9家光模块上市公司披露上半年业绩预告 新易盛同比最高预增近4倍

【9家光模块上市公司披露上半年业绩预告 新易盛同比最高预增近4倍】7月18日电,据Choice数据统计,截至发稿,包括中际旭创、新易盛、华工科技、锐捷网络、光迅科技、星网锐捷、剑桥科技、光库科技、汇绿生态在内的9家光模块上市公司披露上半年业绩预告。其中,新易盛上半年净利同比预增328%-385%,锐捷网络上半年净利同比预增160%-232%。环比表现方面,星网锐捷、光库科技Q2环比预增上限超3倍,具体来看,星网锐捷Q2净利环比预增227.34%-369.78%,光库科技Q2净利环比预247

【9家光模块上市公司披露上半年业绩预告 新易盛同比最高预增近4倍】7月18日电,据Choice数据统计,截至发稿,包括中际旭创、新易盛、华工科技、锐捷网络、光迅科技、星网锐捷、剑桥科技、光库科技、汇绿生态在内的9家光模块上市公司披露上半年业绩预告。其中,新易盛上半年净利同比预增328%-385%,锐捷网络上半年净利同比预增160%-232%。环比表现方面,星网锐捷、光库科技Q2环比预增上限超3倍,具体来看,星网锐捷Q2净利环比预增227.34%-369.78%,光库科技Q2净利环比预247

2025-07-18

AI眼镜新品频出!龙头8天5板,光学与显示模组环节相关A股上市公司名单一览

①Meta、小米等巨头近期推出多款AI眼镜新品,A股方面,中京电子周五收盘录得8天5板,好上好两连板; ②梳理AI眼镜产业链中光学与显示模组领域的上市公司名单及具体业务情况(附表)。

①Meta、小米等巨头近期推出多款AI眼镜新品,A股方面,中京电子周五收盘录得8天5板,好上好两连板; ②梳理AI眼镜产业链中光学与显示模组领域的上市公司名单及具体业务情况(附表)。

2025-06-29

人工智能芯片配套高端印制电路板扩产项目预计近期启动建设 PCB概念股涨停 本周机构密集调研相关上市公司

①沪电股份周四发布机构调研纪要表示,公司投资约43亿新建的人工智能芯片配套高端印制电路板扩产项目预计将于近期启动建设。二级市场上,沪电股份周三收盘涨停。 ②梳理本周机构最为关注的行业板块(附表)、上市公司名单(附股)以及PCB行业最新调研。

①沪电股份周四发布机构调研纪要表示,公司投资约43亿新建的人工智能芯片配套高端印制电路板扩产项目预计将于近期启动建设。二级市场上,沪电股份周三收盘涨停。 ②梳理本周机构最为关注的行业板块(附表)、上市公司名单(附股)以及PCB行业最新调研。

2025-06-22

外骨骼机器人正处于向快速商业化转变的临界点!受益上市公司梳理

①外骨骼机器人节前掀起涨停潮,光大同创和探路者收盘20CM涨停,精工科技、振江股份涨停。券商研报指出,外骨骼机器人有望成为人形机器人量产规模率先落地的应用领域,其正处于向快速商业化转变的临界点。 ②梳理外骨骼机器人产业链受益上市公司名单(附股)。

①外骨骼机器人节前掀起涨停潮,光大同创和探路者收盘20CM涨停,精工科技、振江股份涨停。券商研报指出,外骨骼机器人有望成为人形机器人量产规模率先落地的应用领域,其正处于向快速商业化转变的临界点。 ②梳理外骨骼机器人产业链受益上市公司名单(附股)。

2025-05-05

股市直播

慧直播

直播精选
进入直播间

涨幅排行榜

  • 上证A股
  • 深证A股
  • 科创板
  • 排名
  • 股票名称
  • 最新价
  • 涨跌幅
  • 股圈

热门股圈

扫码下载

九方智投app

扫码关注

九方智投公众号

头条热搜