16倍大牛股被证监会立案调查,多家机构曾现身十大流通股东
1月9日讯(记者 闫军)16倍大牛股被立案调查。
1月9日晚间,证监会发布公告称,近期,宁波市天普橡胶科技股份有限公司(简称天普股份)股票价格异常波动,市场高度关注。近日,证监会已对天普股份股票交易异常波动公告涉嫌重大遗漏立案调查。
下一步,证监会将在全面调查的基础上依法处理,切实维护市场健康稳定发展。

在证监会对天普股份立案调查后,1月9日晚间上交所也已启动对相关事项的违规处理程序,将依法依规予以处理。
大牛股被立案调查,重大遗漏所谓何事?
因沾边AI被资金爆炒,天普股份原本是一家主营汽车橡胶管路的公司,2025年8月,AI芯片“准独角兽”中昊芯英看中天普股份并计划收购,后者股价坐上了“火箭”。 短短一个多月内疯涨317.72%,收获15个连续涨停。
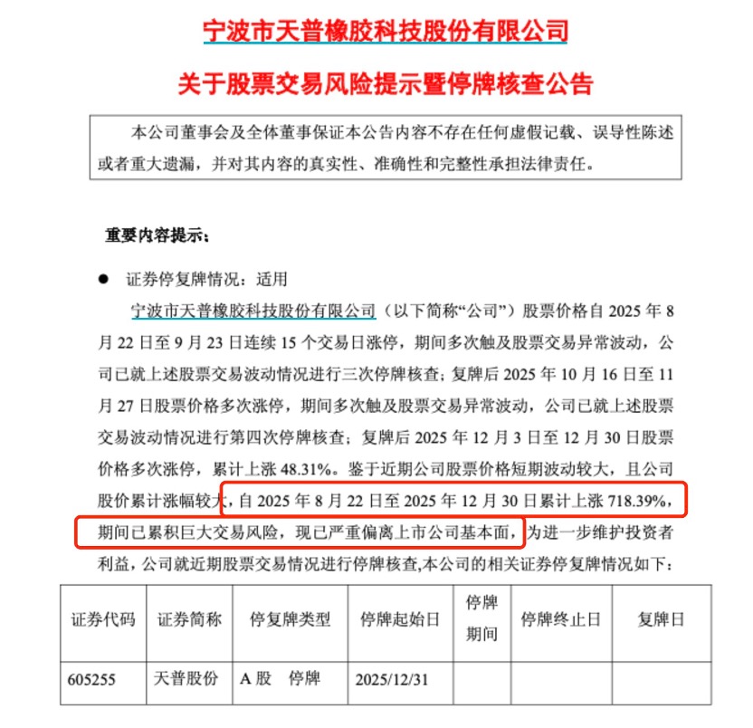
自2025年8月22日至2025年12月30日累计上涨718.39%,市值从不足40亿元增加至当前292亿元,最终2025年全年公司股价上涨1663.2%,成为年度涨幅榜上的“第二大牛股”。

在2025年12月底,由于要约收购公司股份交割完成,上市公司设立芯片设计子公司等消息刺激,再度股价大涨。
根据最新公告披露,中昊芯英成为天普股份第二大股东,持股数量1441.38万股,持股占比10.75%。

问题来了,天普股份因何原因被证监会立案调查?这要源于设立子公司经营范围的反复。
2025年12月26日,天普股份完成全资子公司天普欣才的工商设立登记手续。彼时天普欣才主要经营范围是集成电路芯片设计及服务、人工智能理论与算法软件开发、人工智能行业应用系统集成服务及集成电路芯片及产品销售等。
但是2025年12月31日,子公司天普欣才将经营范围变更为橡胶制品制造、汽车零部件及配件制造等。同日,天普股份发布了关于股票交易风险提示暨停牌核查的公告,回应了三大市场传言。

市场传言一,中昊芯英自身现有资本证券化路径与上市公司相关。经公司再次与股东中昊芯英确认,截至目前,股东中昊芯英自身现有资本证券化路径与上市公司无关。中昊芯英已启动独立自主的首次公开发行股票(IPO)相关工作,现已进入股份制改制(股改)过程阶段。股东中昊芯英自身现有资本证券化路径与上市公司无关。
市场传言二,中昊芯英将对公司注入资产。经公司再次与股东中昊芯英确认,股东中昊芯英无资产注入计划。中昊芯英没有在未来12个月内改变上市公司主营业务或者对上市公司主营业务做出重大调整的明确计划;没有在未来12个月内对上市公司及其子公司的资产和业务进行出售、合并、与他人合资或合作的明确计划,或上市公司拟购买或置换资产的明确重组计划。
市场传言三,公司已与股东中昊芯英签订框架性合作协议,开展人工智能相关业务。经公司自查,截至目前,公司无开展人工智能相关业务的计划;并与股东中昊芯英确认,截至目前,公司未与股东中昊芯英签订任何框架性合作协议或类似协议。
1月5日,上交所发布了对天普股份的监管警示函。上交所称,“人工智能”属于市场热点概念,天普股份在明知自身无人工智能业务开展计划的情况下,未在股价异常波动公告中针对性说明子公司相关情况,信息披露不准确、不完整,风险提示不充分,可能对投资者决策造成误导。
基于此,上交所对天普股份、时任董事(代行董事长)沈伟益、时任董事会秘书吴萍燕作出监管警示,并要求公司在1个月内提交经全体董监高签字确认的整改报告。

高盛、银河证券、招商证券国际等机构新晋前十大流通股,公募亦有持仓
从天普股份前十大流通股来看,近年来公司不乏境内外机构投资者青睐。2023年以来,包括高盛集团、摩根大通、摩根士丹利、瑞士联合银行集团、巴克莱银行等外资投行,中信证券、中信证券资管(香港)、招商证券国际、银河证券等券商以及中信保诚多策略、华汯龙若私募证券投资基金等公私募基金均出现在天普股份的前十大流通股东中。
不过这些机构投资者并没有长期持有,几乎均短暂出现一个季度后,即消失在前十大流通股中。
截至2025年三季度末,新晋前十大流通股的机构投资者分别是中国银河(持股占比0.76%)、招商证券国际(持股占比0.6%)以及高盛集团(持股占比0.28%)。

公募基金方面,东方量化成长、新华中小市值优选两只基金在2025年三季度一举将天普股份买为第一大重仓股。不过两只产品规模并不大,分别为1.24亿元、0.64亿元,因此持有并不多,持股数量仅为1.79万股、1.09万股,天普股份在2025年三季度涨幅达到468.92%,对基金净值增长起到了重要作用。
不过,随着监管启动对天普股份的调查,炒作情绪退散,股价或将受到影响。当前两只基金尚未发布2025年四季报,是否已经减仓尚不得而知。


免责声明:本页所载内容来旨在分享更多信息,不代表九方智投观点,不构成投资建议。据此操作风险自担。投资有风险、入市需谨慎。
相关股票
相关板块
相关资讯
扫码下载
九方智投app
扫码关注
九方智投公众号
头条热搜
涨幅排行榜
暂无评论
赶快抢个沙发吧