吉利旗下沃飞长空启动科创板IPO辅导 系eVTOL制造商 成都、杭州等地国资押注
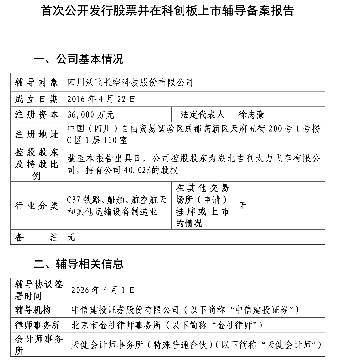
《科创板日报》4月3日讯(记者 黄修眉) 证监会官网IPO辅导公示系统显示,四川沃飞长空科技股份有限公司(下称:“沃飞长空”)于4月2日在四川证监局进行IPO辅导备案,拟登陆科创板,辅导机构为中信建投证券。

由吉利科技集团孵化
沃飞长空成立于2016年4月22日,前身为四川沃飞长空科技发展有限公司。公司主营业务为电动垂直起降飞行器(eVTOL)的研发、生产与商业化运营,聚焦城市空中交通、低空文旅、应急救援等低空出行场景,致力于提供全球绿色低空出行解决方案。
其辅导备案显示,沃飞长空注册资本3.6亿元,法定代表人为吉利集团CEO徐志豪。截至报告出具日,该公司控股股东为吉利科技集团全资子公司湖北吉利太力飞车有限公司,其持有沃飞长空40.02%股权。
吉利科技集团曾最早于2021年对沃飞长空进行Pre-A轮的融资,沃飞长空亦是吉利科技集团旗下新通航战略的核心实践者。
值得一提的是,沃飞长空是四川省、成都市低空经济产业链链主企业。其也是国内第一家由中国民用航空局受理并全面启动适航审定工作的有人驾驶eVTOL航空器公司。
预计于年内通过适航审定和TC取证
其官网显示,沃飞长空的核心产品为AE200系列纯电动有人驾驶载人eVTOL,该系列为2至6座级飞行器,全系列设计参数最高可达6座、200公里航程、230公里/小时巡航速度,机身长9.9米、翼展15米、机高4.4米,适用于城市群内及市域间中短途低空出行。
2024年10月,沃飞长空设计保证系统(DAS)顺利获得批准,这是全国首个获批的有人驾驶eVTOL设计保证系统。
其中,AE200-100是AE200系列中的首个具体型别,主要用于载客场景,其量产机已于2025年9月下线,并于同年12月完成第一阶段验证试飞。
该机型采用“八轴内四倾转”倾转旋翼构型,8个螺旋桨中有4个可实现90度倾转,这一eVTOL的机翼类型技术难度最高,但在续航、速度、载重和舒适性方面,优势都较为明显。
据沃飞长空方面向《科创板日报》记者透露,AE200预计于2026年通过适航审定和TC(产品型号合格证)取证,之后进入商业应用和批量制造。沃飞长空成都全球总部及生产制造基地项目投产后,预计每年可生产40-50驾eVTOL。
除了整机研发,近期,沃飞长空正式发布了核心技术产品——“峨眉山”航空电动发动机与“大渡河”航空动力电池;在产能建设方面,位于成都未来科技城的沃飞长空全球总部基地及生产制造基地项目主体结构已全面完工,预计2026年下半年正式投产。
创始人飞行器设计专业毕业
沃飞长空创始人之一郭亮,出生于1983年,四川雅安人,系南京航空航天大学飞行器设计专业博士。其“飞天梦”源于在雅安的广场上偶然看到一架已退役的战斗机。
2002年至2009年,郭亮在南京航空航天大学攻读飞行器设计专业本硕博学位,毕业后进入中航工业成都飞机设计研究所,参与国家多个重要无人机型号的研制工作。郭亮目前任职沃飞长空总经理,持股比例2.4405%。
郭亮曾在接受《科创板日报》记者专访时表示,在沃飞长空创立之初,就考虑到后续的市场接受度、运营难度等全产业链逻辑,除“倾旋转翼”技术路线外,还同时规划了标准配置“1+4”座舱体系,即1名驾驶员与4名乘客。
涉及具体的运营落地进程,沃飞长空计划采用“分步走”的策略:第一阶段,以成熟的直升机产品,打通城市低空航线;第二阶段,成熟航线匹配eVTOL,进行试运营;第三阶段,运用成熟的eVTOL+熟航线,拓展应用场景,实现规模化运营。
成都、杭州等地国资押注
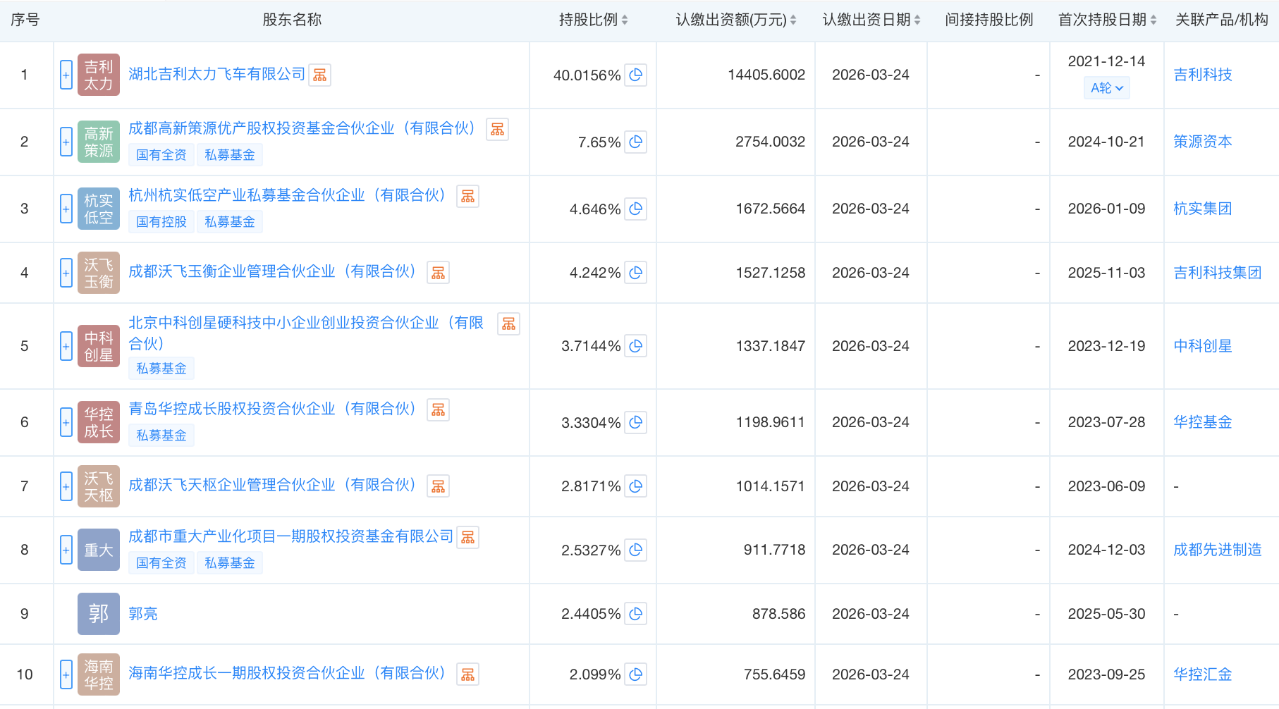
股权结构方面,吉利科技集团旗下湖北吉利太力飞车有限公司、策源资本、杭实集团、吉利科技集团旗下成都沃飞玉衡企业管理合伙企业(有限合伙)、中科创星为该公司前五大股东,分别持股40.0156%、7.65%、4.646%、4.242%、3.7144%。

其中,策源资本为成都国资成都高新投资集团旗下投资机构,杭实集团为杭州国资与多家地方企业共同创立,中科创星背后亦有陕西国资的身影。
在沃飞长空的股东名单中,还有成都先进制造基金、松禾资本、中信建投资本、陕西空天动力研究院、元禾原点、华西金智、浙江空港资本等多家国资机构现身。
完成开年低空经济最大单笔融资
工商信息显示,截至目前,沃飞长空已历经九轮融资,包括八轮融资和一次股权转让。其D轮融资于2026年2月完成,此次融资不仅高达近10亿元,还创下2026开年低空经济最大单笔融资。
该轮融资由中信建投领投,联新资本、祥峰投资、光合创投、国策投资等知名机构联合投资,磐霖资本、蕴盛资本、中科创星、松禾资本等老股东持续跟投。
据悉,上述所融资金将用于AE200系列的最终适航取证冲刺、全球总部基地投产以及低空出行商业模式的深度构建,全力推动产品从技术验证走向规模化商用。
更早前,2025年11月,沃飞长空完成数亿元C轮融资,投资方为杭州实业投资集团、沙特阿美旗下Prosperity7 Ventures、松禾资本等。两轮融资间隔不足三个月,累计融资数十亿元。

免责声明:本页所载内容来旨在分享更多信息,不代表九方智投观点,不构成投资建议。据此操作风险自担。投资有风险、入市需谨慎。
相关股票
相关板块
相关资讯
扫码下载
九方智投app
扫码关注
九方智投公众号
头条热搜
涨幅排行榜
暂无评论
赶快抢个沙发吧