博裕资本加价提私有化要约 金科服务复盘大涨逾17%
11月18日讯(编辑 冯轶)今日金科服务(09666.HK)在停牌一个月后复盘大涨超17%,引发市场不少关注。

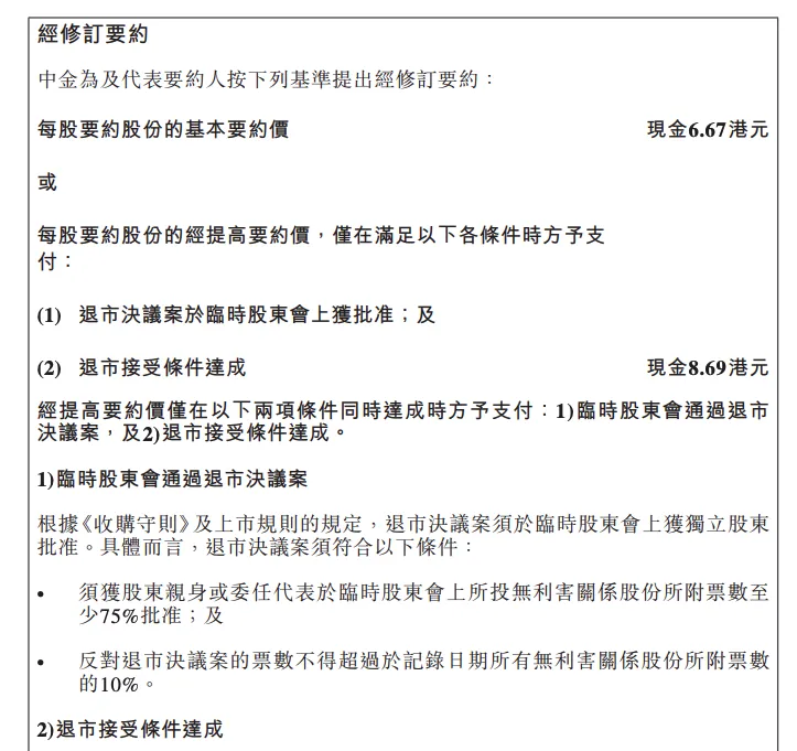
据金科服务及博裕资本旗下Broad Gongga Investment Pte. Ltd.联合发布的公告称,中金将代表要约人提出经修订要约,并建议撤销金科服务的上市地位及恢复买卖。

其中,最新的要约报价已从此前的6.67港元提高至8.69港元,较停牌前最后一日6.87港元的收市价溢价约26%。
值得一提的是,今年3月,博裕资本通过拍卖方式以总价6.67亿元从金科服务母公司金科股份手中受让约1.08亿股公司股份,进而成为其第一大股东,并触发要约收购。
因此,要约的基础报价也与一级市场上的收购价相近,但缺乏吸引力的报价并未获得少数股东的积极回应。截至本次公告前,仅获约7.38%的股份持有者接纳。
彼时,市场一度预期博裕资本控股后,金科服务独立性有望增强,逐渐摆脱地产母公司在财务和运营层面的影响。
但据中报显示,金科服务2025年上半年总收入23.35亿元,同比下降约3.1%;净利润约6500万元,同比扭亏。而相对疲弱的业绩仍持续压低公司在二级市场上的估值。
事实上,受房地产行业宏观环境影响,当下港股物管股整体估值处于多年低位。据国泰海通证券的研究,截至2025年9月4日,重点物企2025年的PE均值为10.52倍。这甚至低于目前恒指大盘约12倍的平均市盈率。
综合来看,博裕投资本次大幅提高要约报价显示了其强烈的收购意图,结合物管股当下整体低估的现状,可谓是一场“抄底”行动。
不过,公告也指出,根据港交所退市门槛,至少还要1.92亿股(约合32.30%已发行股份)接纳要约才能达成退市条件。这也意味着上述交易仍有着较大的不确定。
免责声明:本页所载内容来旨在分享更多信息,不代表九方智投观点,不构成投资建议。据此操作风险自担。投资有风险、入市需谨慎。
相关股票
相关板块
相关资讯
扫码下载
九方智投app
扫码关注
九方智投公众号
头条热搜
涨幅排行榜
暂无评论
赶快抢个沙发吧