【数据看盘】多只军工股获机构加仓 北向、游资联手抢筹翰宇药业
沪深股通今日合计成交1946.91亿,其中药明康德和宁德时代分居沪股通和深股通个股成交额首位。板块主力资金方面,军工板块主力资金净流入居首。ETF成交方面,UC券商ETF(512000)上周份额大增213亿份。期指持仓方面,IH合约空头减仓数量大于多头。龙虎榜方面,海辰药业获机构买入超9000万;利德曼获机构买入超8000万;亚太药业遭机构卖出1.25亿;江海股份遭机构卖出超7000万;建设工业获四家一线游资席位合计买入超2.5亿;东芯股份遭一家量化席位卖出1.55亿;福日电子获一家量化席位买入1.18亿。
一、沪深股通前十大成交
今日沪股通总成交金额为934.37亿,深股通总成交金额为1012.54亿。

从沪股通前十大成交个股来看,药明康德位居首位;工业富联和恒瑞医药分居二、三位。
从深股通前十大成交个股来看,宁德时代位居首位;中际旭创和比亚迪分居二、三位。
二、板块个股主力大单资金
从板块表现来看,军工、贵金属、人形机器人、商业航天等板块涨幅居前,保险、影视、光伏、零食等板块跌幅居前。

从主力板块资金监控数据来看,国防军工板块主力资金净流入居首。
板块资金流出方面,计算机板块主力资金净流出居首。

从个股主力资金监控数据来看,主力资金净流入前十的个股所属板块较为杂乱,建设工业净流入居首。
主力资金流出前十的个股所属板块较为杂乱,西藏天路净流出居首。
三、ETF成交

从成交额前十的ETF来看,香港证券ETF(513090)成交额位居首位,港股创新药ETF(513120)成交额位居次席。

从成交额环比增长前十的ETF来看,多只黄金ETF成交额大增,其中黄金股ETF(517520)成交额环比上个交易日增长211%位居次席。

从上周份额增长前十的ETF来看,UC券商ETF(512000)上周份额大增213亿份位居首位。

从上周份额减少前十的ETF来看,医药ETF(512010)上周份额减少43.69亿份位居首位;光伏ETF(515790)上周份额减少23.6亿份位居次席。
四、期指持仓

四大期指主力合约中,IH、IF、IC合约多空双方均减仓,IH合约空头减仓数量较多,IF、IC合约多头减仓数量较多;IM合约多头小幅减仓,空头小幅加仓。
五、龙虎榜
1、机构

今日龙虎榜机构活跃度较高,买入方面,多只军工股获机构买入,其中万里马获机构买入1.25亿,建设工业获机构买入1.4亿;创新药概念股海辰药业获机构买入超9000万;医疗器械概念股利德曼获机构买入超8000万。
卖出方面,游戏股巨人网络遭机构卖出2.68亿,获机构买入1.18亿,该股同时遭深股通席位净卖出1.76亿;创新药概念股亚太药业遭机构卖出1.25亿;江海股份遭机构卖出超7000万。
2、游资

一线游资活跃度一般,创新药概念股翰宇药业获三家一线游资席位合计买入超3亿,该股同时获深股通席位净买入2.33亿;军工机器人概念股建设工业获四家一线游资席位合计买入超2.5亿。

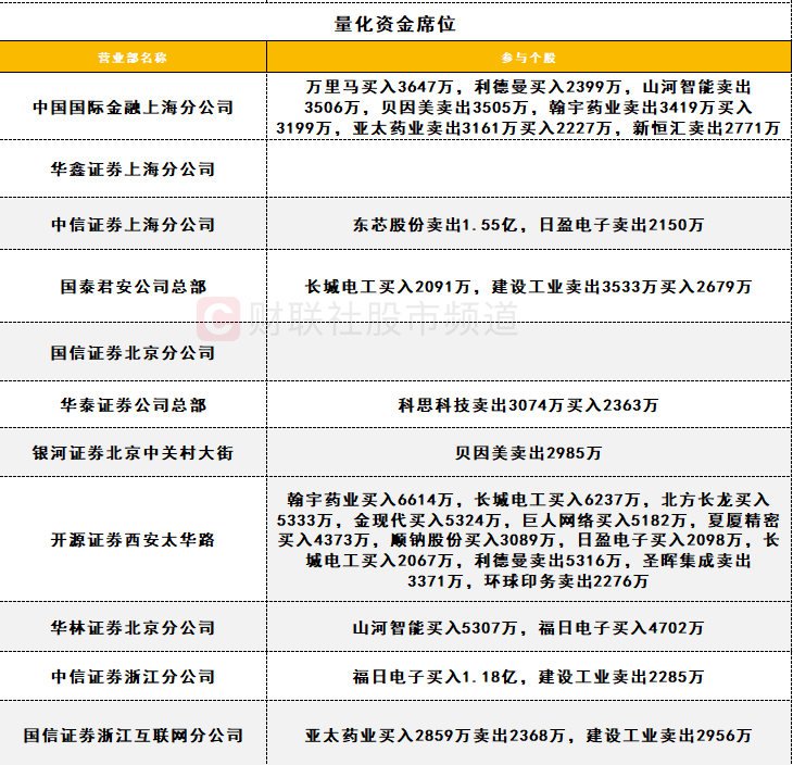
量化资金活跃度一般,东芯股份遭一家量化席位卖出1.55亿;福日电子获一家量化席位买入1.18亿。
免责声明:本页所载内容来旨在分享更多信息,不代表九方智投观点,不构成投资建议。据此操作风险自担。投资有风险、入市需谨慎。
相关股票
相关板块
相关资讯
扫码下载
九方智投app
扫码关注
九方智投公众号
头条热搜
涨幅排行榜
暂无评论
赶快抢个沙发吧