沐曦股份,12月5日申购
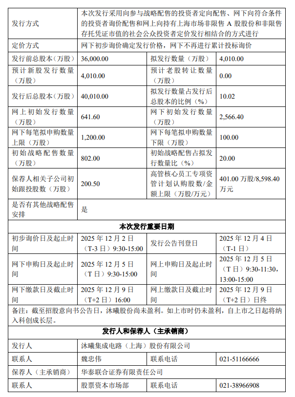
11月26日讯,沐曦股份发布首次公开发行股票并在科创板上市发行安排及初步询价公告,本次发行拟发行数量4010万股,初始战略配售数量802万股,网上申购代码787802,初步询价日2025年12月2日,申购日2025年12月5日。

据公司招股书,沐曦股份是国内高性能GPU产品的主要领军企业之一。公司致力于自主研发全栈高性能GPU芯片及计算平台,主营业务是研发、设计和销售应用于人工智能训练和推理、通用计算与图形渲染领域的全栈GPU产品,并围绕GPU芯片提供配套的软件栈与计算平台。
公司主要产品全面覆盖人工智能计算、通用计算和图形渲染三大领域,已先后推出了用于智算推理的曦思N系列GPU、用于训推一体和通用计算的曦云C系列GPU,以及正在研发用于图形渲染的曦彩G系列GPU。
沐曦股份本次募集资金用于投资“新型高性能通用GPU研发及产业化项目”、“新一代人工智能推理GPU研发及产业化项目”和“面向前沿领域及新兴应用场景的高性能GPU技术研发项目”。
招股书显示,沐曦股份尚未实现盈利。2022年至2024年,公司营业收入分别为42.64万元、5302.12万元、7.4亿元,实现归属于母公司所有者的净利润分别为-7.77亿元、-8.71亿元、-14.09亿元。今年一季度,公司实现营业收入和净利润分别为3.2亿元,-2.33亿元。

免责声明:本页所载内容来旨在分享更多信息,不代表九方智投观点,不构成投资建议。据此操作风险自担。投资有风险、入市需谨慎。
相关股票
相关板块
相关资讯
扫码下载
九方智投app
扫码关注
九方智投公众号
头条热搜
涨幅排行榜
暂无评论
赶快抢个沙发吧