聚能磁体启动IPO辅导 西部超导控股
《科创板日报》2月12日讯(记者 黄修眉) 西安聚能超导磁体科技股份有限公司(下称:“聚能磁体”)近日在陕西证监局进行辅导备案登记,拟向不特定合格投资者公开发行股票并上市,辅导机构为中信建投证券。

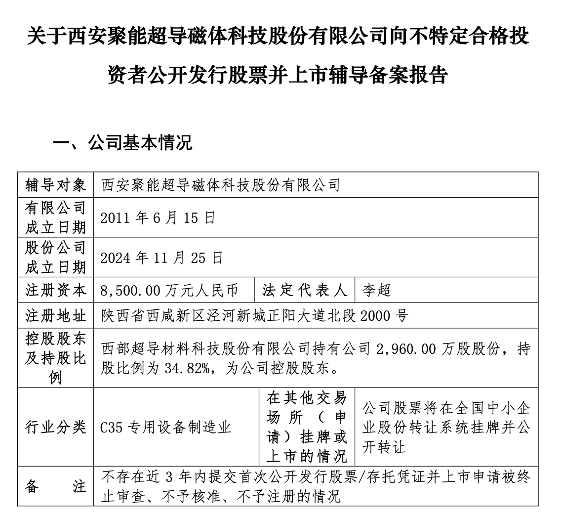
资料显示,聚能磁体成立于2011年6月15日,注册资本8500万元,法人代表李超;2024年11月25日完成股份制改造,2026年1月获批在新三板基础层挂牌。
其过往财务数据显示,2023年度至2024年度,合并报表口径下,聚能磁体分别实现营收1.44亿元、1.88亿元;实现净利润2528.50万元、3200.77万元。

聚能磁体是国内少数实现超导磁体商业化生产的企业之一,在粒子加速器领域提供了包括28GHz、45GHz国内首台套重离子加速器用ECR离子源磁体等核心产品,先后获得2024年国家级专精特新“小巨人”企业等荣誉。
其官网显示,聚能磁体是科创板公司西部超导的子公司,也是西北有色金属研究院旗下一家致力于超导磁体设计及生产制造的高新技术企业。截至目前,该公司产品已应用在工业、科研、医疗、加速器、半导体、轨道交通等领域。
该公司主要产品有200/300mm大尺寸单晶硅用MCZ超导磁体、太阳能大硅片用超导磁体、科研用制冷机直接冷却超导磁体(磁场0-18T)、超导储能磁体、磁悬浮列车用超导磁体、核磁共振(MRI)用超导磁体、重离子加速器用ECR离子源磁体等全系列加速器用超导磁体。
聚焦该公司的技术先进性,其官网显示,聚能磁体2015年获得美国密歇根州立大学放射性同位素束流装置(FRIB)用超导磁体8T超导磁体近百台订单,首次实现了高端超导磁体的出口。
其于2017年成功研制13T40mm高场无液氦直冷磁体,实现具备双均匀区(50mm,200mm)转换功能的制冷机直接冷却超导磁体的研制,彻底打破了国外对该类技术的垄断;2020年为欧洲核子研究中心CERN提供LHC升级用CCT磁体。
股权结构方面,科创板公司西部超导持有2960万股股份,持股比例为34.82%,为聚能磁体控股股东,最终实控人为陕西省财政厅。
该公司股东名单中,包括中芯聚源、新微资本、唐兴资本等国有资本,科创板上市公司晶升股份持股2.3529%,位列股东名单第十三名。

融资历程方面,工商信息显示,聚能磁体仅在2023年10月27日完成Pre-A轮融资,参投方包括汉虹机械、晶升股份等企业,中芯聚源、麟毅资本等投资机构。

值得一提的是,聚能磁体董事杜予晅现任西部超导总经理、非独立董事,其于2006年底获得中南大学材料加工工程专业工学博士,2007年初进入西部超导从事钛合金锻造研制和生产工作。
聚能磁体监事王凯旋现任西部超导副总经理、董事会秘书,其为西北工业大学硕士研究生校外导师,西安交通大学研究生院外聘专家,南昌航空大学双师型教师,中国有色金属学会稀有金属材料专业委员会委员。
王凯旋主要从事钛合金材料研究工作,研究方向集中在钛合金材料成分设计、制备工艺技术、组织结构等;作为项目负责人和骨干承担国家重点研发计划项目、军用关键材料攻关项目、军品配套科研项目等国家级项目10项,授权发明专利11项。
免责声明:本页所载内容来旨在分享更多信息,不代表九方智投观点,不构成投资建议。据此操作风险自担。投资有风险、入市需谨慎。
相关股票
相关板块
相关资讯
扫码下载
九方智投app
扫码关注
九方智投公众号
头条热搜
涨幅排行榜
暂无评论
赶快抢个沙发吧