摩尔线程即将打新!发行价114.28元/股
11月20日讯,摩尔线程IPO迎来新进展。
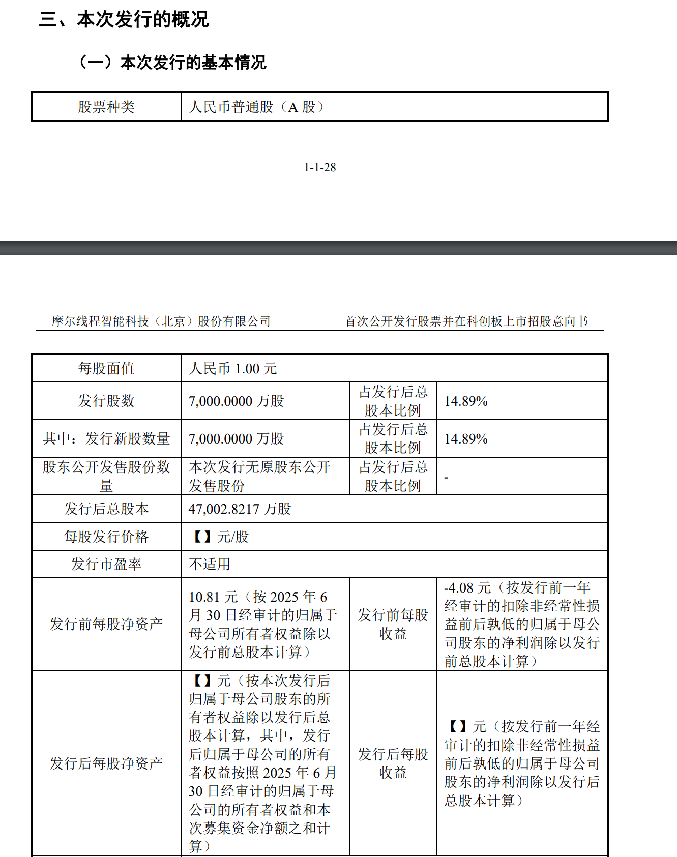
今日晚间,摩尔线程在上交所发布公告称,本次发行股份数量为7000万股,全部为公开发行新股。发行价格为114.28元/股,预计募集资金总额为80亿元,扣除发行费用后,预计募集资金净额为75.76亿元。
根据公告,该股将在2025年11月24日(T日)进行网上和网下申购。

根据此前招股说明书显示,摩尔线程本次发行后总股本4.7亿股,按本次发行价计算,该股上市时总市值将达537.15亿元。

据招股说明书,公司本次发行募集资金将用于摩尔线程新一代自主可控 AI 训推一体芯片研发项目、摩尔线程新一代自主可控图形芯片研发项目、摩尔线程新一代自主可控AI SoC 芯片研发项目及补充流动资金。
免责声明:本页所载内容来旨在分享更多信息,不代表九方智投观点,不构成投资建议。据此操作风险自担。投资有风险、入市需谨慎。
相关股票
相关板块
相关资讯
扫码下载
九方智投app
扫码关注
九方智投公众号
头条热搜
涨幅排行榜
暂无评论
赶快抢个沙发吧