加特兰启动IPO辅导 系毫米波雷达芯片供应商 大基金二期投了
《科创板日报》3月9日讯(记者 王楚凡) 近日,证监会官网显示,加特兰微电子科技(上海)股份有限公司(下称:“加特兰”)已向上海证监局提交首次公开发行股票并上市辅导备案,辅导券商为中金公司。

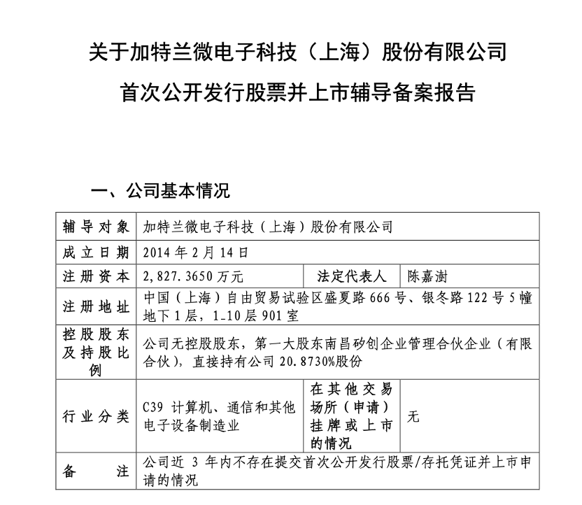
加特兰成立于2014年2月14日,注册资本为2827.3650万元。该公司核心业务集中在毫米波雷达SoC芯片与超宽带(UWB)SoC芯片两大方向,主要为汽车智能驾驶、工业感知、消费电子三大领域,是国内汽车毫米波雷达芯片领域的代表企业。
具体来看,该公司主要产品分为两大类:其一为毫米波雷达芯片,据其官网介绍,该公司的毫米波雷达芯片产品组合,涵盖77/79 GHz和60 GHz的射频前端、SoC和SoC AiP芯片。
其二为超宽带(UWB)SoC芯片,该产品主要应用于汽车与消费电子领域,可赋能汽车数字钥匙、舱内儿童存在检测(CPD)、踢脚感应、空鼠、智能寻物、无感交互等场景。
此前,加特兰于2025年推出了符合IEEE 802.15.4ab新标准的车规级UWB SoC芯片,命名为“Dubhe”(天枢)。该公司是全球范围内率先在CMOS工艺方向实现突破的毫米波雷达芯片企业之一,其量产了全球首个车规级CMOS 77GHz/79GHz毫米波雷达射频前端芯片,以及CMOS 77GHz/79GHz和60GHz毫米波雷达AiP SoC芯片,打破了海外巨头在该领域的长期垄断。
相关信息显示,截至2025年年中,加特兰已在全球范围内获得600余项专利,其中80%为发明专利。
据QYResearch调研显示,2025年全球汽车雷达毫米波芯片市场规模达78.45亿美元,预计到2032年将增长至197亿美元,2026年至2032年复合增长率达14.3%。
竞争格局方面,目前全球市场主要由德州仪器(TI)、英飞凌(Infineon)、恩智浦(NXP)等国际半导体巨头主导。业内数据显示,2025年中国车载雷达芯片市场规模预估突破4000万颗,国产化率从2024年的20%提升至33%。
从其融资进程来看,公开信息显示,加特兰自成立以来累计完成11轮融资,投资方包括国家集成电路产业投资基金二期、中金资本、广汽资本、浦东创投集团等。
值得一提的是,就在今年3月,该公司完成12亿元E轮融资。该轮融资由浦东创投集团领投,大湾区科创基金、睿势私募等跟投。此次融资后,该公司估值正式突破百亿元,跻身国内毫米波雷达芯片领域“独角兽”企业。

加特兰创始人为陈嘉澍,其于1984年出生在浙江宁波,现任加特兰董事长兼CEO。其毕业于复旦大学和香港城市大学,后获得加州大学伯克利分校电气工程博士学位,博士期间在伯克利无线通信研究中心从事CMOS射频与毫米波集成电路的前沿研究,曾带领团队研发出60GHz WiGig CMOS SoC芯片。
免责声明:本页所载内容来旨在分享更多信息,不代表九方智投观点,不构成投资建议。据此操作风险自担。投资有风险、入市需谨慎。
相关股票
相关板块
相关资讯
扫码下载
九方智投app
扫码关注
九方智投公众号
头条热搜
涨幅排行榜
暂无评论
赶快抢个沙发吧