50次风险提示、18次临时停牌公告也拦不住,又一只ETF被推上高溢价
2月28日讯(记者 闫军)QDII的高溢价风险真是提示不完,近期有一只QDII-ETF基金火了。
随着三星和海力士等个股大涨,韩国股市连创新高,境内唯一一只投资韩国的ETF成为投资者追逐标的,QDII额度限制等原因之下,中韩半导体ETF场内溢价居高不下。2月27日,该ETF场内溢价一度达30%,截至收盘尚有20%溢价。

这只ETF年内收益率达到65%,年内领跑境内ETF,在QDII-ETF上追高,可能存在两种情形,一是估值较高了,多数投资者是“后知后觉”,等板块涨上去了才关注到;二是“买贵了”, 当一只ETF被争相买入时,它的二级市场交易价格,可能已经超过了净值,即高溢价。
自去年年底以来,华泰柏瑞中韩半导体ETF已经累计发布50次风险提示和18次临时停牌公告,并逐步加大了限购的力度,在业内看来,如果高溢价问题不能得到遏制,后续升级监管、强制停牌都是可以预期的。
又见QDII高溢价,从停牌一小时升级到停牌半天
2月27日,华泰柏瑞中韩半导体ETF在场内停牌半天,这一举动立马引起了市场的关注,以往场内基金高溢价需要向市场警示风险,多是停牌一小时,停牌半天的并不多见,停牌时间延长一定程度上也是产品风险提示升级的重要信号。

华泰柏瑞中韩半导体ETF产品成立于2022年11月,是场内唯一投向韩国市场的ETF,具备一定的稀缺性,最新规模58.87亿元。受益于韩国股市大涨,今年两个月,该ETF涨幅超65%,领跑境内所有ETF。
溢价率的产生,本质上是市场供需失衡造成的。当某一赛道成为市场热点时,相关ETF会吸引大量资金涌入。投资者在二级市场争相买入迅速推高了ETF交易价格;而IOPV只由背后一篮子股票的价格变动决定,不受ETF二级市场供求关系影响。当两者出现差距,折溢价就产生了。
华泰柏瑞基金在2月27日盘后发布了高溢价的风险提示科普文章。公司介绍正常情况下,ETF的溢价会被“套利机制”熨平:当溢价出现时可以在一级市场以低价申购ETF份额,然后到二级市场高价卖出,赚取差价。这一行为会增加二级市场供给,快速抹平溢价。
但对于跨境 ETF 而言,外汇额度紧张,让套利机制难以迅速发挥作用。
当基金公司外汇额度紧张时,基金公司往往会暂停或下调ETF一级市场的申购额度,能够参与套利的机构投资者大幅减少,使得套利者无法入场。
此外,海外市场的交易时间往往与A股存在“时差”,成份股价格无法实时更新,IOPV也就失去了实时参考的价值。更关键的是,当海外市场休市时,相关跨境ETF通常会暂停一级市场申赎,仅保留二级市场交易。失去了一级市场的价值锚定,二级市场交易价格更容易脱离实际,在资金追捧下形成高溢价。
在市场需求、政策额度以及交易时间等多重因素的叠加作用下,跨境ETF成为了溢价的“高发区”。据统计,仅2月26日单日,就有超过20只QDII ETF公告提示了溢价风险。这些公告本质上都在提醒投资者:现在买,可能买贵了。
华泰柏瑞基金当前已经对旗下中韩半导体进行了全面的限购,自2月27日起,该ETF联接基金A、C、I份额均暂停申购。

不完全统计显示,自2025年10月起至今,华泰柏瑞中韩半导体ETF联接基金已经连续6次升级了限购,从1万元、3000元、1000元、100元、10元直至完全限购。

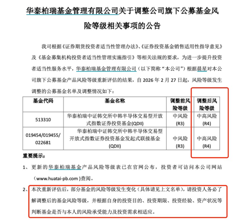
此外,在提示风险的举措上,华泰柏瑞基金同时公告称,根据晨星对公司产品等级重新评估的结果,自2月27日起,将中韩半导体ETF风险等级从R3提升至R4,投资人务必了解调整后的基金风险等级,并根据自身的投资目的、投资期限、投资经验、资产状况等判断基金是否与本人的风险承受能力及投资需求相适应。

提示高溢价风险并非“阻碍投资者赚钱”
不少投资者会将ETF高溢价视为“热门标的”的信号,实则高溢价可能藏着巨大风险。
一是价格终将回归价值,高溢价由情绪推动。一旦情绪降温或额度释放,溢价可能快速回落,这意味着投资者也在为市场情绪买单。
二是高溢价买入可能承担额外亏损。溢价归零时,即便净值未跌,二级市场投资者也将面临亏损。举例来看,溢价率 50% 的高位以15元买入某只 ETF,当溢价率回归至 0 时,即便 IOPV 保持不变,二级市场交易价格也会从 15 元回落至 10 元,投资者直接面临 33% 的亏损,这一亏损本质上是为高昂的市场情绪支付了额外成本,与跟踪的指数表现无关。
三是流动性风险。资金集体抛售可能导致价格快速下跌、变现困难,尤其是对于流动性较差的ETF而言。
四是联接基金亦难完全规避。QDII额度紧张时,联接基金可能被迫溢价买入,且申购资金存在到账时差。
国投白银LOF同样因为稀缺获得市场追捧,鉴于场内高溢价叠加商品期货的复杂性,引发了一场索赔纠纷。诚然,ETF不同于LOF,一级市场申购也要承担相应风险。
从小红书等社交平台来看,投资者科普任重道远,有投资者在社交平台表示,“溢价与场内无关,场内价格就是实际价格”“主要韩国股市涨,溢价就存在,任何ETF都一样”,这些观点对高溢价的认知依然存在欠缺。
对于基金公司而言,面对此类ETF高溢价风险,通过持续发布风险提示、停牌干预、联接基金持续限购、动态调节申购额度、内部风控升级、与交易所协同做好异常交易以及开展密集的投资者教育等一系列举措,可以向投资者传达风险警示。
“交易软件中可查看IOPV和溢价率。溢价率超过1%即需警惕,超过2%时追高风险明显增加。”华泰柏瑞基金提示投资者,买ETF之前要多关注溢价率。同时,溢价风险提示、临时停牌公告都是重要“信号”,及时关注有助于理性决策。
面对跨境高溢价ETF,多数公司都很无奈,受困于QDII额度,规模很难做大,反而因高溢价要面临较多的运营风险。这种情形在此前的美股ETF、沙特ETF上均有过上演。从此次中韩半导体ETF来看,50多份风险提示、18次临停依然不能遏制住投资者的热情。
对此,华泰柏瑞基金表示,接下来依然要密切关注溢价走势,必要时继续采取临时停牌等干预措施,在额度允许范围内积极协调,努力疏通套利机制,持续开展投资者教育,帮助更多投资者理解溢价风险以及保持与监管、交易所的密切沟通,共同维护市场秩序。
免责声明:本页所载内容来旨在分享更多信息,不代表九方智投观点,不构成投资建议。据此操作风险自担。投资有风险、入市需谨慎。
相关股票
相关板块
相关资讯
扫码下载
九方智投app
扫码关注
九方智投公众号
头条热搜
涨幅排行榜
暂无评论
赶快抢个沙发吧