行情中心 沪深京A股 上证指数 板块行情 股市异动 股圈 专题 涨跌情报站 盯盘 港股 研究所 直播 股票开户 智能选股
全球指数
数据中心 资金流向 龙虎榜 融资融券 沪深港通 比价数据 研报数据 公告掘金 新股申购 大宗交易 业绩速递 科技龙头指数

银保监会:“花呗”“借呗”将成为蚂蚁消金专属产品 合作贷款不能用这一名称

来源:财联社 2021-06-03 16:54
点赞
收藏

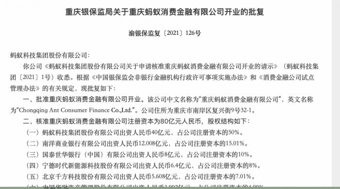
2021年6月3日,重庆银保监局网站发布消息称,重庆蚂蚁消费金融有限公司在法定筹建期内,符合条件获批开业 。

根据开业批复,该公司中文名称为“重庆蚂蚁消费金融有限公司”,英文名称为“Chongqing Ant Consumer Finance Co.,Ltd.”。公司住所为重庆市南岸区复兴街9号32-1。

银保监会非银部有关负责人向21世纪经济报道记者表示,蚂蚁消费金融公司开业后将承接蚂蚁集团旗下小贷公司中符合监管规定的消费信贷业务,有利于推动蚂蚁集团落实消费信贷业务整改要求、将相关业务全面纳入监管,是贯彻落实中央关于加强金融监管、防范金融风险重要决策部署的工作举措。

获批开业后,蚂蚁消费金融公司必须依法接受监管,严格遵守相关的监管规定。 蚂蚁消费金融公司开业后,将按照蚂蚁集团消费信贷业务整改方案,有序承接两家小贷公司中符合监管规定的消费信贷业务。

自蚂蚁消费金融公司开业起1年过渡期内,两家小贷公司实现平稳有序市场退出。过渡期内,蚂蚁集团也将按照监管要求妥善做好小贷公司存续资产支持证券(ABS)的处理工作,维护金融市场稳定。

银保监会非银部有关负责人向21世纪经济报道记者表示,按照整改方案,蚂蚁集团应在蚂蚁消费金融公司开业6个月内完成“花呗”“借呗”的品牌整改工作。整改完成后,“花呗”“借呗”将成为蚂蚁消费金融公司的专属消费信贷产品,其他金融机构借助蚂蚁集团提供的数据信息所发放的消费信贷,不再标挂“花呗”“借呗”名称。银保监会要求蚂蚁集团采取有效方式,保证金融消费者在申请消费信贷服务时能够充分了解信贷服务提供者的名称,避免引起品牌混同。

(来源:
财联社)

免责声明:本页所载内容来旨在分享更多信息,不代表九方智投观点,不构成投资建议。据此操作风险自担。投资有风险、入市需谨慎。

举报

写评论

声明:用户发表的所有言论等仅代表个人观点,与本网站立场无关,不对您构成任何投资建议。《九方智投用户互动发言管理规定》

发布
0条评论

暂无评论

赶快抢个沙发吧

相关股票

相关板块

  • 板块名称
  • 最新价
  • 涨跌幅

相关资讯

扫码下载

九方智投app

扫码关注

九方智投公众号

头条热搜

涨幅排行榜

  • 上证A股
  • 深证A股
  • 科创板
  • 排名
  • 股票名称
  • 最新价
  • 涨跌幅
  • 股圈