新型电力系统建设悄然提速,助力产业低碳转型,机构看好设备端
10月5日讯,据了解,新型电力系统建设已悄然提速。国家电网、南方电网、国家能源集团、国家电投集团等已经与多地政府及企业签订了协议,在光伏、风力、抽水蓄能等清洁能源方面展开合作。
国家电网将建立以新能源为主体的新型电力系,到2025年基本建成,2035年全面建成具有中国特色国际领先的能源互联网,电能占终端消费比重30%,跨省输入能够达到3亿千瓦。据统计,国家电网上半年与青海、江苏、重庆、福建、永安市、景泰县等多个省市政府签订了战略合作协议,企业端也已经与三峡能源、中国海油、中石化等签订了战略合作协议。
南方电网,将构建以新能源为主体的新型电力系统,2030年前基本建成新型电力系统。到2025年推动南方五省区新能源新增装机1亿千瓦,到2030年南方五省区新能源装机2.5亿千瓦,成为第一大电源,非化石能源装机占比提升至65%,发电量占比提升至61%。据了解,南方电网围绕新型电力系统发布了系列白皮书和纲领性文件,在央地合作方面主要有能源大数据中心和抽水蓄能,并与中国电信、东方电气、中广核、贵州贵安新区、惠州惠东县政府等签订战略合作协议,在分布式光伏、储能、5G+数字电网、风电等方面展开合作。
此外,国家电投集团、国家能源集团、中国华能集团等能源巨头均发布了新型电力系统相关规划,并且与多个地区政府、企业签订了战略合作协议。
新型电力系统助力产业低碳转型,机构看好设备端企业
电力是经济发展的先行产业,各个国家低碳发展的进程规划中,电力行业都必须先于整个经济体实现低碳甚至脱碳发展。根据全球能源互联网的测算,以2060年实现碳中和为目标,我国未来40年的碳排放减排任务高达87亿吨。
新型电力系统将为电力系统各环节带来深刻变化。与传统电力系统的区别,将会体现在电源结构、负荷特性、电网形态、技术基础、运行特性、安全可控、灵活高效等多个方面。
在日前举行的2021中国电力规划发展论坛(第八届)上,与会嘉宾一致认为,实现碳达峰、碳中和,能源是主战场,电力是主力军、要构建以新能源为主的新型电力系统,助力实现碳达峰、碳中和目标。
国网董事长辛保安曾表示,未来五年将投资3500亿美元,以加速电网升级转型,构建新型电力系统。
机构称,结合近期电力系统产业建设痛点、难点,认为整体建设压力仍不断提升,电网投资计划在其指引性的基础上,仍存在伴随电能替代加速、大规模可再生能源加速接入等原因,投资超预期释放的可能。从产业发展逻辑来看,电源及电网侧建设潜力仍将不断释放。
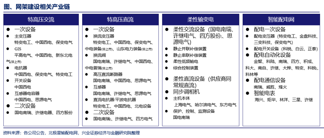
据了解,新型电力系统的改造路径:大致可分为网架建设、灵活性建设、数字化转型、调度能力升级、电能替代及节能改造、市场机制建设六大方面。每个方面又可分为系统级、设备级、元件级等若干层次。

网架建设相关产业链:主要包括特高压、配电网相关一次设备、二次设备制造商,以及工程规划、设计、实施、系统集成企业。
价值量分布:输电网方面,以电力电子装置为基础的设备技术壁垒较高,价值量较高,如换流阀,柔性输电设备。配电网方面以自动化终端、通信设备、智能电表价值量较高。

兴业证券称,看好电气一二次设备、电网智能化设备。输变电成套设备厂商,尤其是涉足特高压输变电、柔性输电的设备制造商弹性较高;二次和电气自动化设备毛利高,技术壁垒深,投资价值较大;智能物联表等数字化、智能化感知终端设备单位价值量高,具备广阔的渗透率提升空间。

免责声明:本页所载内容来旨在分享更多信息,不代表九方智投观点,不构成投资建议。据此操作风险自担。投资有风险、入市需谨慎。
相关股票
相关板块
相关资讯
扫码下载
九方智投app
扫码关注
九方智投公众号
头条热搜
涨幅排行榜
暂无评论
赶快抢个沙发吧