行情中心 沪深京A股 上证指数 板块行情 股市异动 股圈 专题 涨跌情报站 盯盘 港股 研究所 直播 股票开户 智能选股
全球指数
数据中心 资金流向 龙虎榜 融资融券 沪深港通 比价数据 研报数据 公告掘金 新股申购 大宗交易 业绩速递

财联社辟谣平台

话题简介:提供线索、寻求辟谣,请添加财联社客服微信:cls2024666

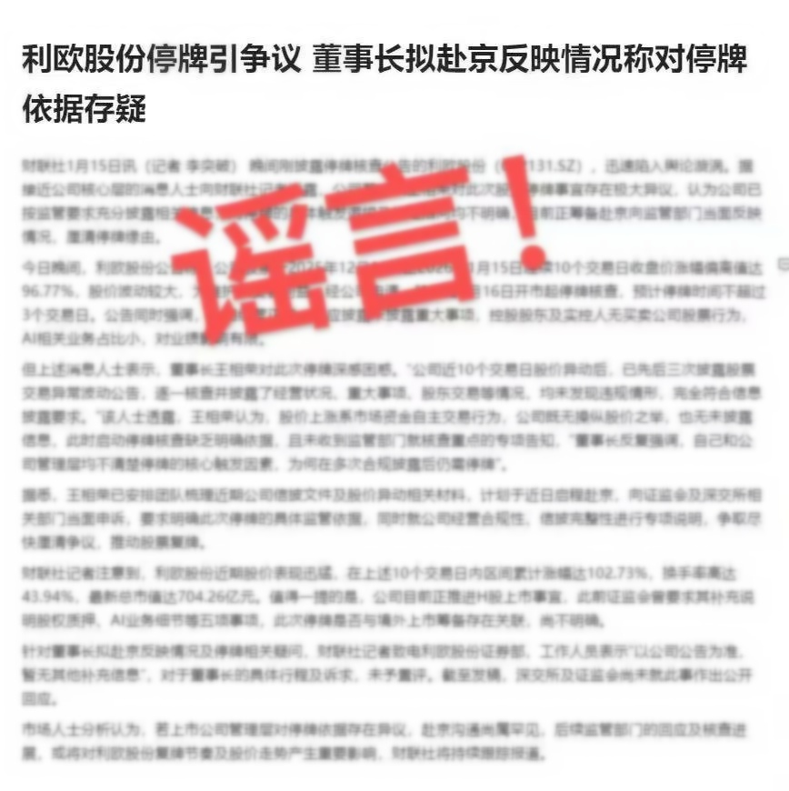
声明:财联社从未发布所谓“利欧股份董事长拟赴京反映情况”相关报道

【声明:财联社从未发布所谓“利欧股份董事长拟赴京反映情况”相关报道】15日晚间,财联社接到多起举报和反映,称有不法分子冒用“财联社”名义炮制一篇所谓“利欧股份董事长拟赴京反映情况”的文章,并在互联网上传播,该文章署名为“李突破”。对此,财联社郑重声明:我社从未发布这一不实消息,更没有名为“李突破”的记者,上述谣言已严重侵犯我社声誉,并且违反国家法律法规,我社将采取法律手段追究其责任,请大家不信谣不传谣。在此提醒投资者,财联社电报在朋友圈转发都会附有唯一的二维码,可以通过扫码查看原文。

【声明:财联社从未发布所谓“利欧股份董事长拟赴京反映情况”相关报道】15日晚间,财联社接到多起举报和反映,称有不法分子冒用“财联社”名义炮制一篇所谓“利欧股份董事长拟赴京反映情况”的文章,并在互联网上传播,该文章署名为“李突破”。对此,财联社郑重声明:我社从未发布这一不实消息,更没有名为“李突破”的记者,上述谣言已严重侵犯我社声誉,并且违反国家法律法规,我社将采取法律手段追究其责任,请大家不信谣不传谣。在此提醒投资者,财联社电报在朋友圈转发都会附有唯一的二维码,可以通过扫码查看原文。

01-15 23:07

网传四川德阳对空置房屋物业费减免30% 官方辟谣

【网传四川德阳对空置房屋物业费减免30% 官方辟谣】财联社1月4日电,一则关于“德阳对空置房屋物业费减免30%”的消息近日在网络和部分业主群中流传。消息称,“根据《德阳市发展和改革委员会德阳市住房和城乡建设局关于进一步规范物业服务收费管理的通知》(德市发改发〔2018〕240号)规定,空置住房物业服务费可按标准的70%交纳”,引发网友关注和讨论。1月4日,记者致电德阳市发展和改革委员会相关负责人,该负责人称:经核查,两部门从未联合印发过网传的“德市发改发〔2018〕240号”文件,该文件及所述条

【网传四川德阳对空置房屋物业费减免30% 官方辟谣】财联社1月4日电,一则关于“德阳对空置房屋物业费减免30%”的消息近日在网络和部分业主群中流传。消息称,“根据《德阳市发展和改革委员会德阳市住房和城乡建设局关于进一步规范物业服务收费管理的通知》(德市发改发〔2018〕240号)规定,空置住房物业服务费可按标准的70%交纳”,引发网友关注和讨论。1月4日,记者致电德阳市发展和改革委员会相关负责人,该负责人称:经核查,两部门从未联合印发过网传的“德市发改发〔2018〕240号”文件,该文件及所述条

01-04 20:55

先导智能严正声明:从未发生过“光伏设备工程师在印度遭遇恶性人身伤害”事件,已报警

①无锡先导智能装备股份有限公司发布声明,称网传“光伏设备工程师在印度遭遇恶性人身伤害”为虚假信息,并表示公司从未发生此类事件; ②公司已向公安机关报案,并完成证据固定,警方已受理调查。

①无锡先导智能装备股份有限公司发布声明,称网传“光伏设备工程师在印度遭遇恶性人身伤害”为虚假信息,并表示公司从未发生此类事件; ②公司已向公安机关报案,并完成证据固定,警方已受理调查。

2025-12-06

四川要放“冰雪假”了?省教育厅:假消息

【四川要放“冰雪假”了?省教育厅:假消息】财联社12月4日电,网上近日出现传言称四川将迎来“冰雪假”。四川省教育厅相关负责人对于“冰雪假”的传闻予以明确否认,“四川没有冰雪假,网传信息为假,请家长关注官方信息。”

【四川要放“冰雪假”了?省教育厅:假消息】财联社12月4日电,网上近日出现传言称四川将迎来“冰雪假”。四川省教育厅相关负责人对于“冰雪假”的传闻予以明确否认,“四川没有冰雪假,网传信息为假,请家长关注官方信息。”

2025-12-04

粤港澳大湾区政策红利发放?财政部:未发布过相关政策文件

【粤港澳大湾区政策红利发放?财政部:未发布过相关政策文件】财政部金融司发布声明:近期,有不法分子伪造财政部公文,在社交媒体上传播“粤港澳大湾区政策红利发放”有关虚假信息,诱导网民下载“粤港澳大湾区APP”、“共建大湾区APP”进行投资。现声明如下:财政部未发布过“推行‘离岸钱包’及‘香港汇丰银行’用于粤港澳大湾区政策红利发放”、“支持粤港澳大湾区发展加强区域金融合作释放财政补贴”、“推行粤港澳大湾区金融债券”等相关政策文件。财政部通过官方网站发布政策信息,可随时进行查阅。

【粤港澳大湾区政策红利发放?财政部:未发布过相关政策文件】财政部金融司发布声明:近期,有不法分子伪造财政部公文,在社交媒体上传播“粤港澳大湾区政策红利发放”有关虚假信息,诱导网民下载“粤港澳大湾区APP”、“共建大湾区APP”进行投资。现声明如下:财政部未发布过“推行‘离岸钱包’及‘香港汇丰银行’用于粤港澳大湾区政策红利发放”、“支持粤港澳大湾区发展加强区域金融合作释放财政补贴”、“推行粤港澳大湾区金融债券”等相关政策文件。财政部通过官方网站发布政策信息,可随时进行查阅。

2025-11-18

胖东来:从未授权过任何平台及账号进行网络直播带货

【胖东来:从未授权过任何平台及账号进行网络直播带货】财联社11月16日电,胖东来今日在社交平台发文称,近期,网络平台上仍存在大量擅自使用“胖东来”“东来”“DL”等与胖东来注册商标、商号相同或近似的标识进行虚假宣传、擅自在其直播画面中使用于东来的视频切片进行带货宣传以此谋取不当利益的行为。胖东来从未授权过任何平台、任何账号进行网络直播带货。截至目前,胖东来已累计发现侵权直播间120个、侵权视频超过1.5万条,其中约11900条视频已完成下架处理,相关侵权账号也已全部取证完毕。当前,胖东来正协同各

【胖东来:从未授权过任何平台及账号进行网络直播带货】财联社11月16日电,胖东来今日在社交平台发文称,近期,网络平台上仍存在大量擅自使用“胖东来”“东来”“DL”等与胖东来注册商标、商号相同或近似的标识进行虚假宣传、擅自在其直播画面中使用于东来的视频切片进行带货宣传以此谋取不当利益的行为。胖东来从未授权过任何平台、任何账号进行网络直播带货。截至目前,胖东来已累计发现侵权直播间120个、侵权视频超过1.5万条,其中约11900条视频已完成下架处理,相关侵权账号也已全部取证完毕。当前,胖东来正协同各

2025-11-16

中国光伏行业协会:妄图通过造谣抹黑、恶意做空光伏行业牟取利益的恶劣行为 将与之斗争到底

①9月16日,习近平总书记在《求是》杂志发表文章,强调推进全国统一大市场建设,发挥行业协会自律作用,引导企业提升产品品质,推动落后产能有序退出; ②在相关部委指导下,协会推进行业自律和“反内卷”工作,从供需两端发力,市场化、法制化推动。

①9月16日,习近平总书记在《求是》杂志发表文章,强调推进全国统一大市场建设,发挥行业协会自律作用,引导企业提升产品品质,推动落后产能有序退出; ②在相关部委指导下,协会推进行业自律和“反内卷”工作,从供需两端发力,市场化、法制化推动。

2025-11-12

中国投资协会:从未同意组织召开“首届个贷不良资产规范处置高级研修班”培训活动

【中国投资协会:从未同意组织召开“首届个贷不良资产规范处置高级研修班”培训活动】财联社10月14日电,中国投资协会10月14日通过微信公众号发布声明称,协会近日发现有机构假冒中国投资协会不良资产投资处置中心名义发布举办“首届个贷不良资产规范处置高级研修班”的会议通知。中国投资协会从未同意组织召开以上活动,通知中联系人非协会工作人员。请高度警惕,如因假冒行为而遭受的损失,及时报警或者通过司法途径处理。警告假冒协会名义开展活动的个人和机构,立即停止其行为,协会保留追究其法律责任的权利。

【中国投资协会:从未同意组织召开“首届个贷不良资产规范处置高级研修班”培训活动】财联社10月14日电,中国投资协会10月14日通过微信公众号发布声明称,协会近日发现有机构假冒中国投资协会不良资产投资处置中心名义发布举办“首届个贷不良资产规范处置高级研修班”的会议通知。中国投资协会从未同意组织召开以上活动,通知中联系人非协会工作人员。请高度警惕,如因假冒行为而遭受的损失,及时报警或者通过司法途径处理。警告假冒协会名义开展活动的个人和机构,立即停止其行为,协会保留追究其法律责任的权利。

2025-10-14

宏胜集团法定代表人祝丽丹回应“被带走调查”传闻:谣言

【宏胜集团法定代表人祝丽丹回应“被带走调查”传闻:谣言】财联社10月11日电,有消息称,宏胜饮料集团有限公司法定代表人祝丽丹已经被带走调查。记者拨通祝丽丹电话,对于“被带走”传闻,祝丽丹回应称:“就不要轻信谣言了吧。”

【宏胜集团法定代表人祝丽丹回应“被带走调查”传闻:谣言】财联社10月11日电,有消息称,宏胜饮料集团有限公司法定代表人祝丽丹已经被带走调查。记者拨通祝丽丹电话,对于“被带走”传闻,祝丽丹回应称:“就不要轻信谣言了吧。”

2025-10-11

天津“绿牌车”要限号了?官方辟谣

【天津“绿牌车”要限号了?官方辟谣】财联社9月27日电,据“天津辟谣”微信公众号,近日网传“天津市新能源小客车限行政策调整”相关内容,称“天津市对插电式绿牌新能源车辆实施限行”。经向天津市公安交管部门核实,相关内容均为不实信息,按照2025年3月21日天津市公安局发布的《关于继续实施机动车限行交通管理措施的通告》,新能源小客车(以车辆登记信息为准)不受机动车尾号及外埠、区域号牌小客车高峰限行措施限制。

【天津“绿牌车”要限号了?官方辟谣】财联社9月27日电,据“天津辟谣”微信公众号,近日网传“天津市新能源小客车限行政策调整”相关内容,称“天津市对插电式绿牌新能源车辆实施限行”。经向天津市公安交管部门核实,相关内容均为不实信息,按照2025年3月21日天津市公安局发布的《关于继续实施机动车限行交通管理措施的通告》,新能源小客车(以车辆登记信息为准)不受机动车尾号及外埠、区域号牌小客车高峰限行措施限制。

2025-09-27

海辰储能澄清与印度信实公司技术合作传闻

【海辰储能澄清与印度信实公司技术合作传闻】财联社9月26日电,海辰储能9月25日发布声明称,近期部分网络平台传播的关于公司与印度信实公司进行技术合作的相关报道,其信息源头为境外某网站,该报道内容存在严重失实。公司特此澄清,该报道纯属不实谣言。此外,公司亦注意到,近期网络上有个别自媒体针对公司高管进行恶意揣测和人身攻击,散布未经证实的谣言,意图抹黑公司高管的个人形象与声誉。公司对此予以强烈谴责,并保留依法追究相关侵权主体法律责任的权利。

【海辰储能澄清与印度信实公司技术合作传闻】财联社9月26日电,海辰储能9月25日发布声明称,近期部分网络平台传播的关于公司与印度信实公司进行技术合作的相关报道,其信息源头为境外某网站,该报道内容存在严重失实。公司特此澄清,该报道纯属不实谣言。此外,公司亦注意到,近期网络上有个别自媒体针对公司高管进行恶意揣测和人身攻击,散布未经证实的谣言,意图抹黑公司高管的个人形象与声誉。公司对此予以强烈谴责,并保留依法追究相关侵权主体法律责任的权利。

2025-09-26

深圳核心区放开限购?官方辟谣

【深圳核心区放开限购?官方辟谣】财联社9月19日电,据深圳网络辟谣官方平台“深圳网络辟谣”消息:今日,有关“深圳核心区放开限购”内容的微信聊天截图在网上流传,称“各项目如果有客户是因为购房资格限制不能买房的,可以申请特殊渠道解决”,引发关注。经核实,我市今年9月5日出台了房地产调控政策,并不存在网传的“深圳核心区放开限购”的情况。请广大市民切勿轻信非官方渠道的虚假消息。

【深圳核心区放开限购?官方辟谣】财联社9月19日电,据深圳网络辟谣官方平台“深圳网络辟谣”消息:今日,有关“深圳核心区放开限购”内容的微信聊天截图在网上流传,称“各项目如果有客户是因为购房资格限制不能买房的,可以申请特殊渠道解决”,引发关注。经核实,我市今年9月5日出台了房地产调控政策,并不存在网传的“深圳核心区放开限购”的情况。请广大市民切勿轻信非官方渠道的虚假消息。

2025-09-19

王化辟谣小米和富国银行及“茅XX”开展合作

①网传“雷军通过富国银行茅XX向海外转出50亿美金”。 ②小米集团公关部总经理王化发文辟谣称,经核实,小米集团在全球范围内没有和富国银行以及“茅XX”开展过任何合作,也未有任何形式上的接触。

①网传“雷军通过富国银行茅XX向海外转出50亿美金”。 ②小米集团公关部总经理王化发文辟谣称,经核实,小米集团在全球范围内没有和富国银行以及“茅XX”开展过任何合作,也未有任何形式上的接触。

2025-08-08

淘宝闪购辟谣“内部专家访谈”:纯属杜撰,从未设定所谓“冲单目标”

【淘宝闪购辟谣“内部专家访谈”:纯属杜撰,从未设定所谓“冲单目标”】《科创板日报》23日讯,针对近日市场流传的“淘宝闪购专家访谈”,淘宝闪购方向相关人士向《科创板日报》记者表示,纯属杜撰,其所谓运营策略、业务目标及相关数据均为虚假信息。已向相关社媒平台正式发函并要求删除虚假信息,同时正在依法取证,保留追究杜撰并传播虚假信息者相关法律责任的权利。“从未设定所谓“冲单目标”,一切经营节奏均遵循正常商业规律,在尊重用户需求、服务商家发展的基础上稳步推进。”(记者 徐赐豪)

【淘宝闪购辟谣“内部专家访谈”:纯属杜撰,从未设定所谓“冲单目标”】《科创板日报》23日讯,针对近日市场流传的“淘宝闪购专家访谈”,淘宝闪购方向相关人士向《科创板日报》记者表示,纯属杜撰,其所谓运营策略、业务目标及相关数据均为虚假信息。已向相关社媒平台正式发函并要求删除虚假信息,同时正在依法取证,保留追究杜撰并传播虚假信息者相关法律责任的权利。“从未设定所谓“冲单目标”,一切经营节奏均遵循正常商业规律,在尊重用户需求、服务商家发展的基础上稳步推进。”(记者 徐赐豪)

2025-07-23

杭州辟谣社保基数下限上调至5166元

【杭州辟谣社保基数下限上调至5166元】财联社7月17日电,据“杭州人社”微信公众号消息,“2025年杭州社保基数下限上调至5166元?”“2025社保缴费基数调整通知”,近日,以上信息在部分自媒体平台传播。经核查,此为不实信息。杭州市人力社保局相关处室负责人表示,尚未接到上级关于调整今年社保缴费基数的通知,也没有开展缴费基数调整工作,相关信息以官方发布为准,切勿信谣传谣。

【杭州辟谣社保基数下限上调至5166元】财联社7月17日电,据“杭州人社”微信公众号消息,“2025年杭州社保基数下限上调至5166元?”“2025社保缴费基数调整通知”,近日,以上信息在部分自媒体平台传播。经核查,此为不实信息。杭州市人力社保局相关处室负责人表示,尚未接到上级关于调整今年社保缴费基数的通知,也没有开展缴费基数调整工作,相关信息以官方发布为准,切勿信谣传谣。

2025-07-17

医保个人账户将全部取消?官方辟谣

【医保个人账户将全部取消?官方辟谣】财联社7月10日电,近日,一篇题为《7月起医保新调整,“个人账户”将全部取消,卡内余额转哪里去?》的自媒体文章引起较多关注。文中宣称“从医保局内部人士处获悉,全国医保个人账户改革已进入关键阶段。2024年12月,国家医保局联合财政部发布《关于深化医疗保障制度改革的实施意见》,明确提出自2025年7月1日起,全国范围内分步推进医保个人账户改革,最终目标是取消现行个人账户模式”。随后,不少自媒体也发布了类似内容。对此,中国互联网联合辟谣平台向有关部门查证得知,相关

【医保个人账户将全部取消?官方辟谣】财联社7月10日电,近日,一篇题为《7月起医保新调整,“个人账户”将全部取消,卡内余额转哪里去?》的自媒体文章引起较多关注。文中宣称“从医保局内部人士处获悉,全国医保个人账户改革已进入关键阶段。2024年12月,国家医保局联合财政部发布《关于深化医疗保障制度改革的实施意见》,明确提出自2025年7月1日起,全国范围内分步推进医保个人账户改革,最终目标是取消现行个人账户模式”。随后,不少自媒体也发布了类似内容。对此,中国互联网联合辟谣平台向有关部门查证得知,相关

2025-07-10

网传上海“国补”停发消息不实

【网传上海“国补”停发消息不实】财联社6月19日电,据上观新闻报道,近期网传“上海国补618后结束”,走访上海苏宁易购等线下门店发现,“国补”“市补”均正常发放,云闪付每日7:00-23:00可领券,消费者可通过云闪付领券或直接享受补贴。线上平台如京东,定位上海后,下单仍能享受补贴,系统会自动折算“市补”,部分适老化产品市补达30%。网络上出现“最高补贴40%”的帖子也不属实,实际上大部分产品的补贴都在15%和20%。目前上海补贴活动未现暂停迹象,市民可通过正规渠道放心选购符合条件的产品。

【网传上海“国补”停发消息不实】财联社6月19日电,据上观新闻报道,近期网传“上海国补618后结束”,走访上海苏宁易购等线下门店发现,“国补”“市补”均正常发放,云闪付每日7:00-23:00可领券,消费者可通过云闪付领券或直接享受补贴。线上平台如京东,定位上海后,下单仍能享受补贴,系统会自动折算“市补”,部分适老化产品市补达30%。网络上出现“最高补贴40%”的帖子也不属实,实际上大部分产品的补贴都在15%和20%。目前上海补贴活动未现暂停迹象,市民可通过正规渠道放心选购符合条件的产品。

2025-06-19

中国电科打假

①中国电科发布声明,澄清中电科(上海)实业有限公司及其3家子公司并非其成员单位。 ②这些公司与中国电科无隶属、股权或业务关系,其行为与中国电科无关。 ③提醒公众警惕,注意风险防范,避免上当受骗或财产损失。

①中国电科发布声明,澄清中电科(上海)实业有限公司及其3家子公司并非其成员单位。 ②这些公司与中国电科无隶属、股权或业务关系,其行为与中国电科无关。 ③提醒公众警惕,注意风险防范,避免上当受骗或财产损失。

2025-06-17

国家能源集团设“拓展中心”投资?假的

【国家能源集团设“拓展中心”投资?假的】财联社6月3日电,据国家能源集团消息,近期有不法分子假冒国家能源集团在全国多地设立所谓“拓展中心”,涉嫌从事违法活动,并通过抖音、微信视频号等网络平台进行虚假宣传。今日,国家能源集团发表严正声明。声明称,国家能源集团从未在全国任何地区设立任何“拓展中心”或“拓展服务中心”等机构,从未向社会公众开展任何形式的“投资理财”或“股权认购”等活动,从未开发或授权他人开发任何投资理财类手机APP;不法分子使用国家能源集团名号和商标的行为未经任何授权,其成立的“拓展中

【国家能源集团设“拓展中心”投资?假的】财联社6月3日电,据国家能源集团消息,近期有不法分子假冒国家能源集团在全国多地设立所谓“拓展中心”,涉嫌从事违法活动,并通过抖音、微信视频号等网络平台进行虚假宣传。今日,国家能源集团发表严正声明。声明称,国家能源集团从未在全国任何地区设立任何“拓展中心”或“拓展服务中心”等机构,从未向社会公众开展任何形式的“投资理财”或“股权认购”等活动,从未开发或授权他人开发任何投资理财类手机APP;不法分子使用国家能源集团名号和商标的行为未经任何授权,其成立的“拓展中

2025-06-03

南京开放“以债换房”政策,可直接置换月供?系谣言

【南京开放“以债换房”政策,可直接置换月供?系谣言】财联社6月1日电,据南京网络辟谣:近日,有“南京二手房零首付李经理”“合肥瑶珺房地产代理有限公司”“中墅地产唐广君”“清、静”“杨哥”“南京免首付房产管家”等账号发帖称,南京开放“以债换房”政策,网债不用还,可直接置换房子月供,没有首付之说。经我市房产部门和人行江苏省分行核实,南京市未出台过“以债换房”相关政策,网传信息为谣言。

【南京开放“以债换房”政策,可直接置换月供?系谣言】财联社6月1日电,据南京网络辟谣:近日,有“南京二手房零首付李经理”“合肥瑶珺房地产代理有限公司”“中墅地产唐广君”“清、静”“杨哥”“南京免首付房产管家”等账号发帖称,南京开放“以债换房”政策,网债不用还,可直接置换房子月供,没有首付之说。经我市房产部门和人行江苏省分行核实,南京市未出台过“以债换房”相关政策,网传信息为谣言。

2025-06-01

不法分子冒用中信集团子公司名义设立公司,中信集团发布严正声明

①中信集团发布声明,揭露不法分子冒用其子公司名义设立公司,涉及伪造公章、签字等虚假文件。 ②声明强调假冒企业与中信集团无任何隶属或股权关系,提醒公众提高警惕,注意投资风险。 ③中信集团提供多种核实方式,包括官网查询、媒体中心公告及举报渠道,以维护公众及投资者权益。

①中信集团发布声明,揭露不法分子冒用其子公司名义设立公司,涉及伪造公章、签字等虚假文件。 ②声明强调假冒企业与中信集团无任何隶属或股权关系,提醒公众提高警惕,注意投资风险。 ③中信集团提供多种核实方式,包括官网查询、媒体中心公告及举报渠道,以维护公众及投资者权益。

2025-05-27

小米:一起网络黑公关案告破 犯罪团伙操纵近万账号诋毁小米

①小米法务部5月19日宣布,一起针对小米的网络黑公关案件已告破,公安机关已对多名嫌疑人采取刑事强制措施; ②自2024年12月起,该犯罪团伙利用自动化软件捏造小米虚假信息,操纵近万个社交媒体账号恶意造谣、散播不实言论。

①小米法务部5月19日宣布,一起针对小米的网络黑公关案件已告破,公安机关已对多名嫌疑人采取刑事强制措施; ②自2024年12月起,该犯罪团伙利用自动化软件捏造小米虚假信息,操纵近万个社交媒体账号恶意造谣、散播不实言论。

2025-05-19

中国乒协坚决抵制恶意造谣 刘国梁将于5月21日前往多哈参加国际乒联会议

【中国乒协坚决抵制恶意造谣 刘国梁将于5月21日前往多哈参加国际乒联会议】财联社5月14日电,据乒乓世界杂志官方微博消息,关于国际乒联第一副主席、WTT世界乒联主席、中国乒协原主席刘国梁的不实内容今日突然在互联网传播,引发大量关注。对此,带队在前方备战的中国乒协秘书长何潇表示:“目前中国乒乓球队正在卡塔尔多哈进行适应性训练,全力准备即将开幕的世乒赛。我们在前方也注意到这则海外互联网不实信息倒灌所引发的舆情。在世乒赛即将开赛之际以及国际乒联换届竞选前夕,我们将全面隔绝此类恶意造谣抹黑中国乒乓球形象

【中国乒协坚决抵制恶意造谣 刘国梁将于5月21日前往多哈参加国际乒联会议】财联社5月14日电,据乒乓世界杂志官方微博消息,关于国际乒联第一副主席、WTT世界乒联主席、中国乒协原主席刘国梁的不实内容今日突然在互联网传播,引发大量关注。对此,带队在前方备战的中国乒协秘书长何潇表示:“目前中国乒乓球队正在卡塔尔多哈进行适应性训练,全力准备即将开幕的世乒赛。我们在前方也注意到这则海外互联网不实信息倒灌所引发的舆情。在世乒赛即将开赛之际以及国际乒联换届竞选前夕,我们将全面隔绝此类恶意造谣抹黑中国乒乓球形象

2025-05-14

汇源果汁回应唱衰言论:公司经营情况持续改善 “走向末路”等传闻不实

【汇源果汁回应唱衰言论:公司经营情况持续改善 “走向末路”等传闻不实】财联社5月11日电,北京汇源食品饮料有限公司发布声明:网络上关于汇源果汁“走向末路、又被资本耍了、悲剧”等多篇唱衰汇源果汁言论,均为不实信息,是恶意夸大事实、抹黑汇源果汁、诋毁民营企业及民族品牌的阴险行为。事实上,自2022年重整成功以来,汇源果汁经营情况一切正常,并持续改善。

【汇源果汁回应唱衰言论:公司经营情况持续改善 “走向末路”等传闻不实】财联社5月11日电,北京汇源食品饮料有限公司发布声明:网络上关于汇源果汁“走向末路、又被资本耍了、悲剧”等多篇唱衰汇源果汁言论,均为不实信息,是恶意夸大事实、抹黑汇源果汁、诋毁民营企业及民族品牌的阴险行为。事实上,自2022年重整成功以来,汇源果汁经营情况一切正常,并持续改善。

2025-05-11

抖音元老陈林离职创业?知情人士:不实消息

【抖音元老陈林离职创业?知情人士:不实消息】财联社5月11日电,有消息称,字节原高级副总裁、前教育业务负责人陈林已离职创业,与科大讯飞前高管王卓共同创立"银河智学",注册"小鹿爱学"商标,预计8月推出面向学校的AI教育产品。对此,接近字节的知情人士表示,陈林离职为不实信息。公开资料显示,陈林2012年加入字节,曾担任多款核心产品的产品经理,2018年底,陈林出任今日头条CEO;两年后又被任命为大力教育CEO。(记者 黄心怡)

【抖音元老陈林离职创业?知情人士:不实消息】财联社5月11日电,有消息称,字节原高级副总裁、前教育业务负责人陈林已离职创业,与科大讯飞前高管王卓共同创立"银河智学",注册"小鹿爱学"商标,预计8月推出面向学校的AI教育产品。对此,接近字节的知情人士表示,陈林离职为不实信息。公开资料显示,陈林2012年加入字节,曾担任多款核心产品的产品经理,2018年底,陈林出任今日头条CEO;两年后又被任命为大力教育CEO。(记者 黄心怡)

2025-05-11

网传“重庆轨道交通十八号线滩子口站发生坍塌事故”系谣言

【网传“重庆轨道交通十八号线滩子口站发生坍塌事故”系谣言】财联社5月3日电,据“重庆辟谣”消息,近日,有网民在互联网平台发布信息称“重庆轨道交通18号线滩子口站发生坍塌事故,10名被困人员全部获救”,引发关注。经核实,网传信息系谣言。经向相关部门核实,重庆轨道交通十八号线滩子口轻轨站正在进行渣场修建施工,未发生坍塌事故和人员被困情况,网传信息不实。目前,警方已对造谣者展开调查。

【网传“重庆轨道交通十八号线滩子口站发生坍塌事故”系谣言】财联社5月3日电,据“重庆辟谣”消息,近日,有网民在互联网平台发布信息称“重庆轨道交通18号线滩子口站发生坍塌事故,10名被困人员全部获救”,引发关注。经核实,网传信息系谣言。经向相关部门核实,重庆轨道交通十八号线滩子口轻轨站正在进行渣场修建施工,未发生坍塌事故和人员被困情况,网传信息不实。目前,警方已对造谣者展开调查。

2025-05-03

针对“二选一” 美团再次辟谣

【针对“二选一” 美团再次辟谣】4月21日,针对要求骑手“二选一”传言,美团声明称没有任何平台有动力、有能力去约束外卖骑手的接单选择。自外卖行业诞生以来,美团、饿了么、百度、抖音等参与者均未限制骑手多平台工作。美团从未限制骑手在饿了么上接单(单量为某平台数倍),未要求骑手不跑闪送、顺丰等其他即时配送平台,同样更没有任何理由对某平台进行任何限制。目前,美团、饿了么、闪送等平台骑手都在为某平台提供配送服务支持。

【针对“二选一” 美团再次辟谣】4月21日,针对要求骑手“二选一”传言,美团声明称没有任何平台有动力、有能力去约束外卖骑手的接单选择。自外卖行业诞生以来,美团、饿了么、百度、抖音等参与者均未限制骑手多平台工作。美团从未限制骑手在饿了么上接单(单量为某平台数倍),未要求骑手不跑闪送、顺丰等其他即时配送平台,同样更没有任何理由对某平台进行任何限制。目前,美团、饿了么、闪送等平台骑手都在为某平台提供配送服务支持。

2025-04-21

美团辟谣“骑手去其他平台跑单会被美团永久封号”

【美团辟谣“骑手去其他平台跑单会被美团永久封号”】财联社4月19日电,美团4月19日公告称,近日,有多条包含“美团封杀骑手去某平台跑单”“不要去跑某平台,查到就是永久封号”等内容的聊天截图,在社交平台上广泛传播。

【美团辟谣“骑手去其他平台跑单会被美团永久封号”】财联社4月19日电,美团4月19日公告称,近日,有多条包含“美团封杀骑手去某平台跑单”“不要去跑某平台,查到就是永久封号”等内容的聊天截图,在社交平台上广泛传播。

2025-04-19

粤港澳两地牌将取消?官方回应:谣言

【粤港澳两地牌将取消?官方回应:谣言】财联社4月19日电,据广东交警消息,近期,有群众咨询了解“粤港澳两地牌全面取消”“申请门槛大跳水” 等情况,对此广东交警明确回应:消息不实,两地牌没有取消。实际情况是,两地牌申请条件虽没有变化,但近年来粤港澳三地适应形势发展需要,不断优化管理政策,持续推出了系列便利措施,全力满足跨境出行需求,更好服务大湾区高质量发展。

【粤港澳两地牌将取消?官方回应:谣言】财联社4月19日电,据广东交警消息,近期,有群众咨询了解“粤港澳两地牌全面取消”“申请门槛大跳水” 等情况,对此广东交警明确回应:消息不实,两地牌没有取消。实际情况是,两地牌申请条件虽没有变化,但近年来粤港澳三地适应形势发展需要,不断优化管理政策,持续推出了系列便利措施,全力满足跨境出行需求,更好服务大湾区高质量发展。

2025-04-19

晶圆厂暂停所有中国业务?三星亲自下场辟谣

【晶圆厂暂停所有中国业务?三星亲自下场辟谣】财联社4月9日电,三星半导体针对“三星晶圆厂(Samsung Foundry)暂停所有中国业务”的传言亲自下场辟谣。三星半导体在官方公众号发文称:经证实,“三星晶圆代工暂停与中国部分公司新项目合作”说法属误传,三星仍在正常开展与这些公司的合作。

【晶圆厂暂停所有中国业务?三星亲自下场辟谣】财联社4月9日电,三星半导体针对“三星晶圆厂(Samsung Foundry)暂停所有中国业务”的传言亲自下场辟谣。三星半导体在官方公众号发文称:经证实,“三星晶圆代工暂停与中国部分公司新项目合作”说法属误传,三星仍在正常开展与这些公司的合作。

2025-04-09

股市直播

慧直播

直播精选
进入直播间

涨幅排行榜

  • 上证A股
  • 深证A股
  • 科创板
  • 排名
  • 股票名称
  • 最新价
  • 涨跌幅
  • 股圈

热门股圈

扫码下载

九方智投app

扫码关注

九方智投公众号

头条热搜