长鑫科技冲刺科创板 DRAM扩产周期下 哪些公司望分一杯羹?
《科创板日报》12月31日讯 昨日晚间,长鑫科技集团股份有限公司科创板IPO申请正式获上交所受理,融资金额达295亿元。
根据公司招股书,本次发行的募集资金扣除发行费用后,将用于“存储器晶圆制造量产线技术升级改造项目”“DRAM存储器技术升级项目”,以及“动态随机存取存储器前瞻技术研究与开发项目”,拟使用募集资金金额分别为75亿元、130亿元、90亿元。
长鑫科技表示,本次募集资金投资项目旨在实现生产线的技术改造升级、加快DRAM产能建设、完善产业链布局。
谈及上市目的,长鑫科技指出,公司产能规模已位居中国第一、全球第四,但距离DRAM行业前三家国际头部厂商仍有一定差距,且产能规模亦远低于国内庞大的市场需求。随着本次上市募集资金建设项目的稳步推进,公司将加速工艺升级,从而实现更低的单位成本,更强的市场竞争力及盈利能力。
以行业视角观之,当前全球DRAM存储需求紧张,本月SK海力士警告称,DRAM供应短缺状况将持续至2028年。此前,包括瑞银、摩根大通、野村证券在内的国际大行均预测,DRAM短缺将持续至2027年。
值此背景下,DRAM行业已然步入扩产周期,三星、SK海力士、美光于今年下半年纷纷给出扩产计划。国内方面,今年11月,德明利公告称,计划募资不超32亿元,用于固态硬盘、内存产品(DRAM)扩产项目等。
如今长鑫科技上市在望,根据招股书,公司2025年预计实现净利润20亿元至35亿元,归母净利润为-16亿元至-6亿元,归母扣非净利润为28亿元至30亿元。
中信证券研报称,公司2025年第四季度利润超预期,同时长鑫技术加速迭代追赶全球先进水平,未来长鑫上市有望持续拉动扩产,设备国产化率有望逐步提升,建议重点关注长鑫关联芯片公司,配套设备、逻辑代工、封测等产业链受益标的。
东方证券判断,长鑫科技DRAM市场占有率仍然较低,存储供不应求持续,同时海外存储巨头在通用存储方面的扩产进度可能有限,为DRAM扩产、提升份额带来历史性机遇。该机构认为,未来推进融资后有望实现较大的扩产体量,产业链上下游有望深度受益。
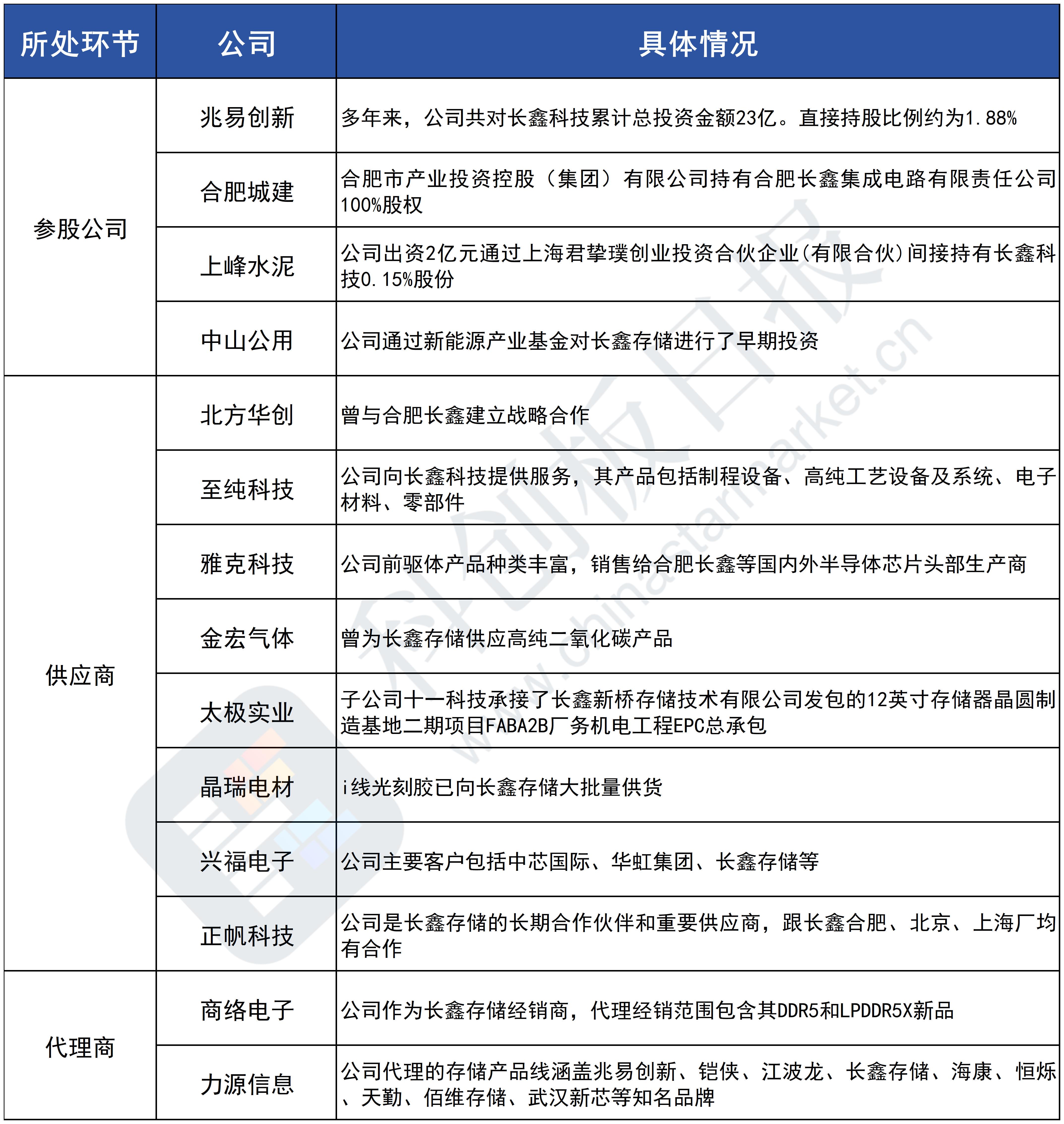
据《科创板日报》不完全统计,A股中长鑫科技上市概念股包括:

免责声明:本页所载内容来旨在分享更多信息,不代表九方智投观点,不构成投资建议。据此操作风险自担。投资有风险、入市需谨慎。
相关股票
相关板块
相关资讯
扫码下载
九方智投app
扫码关注
九方智投公众号
头条热搜
涨幅排行榜
暂无评论
赶快抢个沙发吧