东威科技:国产PCB电镀设备龙头,订单拐点已现
简述:东威科技是国内垂直连续电镀(VCP)设备领域的龙头企业,产品覆盖PCB、新能源、光伏等多个领域。以下是其核心业务与发展亮点的简述:

1. PCB电镀设备:全球领先的VCP技术
市场地位:公司VCP设备在国内市占率超50%,累计出货量达1200台,应用于苹果供应链等高端产线,客户包括沪电股份、鹏鼎控股等头部PCB厂商。
技术优势:垂直连续电镀技术实现高良率、高均匀性,2010年进入苹果产线后完成国产替代。2023年推出水平镀三合一设备,打破德国安美特在高端HDI板的垄断,适配AI服务器、汽车电子等需求。
订单增长:2025年H1订单同比翻倍,东南亚扩产带动设备需求,月出货量超20台,产能可支撑30亿年产值。
2. 新能源领域:复合铜箔设备全球唯一量产
先发优势:公司是全球唯一实现复合铜箔电镀设备规模量产的企业,产品覆盖水电镀、磁控溅射设备,形成一体化生产线,已供货20余家客户。
技术迭代:从2017年布局到2022年推出双边夹水电镀设备,持续提升设备速度和稳定性。复合铝箔设备已完成客户验证,未来有望批量应用。

3. 光伏与玻璃基板:新兴增长点
光伏镀铜:第三代光伏镀铜设备实现小批量生产,探索铜代银技术,助力HJT电池降本增效。
玻璃基板:2024年完成初代设备研发并获订单,瞄准英特尔2030年玻璃基板量产计划,布局半导体封装和先进封装市场。
4. 未来展望
业绩拐点:2024年新签订单超6亿元,PCB东南亚扩产、复合集流体产业化及高端HDI需求将驱动2025年业绩反弹。技术延展:持续创新IC载板、陶瓷基板等设备,强化在精密电镀领域的领导地位。
正文:
东威科技以技术深耕和多元化布局,在传统PCB设备稳居龙头的同时,新能源与新兴领域突破为其打开长期成长空间。
公司在国内垂直连续电镀设备市场保持领先的市场份额地位。
1.AIPCB:24年PCB领域设备订单金额创历史新高,竞争力持续领先。公司在泰国布局建设生产基地,目前已服务泰国等东南亚数十家客户。
2.全球唯一实现规模量产复合铜箔设备:复合集流体产业化不断推进。复合铝箔已实现装车应用,且市场已有订单转化,预计后续有望批量应用于国内外市场;复合铜箔应用持续推进,后续复合铜箔也将有望逐步进入量产化阶段。公司是全球唯一实现复合铜箔设备规模量产的企业,设备先发优势明显,同时积极布局复合铝箔设备,实现在复合集流体正负极材料设备端双向发力。公司的新能源水电镀设备属于国际首创,目前已供货20余家客户。公司的磁控溅射设备,作为镀膜的前道工序,可与新能源水电镀设备形成有效协同,帮助客户打造一体化复合铜箔生产线。
3.光伏镀铜工艺推进,有望成为新的利润增长点。公司已成为光伏镀铜领域的先行者,借助多年垂直路径的技术沉淀,积极探索铜代银技术,已完成第三代光伏镀铜设备发货,并在客户处小批量生产。目前已出货的第三代设备主要是用于HJT光伏电池片的金属化,公司也在与其他客户合作开展在TOPcan、BC光伏电池片的金属化。同时,公司也在积极构思研制新的、能使成本大幅下降的电镀铜设备,从设备端服务于光伏企业,协助其实现生产中的降本增效。随着公司加大市场开拓,预计将形成新的利润增长点。
4.布局未来:玻璃基板电镀设备初代机成型,静待产业0-1爆发。自从2023年英特尔对外宣称将于2030年前实现玻璃基板大规模量产,产业的活力得到了充分的激发,当前产业对玻璃基板的应用判断主要在于FCBGA载板Core层(板级封装)以及先进封装的interposer(晶圆级封装),前者主要替代BT树脂,优势在于与晶硅具备相近的热膨胀系数,在发生材料翘曲和变化时,使得基板与芯片保持相对的一致,后者则是替代晶硅,优势在于更低的成本。
PCB领域,公司在持续优化迭代各类VCP产品的基础上,同时强化PCB细分市场,积极推进IC载板、陶瓷基板、玻璃基板电镀设备,推出了的水平TGV电镀线,可应用于半导体封装领域,为高端SiP和高算力芯片封装提供支持,并且水平镀三合一设备获得了客户高度认可并获得追加订单,填补国内空白,打破国外垄断;通用五金领域,持续不断提供更加环保、节能和安全的解决方案;新能源领域,复合铝箔真空蒸镀设备已完成厂内打样,送至客户处验证中,光伏镀铜设备(铜代银)目前在客户处已进入小批量生产阶段,运行良好,所生产的产品已亮相于2024SNEC大会。各类新产品的成熟将为公司打开更大的成长空间。
国产PCB电镀设备龙头,订单拐点已现。
1、VCP设备龙头,#市占率50%+。公司2006年开始研发VCP设备,2010年设备进入苹果产线实现高良率、高均匀性,得到广泛应用,实现国产替代,截至2023年底VCP总出货量1200台(其中应用于苹果供应链150台),市占率50%+,客户覆盖#沪电、胜宏、鹏鼎、生益等pcb头部厂商。
2、AIPCB驱动订单翻倍高增。2025H1订单翻倍增速,海外客户占比提升。平均确收周期6-9个月,月出货量20台+。公司布局四大生产基地,现有产能可支撑30亿年产值。
3、AIPCB对电镀设备的变化。客户对电镀设备提出高性能、高品质的要求,对电镀设备用量提升。目前厚板PCB主要试用脉冲设备,订单占比60%。针对HDI板推出水平三合一设备,国产替代路线,在接触客户20家+。新产品毛利率40%-50%,比传统产品利润率高,高端产品放量在即。

深耕PCB电镀设备二十载,战略布局复合铜箔、高阶HDI、玻璃基板东威科技自成立至上市,主要从事高端精密电镀设备及配套设备的研发、设计、生产和销售,公司发展可分为以下几个阶段:
初步发展期(2001-2009年):公司积极探索业务的起始期,公司2001年推出首条全自动龙门线电镀设备,切入至五金电镀领域,2006年推出首条VCP垂直连续电镀设备,将业务领域拓展至PCB市场,2007-2009年完成设备标准化定型,形成通用五金电镀和PCB电镀两大业务板块的布局。
技术提升期(2010-2014年):该阶段公司的重心聚焦在开拓国内市场和提升产品技术能力之上,先后成立东威机械、广德东威、深圳东威等子公司,分别负责五金电镀设备生产、垂直连续电镀设备生产和华南地区产品销售及售后服务,2010年第二代VCP垂直连续电镀线应用于FPC电镀铜和电镀镍金工艺,2012年VCP-A635系列应用于电镀铜工艺,标志公司在VCP电镀设备行业率先实现生产标准化和产业规模化。
快速发展期(2015-2020年):公司改制变更为“昆山东威科技股份有限公司”,并不断进行现有产品的迭代,2015年第200条VCP垂直连续电镀设备顺利出厂,2016年推出FPC自动上下料VCP电镀线(K系列),2017年推出FPC卷对卷VCP电镀线(R系列)。

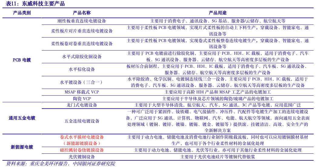
公司上市时的“拳头”产品包括应用PCB领域的刚性板垂直连续电镀设备、柔性板片对片垂直连续电镀设备、柔性板卷对卷垂直连续电镀设备和水平式除胶化铜设备,以及应用于五金电镀领域的龙门式电镀设备和滚镀类设备,上市后,公司在不断完善PCB电镀设备业务布局的同时,不断拓宽精密电镀设备的应用领域,战略布局新能源、玻璃基板等新兴市场,陆续推出三合一水平电镀设备(应用于高阶HDI)、双边夹卷式/滚筒卷式水平连续镀膜设备(应用于锂电复合铜箔)、光伏镀铜设备,于此同时,公司布局真空镀膜设备,已推出锂电复合铜膜磁控溅射卷绕双面镀膜设备、JCP磁控镀膜系列和大型连续镀膜生产线。
股权架构清晰,管理层专业性及稳定性兼备。公司创始人刘建波为控股股东、实际控制人,截至2024年9月30日,直接持有公司股权30.69%,通过员工持股平台昆山方方圆圆企业管理中心间接持有公司股权0.033%,任公司董事长兼总经理。刘董技术出身,创办东威科技之前曾任职PCB企业生产主管,PCB生产及电镀工艺方面的经验较为丰富,在东威期间,参与多项核心产品的研制并获得多项专利和奖项,被评为中国电子电路行业协会高级工程师、中国印制电路板行业协会常务理事,具备较强的行业影响力,可见,董事长是公司在PCB电镀设备领域厚积薄发的关键。高管和核心员工通过持股平台持有公司股份,加强了核心管理、技术人才和公司的长期绑定,减少人才流失,有利于优化公司治理。

PCB设备为基,经营业绩拐点将至。2021年以前,公司的主要收入来源为高端印制电路板电镀专用设备,2021年,该业务贡献收入6.62亿元,占整体收入的82.27%;从2021年开始,新能源动力电池负极材料专用设备业务开始放量,从2021年的965.66万元增长至2023年的3.38亿元,因此公司2022年营业收入创出历史新高,但2023年,由于受到全球公共卫生安全事件影响,PCB各个应用下游的需求均较为疲软,国内诸多新投产的PCB产能未得到及时充分的消化,PCB企业的扩产意愿较为萎靡,公司整体收入有所下滑,2024年,PCB行业扩产意愿虽有恢复但并未真正“落地”,复合铜箔行业进入“电池厂验证”环节,真正“产业化”级别的扩产迟迟未至,受两方面因素的影响,公司收入持续下滑。

公司的盈利能力较为稳定,PCB、锂电复合铜箔相关的核心设备的毛利率基本维持在40%左右,尤其是新能源领域专用设备,“大批量”毛利率接近50%,高端印制电路电镀专用设备方面,近两年由于订单量较少,且铜、不锈钢价格上涨导致五金类原材料价格上行,毛利率有所承压。

过去几年,公司不断加强内部管控,销售费用率维持稳定,为了加强产品的竞争力以及开拓新的应用市场和设备,公司持续加大研发投入力度,随着公司固定资产规模和研发耗材的增加,管理费用率和研发费用率有所增长。

2022年以前,公司的归母净利润稳步增长,2023-2024年,收入下滑、上游原材料涨价、以及管理研发费用的增长,使得公司整体的利润有所承压。

值得重点关注的是,公司营收及利润层面的拐点已然来临:从概念定义上来看,合同负债是客户支付合同对价或公司已取得无条件收取合同对价权利之后,公司向客户转让商品之前,公司所确认的已收或应收的金额;存货则主要由原材料、在产品、发出商品或库存商品等构成。对于公司而言,合同负债和存货是公司在手订单的直观表现。公司产品属于大型制造设备,既有生产制造周期,又有安装调试周期,一般而言,从接到订单到最终
确认收入体现在财务报表之上需要6-9个月。合同负债方面,自2024年第一季度触底之后,第二季度和第三季度持续增长,与此同时存货亦同比提升,可见,公司2024年新签订单情况较为理想,目前在手订单充足,这为2025年的业绩的反弹向上奠定扎实的基础。

PCB厂商扩产意愿逐步恢复,布局东南亚成为主流。PCB是重要的电子部件,被誉为“电子产品之母”。印刷电路板(PrintedCircuitBoard)为各类电子元器件提供支撑及电气连接,广泛应用于下游各种电子产品,根据产品结构可分为单面板、双面板、高多层板、HDI(含SLP)、IC封装基板、FPC等。根据Prismark预测,2023年全球PCB总产值约700亿美元,被广泛应用于手机、PC、其他消费电子、汽车、服务器等。
2019-2022年,为及时匹配预期的5G基站、汽车电子、消费电子带来的新增需求,国内PCB厂商均提前准备产能,但到了2022年,由于公共卫生事件等因素的影响,终端需求成长开始呈现乏力状态,2023年更是直接转向疲软,因此,全球PCB产值同比减少15%,且各个细分下游均有不同程度的下滑,PC、手机、其他消费电子及服务器,分别同比下降26.6%、18.1%、17.4%及17.1%。
新产能投产碰上下游需求转弱,PCB企业产能稼动率不足,盈利能力减弱,扩产态度不得不转为观望,2022-2023H1期间,大量募投项目出现更改、延期或终止状态,先前募集资金被暂时闲置。2023H2开始,在AI服务器、汽车电子化的带动下,内资PCB企业产能稼动率逐步回升,随之而来的是企业扩产意愿的修复,诸多PCB企业相继恢复过去“中断”的扩产项目,或再融资进行新项目的建设。

当然,在经历2022-2023H1期间行业供过于求的窘境之后,内资PCB业务的发展思路已悄然发生转变,不再尊崇“产能和价格竞争”模式,新的发展思路包括:
1、过去内资企业的产能主要集中在“普通高多层”,随着PCB所需传输的“信息量”越来越多,且传输速率越来越快,尤其是AI服务器行业的快速发展,PCB线路精细化、高频高速化等趋势较为明确,这“倒逼”国内企业不断提升自身工艺,高速板、高密度互连板甚至IC载板的扩产诉求更为明确。
2、为了摆脱“纯”制造的位置,PCB企业更多希望进入到核心客户的预研体系中,进而提升自身工艺技术实力,而在“供应链+1”的背景下,为了能在海外核心客户的预研体系中占据一席之地,内资PCB企业开始往东南亚布局。
扩产意愿复苏+“供应链+1”背景下,PCB电镀专用设备迎来明确拐点。2023H2开始,在AI服务器、汽车电子化的带动下,内资PCB企业产能稼动率逐步回升,随之而来的是企业扩产意愿的修复,于此同时,在“供应链+1”背景下,内资PCB企业相继开始在东南亚的布局,据Prismark统计,2023年东南亚地区PCB产值约50亿美元,占全球产值的7.2%,未来五年(2023-2028年),在需求推动和供给转移的情况下,内资和台资PCB企业有望投资超100亿美元建设新产能,2028年年产值有望达到90亿美元,2023-2028年复合增长12.5%。内资和台资PCB企业在东南亚的扩产规划集中开始于2023年下半年,可以预见,2024Q4-2025年是东南亚PCB产能密集投产的时间窗口,对于设备企业而言,订单层面的拐点已然到来,收入和利润层面的拐点正渐行渐近。在PCB新产能投资者,电镀设备的投资占比相对较高,东威科技作为全球垂直连续电镀(VCP)设备核心供应商,市占率达到50%以上,公司合同负债自2024年第一季度触底之后,第二季度和第三季度持续增长,可见,公司2024年新签订单情况较为理想,目前在手订单充足,为2025年的业绩的反弹向上奠定扎实的基础。
电镀是PCB板生产中的核心制程PCB的制备流程可以概括为:1、内层线路制备;2、外层电路制备,3、不同电路层压合;4、不同电路层的垂直互连;5、表面处理。以高多层为例,具体步序包括:
线路制备:对覆铜板表面进行预处理,清除颗粒、杂质等,而后通过涂布等方式将感光材料覆盖覆铜板,利用传统曝光或激光直接成像(LDI)技术将设计好的电路图形结构转移至感光材料,最后通过蚀刻的方式完成电路制备。由于导电图形结构的精确与否直接决定PCB板能否达到多项性能要求,其中曝光是极为关键的工艺。
不同电路层的垂直互连:不同电路层之间通过通孔、盲孔、埋孔等实现相连,制备工序依次为钻孔、除胶、孔金属化、电镀,其中钻孔工艺的关键在于孔径尺寸和对位进度,孔金属化工艺包括化学沉铜和石墨化,目的是使得孔壁导电,便于后续电镀填孔。
表面处理:为了保护和增强PCB的性能,在制备完成后,需要对PCB表面进行线路抗氧化处理、防焊处理等。

PCB产线从无到有的建设,主要的投资为园区厂房建设和设备购置与安装,一般而言,在国内建设PCB项目,设备购置和安装费用占总投资的比例超过50%,考虑到东南亚的土地成本等因素,设备相关费用占比预计更高。根据prismark预测的2023-2028年中资和台资在东南亚的投资总额分析,未来五年,东南亚PCB扩产带来的相关设备的需求增量有望超过50亿美元。
本轮扩产周期主要由算力PCB性能提升驱动,叠加PCB板厂在东南亚扩产贡献。算力PCB扩产以高阶HDI、高多层为主,相比中低端板子,层数增加、孔密度增加,对钻孔/曝光/电镀等设备有直接需求拉动,据Prismark,29年PCB专用设备市场规模将增至108亿美元,24-29年CAGR为8.7%,较20-23年的3.6%明显增长,其中钻孔/曝光/电镀设备增速高于平均增速,29年对应市场规模24/19/17亿美元,24-29年CAGR为10.3%/10.0%/9.8%。同时,高端PCB快速扩产下,海外高端设备供应紧张,国内设备企业有望加速高端设备国产替代。重点关注以下环节:
1)钻孔:高阶HDI、高多层项目投资占比最高环节,一般分别30%、20%左右,差异主要系随着HDI阶数升级,高阶HDI需多次激光打孔,激光钻孔设备需求提升。目前激光钻孔设备日本三菱主导、产能紧缺,交期已拉长至大半年以上,国内大族数控的激光钻孔设备正在送样;机械钻孔大族占据全球绝大多数份额,其他包括德国Schmoll、中国台湾大量等,大族全年PCB订单上修至50亿,以机械钻孔设备出货为主。
2)曝光:高多层需要增加曝光次数,项目投资占比15-20%左右,海外以色列Orbotech、日本ORC技术领先,国内芯碁微装设备性能接近,并具有交付周期短和价格的优势,国内份额领先,3月开始产能满载,另大族也有曝光设备但份额较低。
3)电镀:项目投资占比15%左右,属于不可缺少环节,垂直电镀一般用于普通板,HDI需要配置水平电镀,国内东威科技垂直电镀份额领先,而水平电镀主要系德国安美特、德国SCHMID、日本JCU等海外企业。
4)钻针:钻孔所需的耗材,主要包括鼎泰高科、中钨高新(金洲精工)、日本佑能、中国台湾尖点等。
高阶HDI需求旺盛,水平三合一设备打破海外巨头垄断,放量可期。在AI服务器、AI智能终端及汽车智能化等产业趋势的带动下,高阶HDI市场具备较佳的成长潜力,据prismark统计预测,2023年全球HDI产值为105.36亿元,2024年有望同比增长14.12%,达到120.24亿元,由于工艺及成品性能参数限制,高阶HDI的电镀设备一般采用水平方案,这类水平电镀设备常年被安美特所垄断。东威科技于2022年成功研发出水平三合一电镀设备,2023年首台水平镀三合一设备经客户成功验收,打破了海外巨头的垄断,标志着公司在细线路、高阶HDI及薄板等高端PCB市场崭露头角,经过在客户产线上的稳定量产,该设备得到了首家客户的高度认可并获得了追加订单。未来人工智能、高速网络和智能汽车系统等有望对高端HDI、高速高层PCB形成结构性扩产需求推动,公司在该市场的卡位已较为明确,水平镀三合一设备未来放量可期。
推陈出新丰富产品矩阵,新兴下游爆发提供成长弹性。东威科技自成立以来,始终坚持高端电镀设备及配套设备的自主研发和创新,目前已形成以垂直连续电镀技术为核心的技术体系,上市后,公司在不断完善PCB电镀设备业务布局的同时,不断拓宽精密电镀设备的应用领域,战略布局新能源、玻璃基板等新兴市场,陆续推出三合一水平电镀设备(应用于高阶HDI)、双边夹卷式/滚筒卷式水平连续镀膜设备(应用于锂电复合铜箔)、光伏镀铜设备、初代玻璃基板电镀设备,于此同时,公司布局真空镀膜设备,已推出锂电复合铜膜磁控溅射卷绕双面镀膜设备、JCP磁控镀膜系列和大型连续镀膜生产线。新应用领域潜力的不断释放,有望为公司提供可观的利润成长弹性。
公司是国内电镀设备龙头,下游覆盖PCB、新能源和通用五金,2024年对公司而言是艰难的一年,PCB扩产需求虽有恢复但以规划为主,锂电复合集流体产业化进展受阻,使得公司收入有所下滑,于此同时,上游通用金属价格上涨进一步蚕食了公司的利润,展望2025-2026年,公司各项业务均逐步迎来好转:内资PCB企业在东南亚的扩产为公司传统主业奠定了明确的拐点,从而较好的支撑公司业绩反转,锂电复合集流体产业化的推进、以及高阶HDI、玻璃基板等新兴市场的产业化落地,则有望提供可观的利润弹性。
本轮扩产核心由AI算力PCB性能提升驱动,重点钻孔、曝光等环节,国内设备厂有望受益PCB扩产周期+高端设备国产加速替代的发展机遇。
公司产品为复合铜箔生产设备,截止目前相关设备已实现总收入超过6亿元。一季度公司未有相关设备确认收入,今年新增订单近2000万元。
公司坚定地看好复合铜箔未来发展趋势,相关设备也在不断更新、创新。从2017年公司开始布局复合铜箔电镀设备,到2021年首台滚筒式导电水电镀下线出售,再到2022年的技术升级双边夹水电镀设备的规模化销售,及当下宽幅双边夹水电镀设备的研发制造,设备速度、稳定性不断提升。公司对复合集流体领域电镀设备产业化充满信心,公司也将持续做好自身设备技术的提升,优化生产工艺,更好的服务下游客户。
经过20年发展,公司不断技术创新,有丰富的技术储备,当市场有需求时,公司能够快速的将储备技术应用于新的领域。
2025年第一季度签单量保持了良好态势,新增订单超过4亿元,截止目前超过6亿元。公司各项经营工作按既定计划稳步推进,为全年业绩提供有力支撑。
1、PCB行业,由于终端客户需求的变化,如算力、新能源汽车等增加了高阶HDI、多层板等高端产品的需求进而带动相关设备的需求。下游客户陆续在东南亚新建生产基地,导致设备需求量也相应增加;
2、通用五金行业,环保监管政策收紧使表面处理设备不断升级。公司表面处理设备持续不断为客户提供更加环保、节能和安全的解决方案。
3、复合集流体行业,长期来看,复合集流体的降本、安全、提效优势比较明显,公司仍然坚定地看好复合集流体行业未来发展趋势。
水平镀三合一设备主要应用于HDI高阶产品,如:ADAS,卫星通讯,MiniLED产品,IC载板等领域。公司的水平镀三合一设备最大限度的降低了电镀之前化学铜层氧化的风险,实现了全自动化作业,减少了化铜后板子搬运和手动上板导致的板面刮伤等品质风险,同时也提高了生产效率,节省了人力成本。该设备已获得客户高度认可,2024年新增多条订单,打破了国际单一进口设备商垄断、实现了国产替代。对我国人工智能产业链安全发展,打破国外进口设备垄断具有深远意义。
水平三合一设备打破海外巨头垄断,适配高阶HDI放量可期2022年,公司成功研发出水平三合一电镀设备,2023年首台水平镀三合一设备经客户成功验收,打破了海外巨头的垄断,标志着公司在细线路、高阶HDI及薄板等高端PCB市场崭露头角,经过在客户产线上的稳定量产,该设备得到了首家客户的高度认可并获得了追加订单。同时,该设备亦受到了其他行业龙头客户的关注,并接到订单,多家国内头部板厂正在与公司洽谈相关业务。正如第四章所述,未来人工智能、高速网络和智能汽车系统等有望对高端HDI、高速高层PCB形成结构性扩产需求推动,公司在该市场的卡位已较为明确,水平镀三合一设备未来放量可期。
同时,公司也在IC载板领域积极布局。芯片封装所需IC载板相对更为轻薄、线路更为精细,线宽/线距最小达到5μm,采用SAP和MSAP法,所对应的电镀加工要求更为严格。公司针对MSAP产品需求,能够发挥自身VCP设备龙头地位的优势提供MVCP设备,并能一定程度将原有技术优势迁移至IC载板领域上。东莞子公司就是聚焦该领域做进一步的延申,有望在未来实现电镀技术上的突破。

电镀设备持续升级,磁控溅射强化优势,复合铜箔虽迟定到。2022-2023H1,诸多国内公司开始布局锂电复合铜箔,作为解决热失控难题、及电池降本的潜在技术路径,复合集流体(铜箔)一定程度替代传统电解铜箔的趋势是较为明确的,只是作为全新的颠覆性技术,应用场景又是新能源车这类可靠性及安全性要求极高的市场,漫长的产业验证是可想而知的。当前产业逐渐临近“上车”验证阶段,产业正有序推进中。东威科技是目前全球范围内,在复合铜箔电镀设备环节唯一真正实现量产交付的企业,而且公司正紧跟产业趋势,升级自身设备,保持第一梯队,静待产业爆发。

公司2017年开始布局复合铜箔电镀设备,2021年首台滚筒式导电水电镀下线出售,2022年技术升级至双边夹水电镀设备,并形成规模化销售,当下则正在进行宽幅双边夹水电镀设备的研发制造。目前公司在锂电复合集流体电镀设备领域的先发优势和领先地位较为明确,是全球唯一实现新能源锂电镀膜设备规模化量产的企业。

公司磁控溅射设备已开始量产销售,该设备具备均匀性高、粘结力好、适用性强等特点,能与后道水电镀设备工艺密切衔接,形成一体化复合铜膜生产线,助力客户提升生产效率、良率及降低成本,进一步强化公司在锂电复合集流体镀膜设备领域的领先位置。

玻璃基板电镀设备初代机成型,静待产业0-1爆发。自从2023年英特尔对外宣称将于2030年前实现玻璃基板大规模量产,产业的活力得到了充分的激发,当前产业对玻璃基板的应用判断主要在于FCBGA载板Core层(板级封装)以及先进封装的interposer(晶圆级封装),前者主要替代BT树脂,优势在于与晶硅具备相近的热膨胀系数,在发生材料翘曲和变化时,使得基板与芯片保持相对的一致,后者则是替代晶硅,优势在于更低的成本。

玻璃基板通过 TGV 实现不同电路层之间的垂直互连,因此 TGV 的制备至关重要,TGV 的制备流程包括钻孔、种子层制备、填孔电镀 ,这与“PCB 通孔”极为相似,因此板级封装用玻璃基板的设备市场天然上是 PCB 和 IC 载板设备企业可以开拓的新兴应用市场,当然,由于玻璃的易碎性,以及玻璃基板相对更高的精细度,对于 PCB 设备企业而言,需要对自身设备进行升级改造。

2024 年,海外大厂 AGC、NEG(日本电气硝子)、Ephos、DNP(日本印刷株式会社)、Ibiden、JDI 均开始布局玻璃基板,台资和内资企业中,台积电、欣兴电子、京东方、天马、蓝思科技、兴森科技亦已相继入局,海内外大厂相继入局玻璃基板,最直接受益的显然是设备端。
2024 年 5 月之前,公司计划将陶瓷 VCP 和移载 VCP 用于玻璃基板,而后,公司基于玻璃基板行业的需求,加大相关设备的研发,12 月之前顺利完成初代机型设计,并获得设备订单,当前已有明确交付计划。公司在玻璃基板行业发展初期便已顺利完成初步卡位,未来随着行业 0-1 的爆发,公司的长期成长弹性有望进一步增强。

参考资料:
20250227-浙商证券-东威科技:PCB设备拐点已现,新兴市场静待爆发
本报告仅提供给九方金融研究所的特定客户及其他专业人士,用于市场研究、讨论和交流之目的。 未经九方金融研究所事先书面同意,不得更改或以任何方式传送、复印或派发本报告的材料、内容及其复印本予以任何第三方。如需引用、或经同意刊发,需注明出处为九方金融研究所,且不得对本报告进行有悖于原意的引用、删节和修改。 本报告由研究助理协助资料整理,由投资顾问撰写。本报告的信息均来源于市场公开消息和数据整理,本公司对报告内容(含公开信息)的准确性、完整性、及时性、有效性和适用性等不做任何陈述和保证。本公司已力求报告内容客观、公正,但报告中的观点、结论和建议仅反映撰写者在报告发出当日的设想、见解和分析方法应仅供参考。同时,本公司可发布其他与本报告所载资料不一致及结论有所不同的报告。本报告中的信息或意见不构成交易品种的买卖指令或买卖出价,投资者应自主进行投资决策,据此做出的任何投资决策与本公司或作者无关,自行承担风险,本公司和作者不因此承担任何法律责任。 投资顾问:王德慧(登记编号:A0740621120003) |
免责声明:以上内容仅供参考学习使用,不作为投资建议,此操作风险自担。投资有风险、入市需谨慎。
相关股票
相关板块
相关资讯
扫码下载
九方智投app
扫码关注
九方智投公众号
头条热搜
涨幅排行榜
暂无评论
赶快抢个沙发吧