超重磅!国家出手:禁止生产、进口、销售!
刚刚,国家出手,史上最严格排放标准来了。
5月9日,一则公告引爆汽车圈。工信部等5部门发布关于实施汽车国六排放标准有关事宜的公告,其中明确,自2023年7月1日起,全国范围全面实施国六排放标准6b阶段,禁止生产、进口、销售不符合国六排放标准6b阶段的汽车。
当日,中国乘联会发布的汽车行业月度销量数据显示,2023年4月乘用车市场零售达到163.0万辆,同比增速55.5%,环比增长2.5%,这也是自2010年以来仅有的两次环比正增长之一。其中,4月新能源车市场零售52.7万辆,同比增长85.6%,渗透率提升至32.3%。
国际方面,5月9日,央视新闻援引巴基斯坦媒体报道,当地时间5月9日,巴基斯坦前总理伊姆兰·汗被捕。据澎湃新闻援引半岛电视台9日报道,巴基斯坦正义运动党在社交平台上表示,游骑兵“绑架”了伊姆兰·汗,并表示,巴基斯坦人民应“站出来保卫国家”。
重磅发布
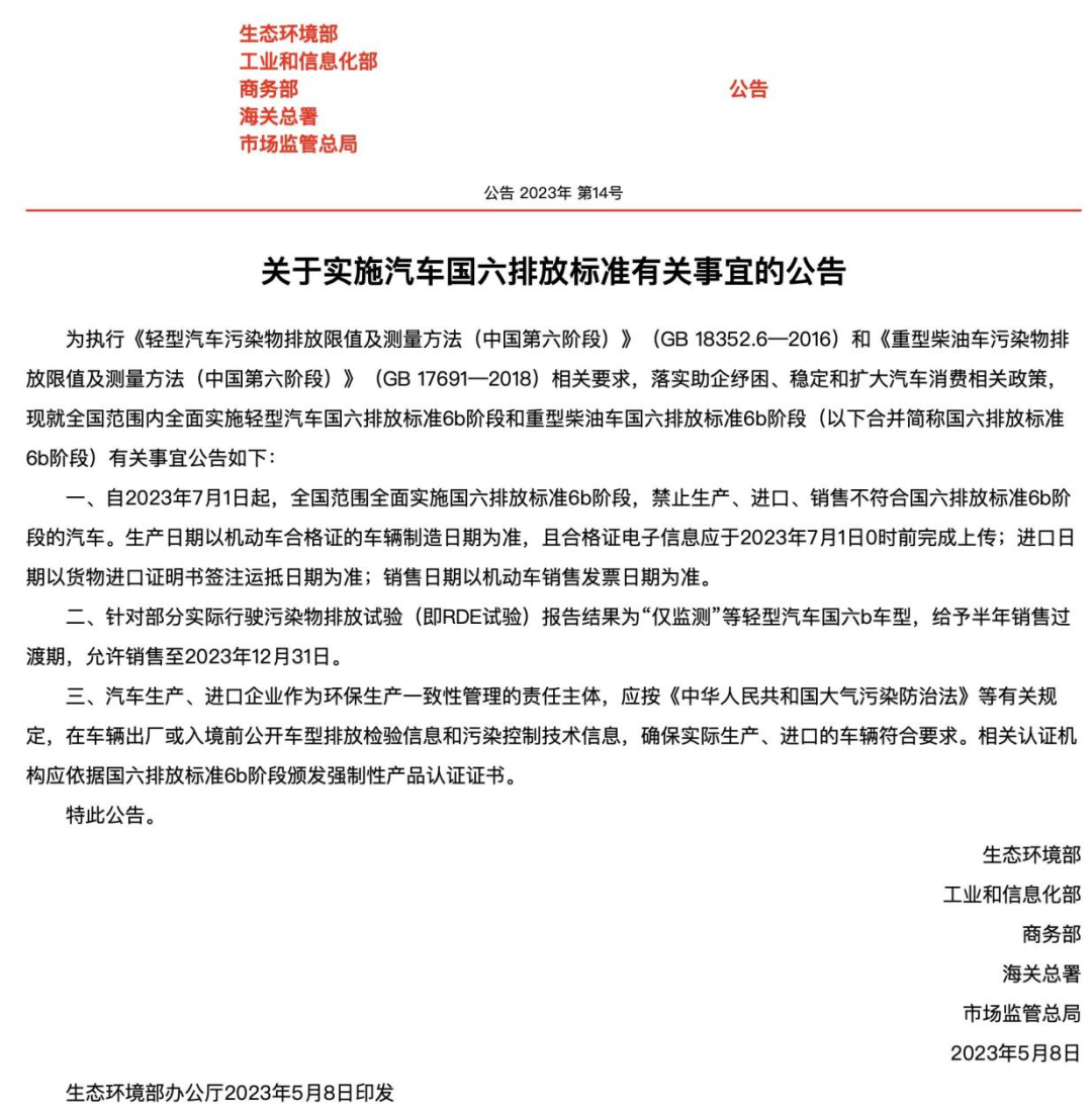
5月9日,据生态环境部网站发布,5月8日,生态环境部、工信部、商务部、海关总署、市场监管总局印发《关于实施汽车国六排放标准有关事宜的公告》。公告明确:自2023年7月1日起,全国范围全面实施国六排放标准6b阶段,禁止生产、进口、销售不符合国六排放标准6b阶段的汽车。


有关事宜公告如下:
一、自2023年7月1日起,全国范围全面实施国六排放标准6b阶段,禁止生产、进口、销售不符合国六排放标准6b阶段的汽车。生产日期以机动车合格证的车辆制造日期为准,且合格证电子信息应于2023年7月1日0时前完成上传;进口日期以货物进口证明书签注运抵日期为准;销售日期以机动车销售发票日期为准;
二、针对部分实际行驶污染物排放试验(即RDE试验)报告结果为“仅监测”等轻型汽车国六b车型,给予半年销售过渡期,允许销售至2023年12月31日;
三、汽车生产、进口企业作为环保生产一致性管理的责任主体,应按《中华人民共和国大气污染防治法》等有关规定,在车辆出厂或入境前公开车型排放检验信息和污染控制技术信息,确保实际生产、进口的车辆符合要求。相关认证机构应依据国六排放标准6b阶段颁发强制性产品认证证书。
据悉,如果考虑到测试程序的不同,以及RDE法规和PN限值的引入,可以说,国六标准是目前世界上最严格的排放标准之一。根据欧六标准的要求,家用轿车每公里一氧化碳排放不高于1g,氮氧化物不高于0.06g,颗粒物不高于0.005g,而国六标准则是0.5g、0.035g、0.003g,直接比欧六标准提升了一倍。
5月9日,乘联会分析指出,乘用车行业已经脱离了原来的高利润行业,3月汽车产销虽然恢复,但3月汽车销售利润率也仅有4.7%,部分车企在吐血卖车,压力太大。尤其是世界上最严的国六B标准即将实施,对车企生产带来一定的心理压力,减产降库存的结果,带来的是盈利较大损失。
乘联会进一步指出,近日特斯拉涨价是很好的信号,体现车企对经营质量的关注,有利于改善消费观望心态。让消费者走出过度期待降价的预期,恢复正常的购买节奏。
另外,据中汽协方面提供数据,截至2023年1月底,不满足实际行驶污染物排放试验(即RDE试验)要求的库存车辆超过189万,含已采购部件的库存超过200万。
对于积压的原因,中汽协认为有以下四点:
一是汽车市场表现不及预期;
二是产品生产切换需要一定时间;
三是新能源汽车抢占部分传统燃油车市场;
四是部分地区降价行为加剧消费者持币待购。
最新数据出炉
5月9日,中国乘用车联合会发布汽车行业月度销量数据。数据显示,2023年4月乘用车市场零售达到163.0万辆,由于去年同期上海、吉林等地疫情影响,同比增速55.5%,环比增长2.5%,这也是自2010年以来仅有的两次环比正增长之一。
4月价格战热度逐渐消退,经销商恐慌心态逐步稳定,消费者恢复理性消费,观望情绪得以缓解,前期压抑的需求有所释放;叠加“五一”小长假出行用车需求增长,带动4月购车消费前置,整体车市延续3月底的态势,企稳修复。
乘联会表示,国六排放升级致企业生产谨慎,4月乘用车生产175.9万辆,同比增长77.4%,环比下降15.7%。由于国六排放升级的老库存风险,企业生产极其谨慎。其中,豪华品牌生产同比增长148%,环比下降11%;合资品牌生产同比增65%,环比下降24%;自主品牌生产同比增长71%,环比下降12%。
库存方面,4月厂商生产减产,但零售回暖,推动渠道库存改善,形成了厂商产量低于批发3万辆,而厂商国内批发又低于零售14万辆的去库存走势。去年12月到今年4月持续去库存33万辆从而减缓了渠道库存压力。
另外,新能源乘用车渗透率进一步提升,4月新能源车市场零售52.7万辆,同比增长85.6%,环比下降3.6%;4月新能源车国内零售渗透率32.3%,较去年同期25.7%的渗透率提升6.6个百分点。
巴基斯坦前总理被捕
5月9日,央视新闻援引巴基斯坦媒体报道,巴基斯坦前总理伊姆兰·汗当日被捕。
另外,据路透社、巴基斯坦《黎明报》报道,巴基斯坦前总理伊姆兰·汗的助手8日表示,伊姆兰·汗已被军方逮捕。

伊姆兰·汗被装甲车带走(图源:路透社)
据澎湃新闻援引半岛电视台9日报道,伊姆兰·汗当日在首都伊斯兰堡出庭时被捕。伊姆兰·汗所在的巴基斯坦正义运动党(PTI)成员法瓦德·乔杜里在推特上证实了这次拘捕。
乔杜里表示,伊斯兰堡高等法院大楼已经被准军事组织巴基斯坦游骑兵“占领”,伊姆兰·汗的律师则“遭受酷刑”。
巴基斯坦正义运动党在推特上表示,游骑兵“绑架”了伊姆兰·汗,并表示巴基斯坦人民应“站出来保卫国家”。
一名目击者说,伊姆兰·汗进入伊斯兰堡高等法院大门后不久,准军事部队和装甲运兵车的特遣队跟随他进入。
目击者补充说,大门被装甲车挡住了,而伊姆兰·汗在严密的安保下不久就被带走了。
(来源:券商中国)
免责声明:本页所载内容来旨在分享更多信息,不代表九方智投观点,不构成投资建议。据此操作风险自担。投资有风险、入市需谨慎。
相关股票
相关板块
相关资讯
扫码下载
九方智投app
扫码关注
九方智投公众号
头条热搜
涨幅排行榜
暂无评论
赶快抢个沙发吧