行情中心 沪深京A股 上证指数 板块行情 股市异动 股圈 专题 涨跌情报站 盯盘 港股 研究所 直播 股票开户 智能选股
全球指数
数据中心 资金流向 龙虎榜 融资融券 沪深港通 比价数据 研报数据 公告掘金 新股申购 大宗交易 业绩速递

【低位擒龙】A股强势探底回升 何时创新高?

来源:九方智投 2026-03-12 18:47
点赞
收藏

摘要:短线情绪连续4天不温不火周五很关键?

大家白天看盘没有方向的话记得来我的【打板擒龙圈】,当天市场行情怎么走,哪些短线题材值得把握,哪些龙头有持续性,我都会在这个圈子里实时分享。快速进入>>> 点击这里立即进入

量化复盘

上证指数0.10%深证成指0.63%创业板指0.96%。两市个股跌多涨少,下跌个股近3900只;两市全天成交2.44万亿元,较上一日缩量成交665亿元,内资主力资金净卖出720.3亿元,两市涨跌中位数为-1.10%

指数对短线行情影响是局部的,真正影响咱们操作的还是涨停数据

不管怎么说今天能够探底回升起来已经很强了,A股净显韧性。

早上利空就挺多的,一边是国际油价涨到了94美元,我之前讲过100美元是心里关口,就像A股的3000点一样,一旦失守,市场就会恐慌。现在霍尔木兹海峡一直不太平,全球金融市场都被吊着。这也成了A股早盘震荡走低的元凶之一。

元凶之二是冲高回落的人工智能板块,早上拉的看似很猛,骗人入局,追进去量化反手就砸盘,直接把市场刚刚燃起的热情给浇灭了。

元凶三就是我们的老对手盘,川普先生。又是等A股开盘的时候,他大半夜爬起来发利空。【美国将对中国、欧盟等16个贸易伙伴发起301调查】。上午本来只是小跌,这个消息出来后直接就是不抵抗了,缓跌趋势,毫无生机。

三大利空加持下,A股下午能够绝地反弹,大家觉得韧性如何

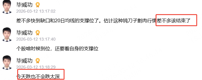
今天深成指回踩20日均线和缺口压力没有跌破,只要明天早上不再二次下探,我觉得短期上攻的概率很大,至于能不能突破压力位,就要看当天拉的什么板块了。如果是人工智能、科技、储能等有带动效应的板块,就还好。

今天下午在【打板擒龙圈】中提醒大家,跌的差不多了,该止跌了。给大家打气,谨防大家割肉割在地板上。盘中如果跌的受不了了,也可以来咱们直播间,我们会给到大家更多有意义的帮助。

【短线情绪】---四大黄金纬度

涨停家数52,连续4天的涨停板都是这种不温不火的行情,前两天市场整体波动还比较大,还有点活力。最近指数也不波动了,短线情绪也不波动了。没波动还怎么做短线呢?难道要大家做长线,买个股票5年、10年不管他?

封板率71%,昨天刚刚修复一点的封板率,今天又拉胯了。无奈。这行情打板战法亏钱厉害。低吸战法能不能赚钱要看运气。

连板率17%,轮动行情连板率一般过不了20%,正常。

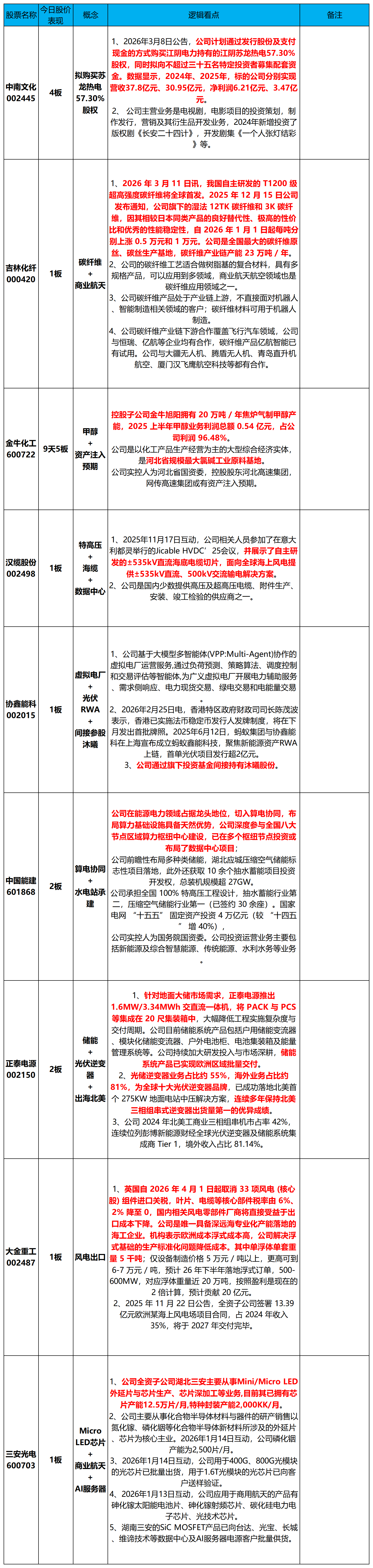
连板高度。4板【中南文化-云计算

【总结】:短线情绪依然偏弱,市场指数箱体震荡,大家注意好节奏,控制好预期,做好高抛低吸

短线情绪已经连续4天温水煮青蛙了,明天看看能不能给点力吧。最近这两天看盘看的我都犯困了。

下周316日至19日英伟达GTC大会,我觉得虽然今天人工智能跌了,但是除了这个方向,我看不到再好的方向了。

一日游行情增多,要小心被套。如果波段投资时把握不准时机,容易错过进场、出场时机,可以试一下“波段之星”(点击解锁),【多】就是提醒趋势转多适合入场,【止】就是提醒趋势反转,宜离场,帮你把握股票的波段机会。

【业绩雷】

最近快到年报季和一季报季节了。大家要小心小盘的亏损股。今天有个粉丝问到一个票,我觉得很有教训意义。

浩云科技今天突然间跌15%,此前公司就发不过去预告说2025年业绩要亏损,【据2025130日公告,公司预计2025年度净利润亏损3600万元至3200万元】。按理说这种票要避雷的。

但是架不住股票还在涨,粉丝可能就忍不住买了,觉得利空出尽了。结果这一波拉升可能只是主力拉升出货,让股民放松警惕,然后主力再把筹码卖出去。

所以大家最近买股票前一定要看看他们的业绩,如果公司都说要亏损了,那我们就算是不赚这个钱,也别被里面的主力给坑了

大佬操作

章盟主:卖出中国能建20585万。

佛山哥:卖出宁波建工8282万(减半仓)。昨天买入御银股份10180万(格局)。

作手新一:买入百川股份7127万,买入光迅科技52369万,卖出12158万(3日)买入雄韬股份6095万(闷杀)。

紫阳东路:买入汉缆股份25460万。卖出协鑫能科21975万。买入纳百川7753万。买入节能风电27370万。

知春路:买入协鑫能科20703万。

章盟主,卖出中国能建,估计是低位首板的时候拿的筹码,今天下午上板分歧太大,就出货了。这种大体量的票只要封住涨停了,一般第二天不会低开太多,顶多就是没溢价。不会像游资票一样,一旦被砸太狠了,第二天容易往跌停按,机构票不会这么极端。

佛山哥宁波建工今天冲高减半仓,跟我们昨天的判断一样,虽然是个烂板,但好在他的位置高,容易冲高给出逃机会。佛山哥也难得格局一下,只是减仓没有全砸,多少留个念想。

御银股份竟然格局住了,今天涨这么多都不减仓。不像佛山哥的风格。

作手新一,勇闯光之国,格局了光迅科技,昨天和今天合计买了4个亿的筹码,怪不得光迅科技这么猛呢,原来背后有大佬加持。成也大佬败也大佬,新一拿了4个亿的筹码被机构出货了,明天拉升的资金要承受新一4个亿的抛压,想想都觉得可怕。

氢能源每年都会炒为啥炒的人不多呢?就是因为氢能源的股性不好,昨天好好的涨停板,今天深水开,不仅没有溢价,保本出来的机会都不会,有点吃人不吐骨头,股性真差。

热门股梳理

中南文化002445金牛化工600722中国能建601868正泰电源002150

吉林化纤000420汉缆股份002498协鑫能科002015大金重工002487

三安光电600703

参考指标:【筹码大师】和【牛牛机构宝】

点击此处解锁【筹码大师】点击此处解锁【牛牛机构宝】

(以上个股仅作梳理,不作为买卖依据,据此操作风险自担)

大金重工002487

概念:风电出口

资金面:主力资金净流入3400

技术指标:【筹码大师】和【牛牛机构宝】

参考资料:

1)20260312-大金重工-002487-【筹码大师】和【牛牛机构宝】-近期出现弹信号且底部量柱由绿转红

整理不易,希望多多支持!你的一个点赞、一次转发、 随手分享,都是我们前进的最大动力~大家在投资过程中有任何问题,都可以在文章底部留言,我们一起交流!祝家人们好运常在,股票长虹!

温馨提示:

1、本文所有内容均为公开交流学习之用,不代表任何投资建议,据此买卖,风险自担。

2、每天花8--10小时整理的热门股梳理,就是让大家减少学习时间,3分钟把握市场核心热点。文章包括市场最新消息、主力资金动向、龙头股背后的涨停逻辑,每个交易日晚上840发布

(来源:
九方智投)

免责声明:以上内容由九方智投投资顾问毕威功(A0740623110008)编辑整理,仅供参考学习使用,不作为投资建议,据此操作风险自担。投资有风险、入市需谨慎。

举报

写评论

声明:用户发表的所有言论等仅代表个人观点,与本网站立场无关,不对您构成任何投资建议。《九方智投用户互动发言管理规定》

发布
0条评论

暂无评论

赶快抢个沙发吧

相关股票

相关板块

  • 板块名称
  • 最新价
  • 涨跌幅

相关资讯

扫码下载

九方智投app

扫码关注

九方智投公众号

头条热搜

涨幅排行榜

  • 上证A股
  • 深证A股
  • 科创板
  • 排名
  • 股票名称
  • 最新价
  • 涨跌幅
  • 股圈