突发!董事长被证监会立案 涉嫌内幕交易
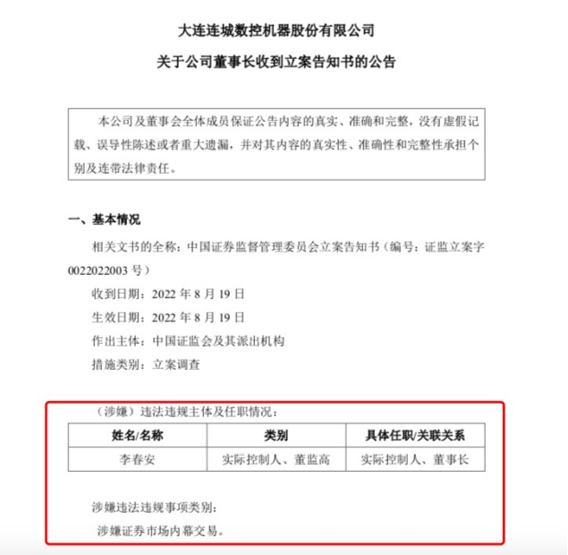
8月19日,北交所上市公司连城数控的实际控制人、董事长李春安因涉嫌证券市场内幕交易,收到中国证监会立案告知书。
在对北交所问询函的回复中,连城数控表示:经向李春安确认,其涉嫌内幕交易标的并非本公司股票,也不涉及北交所其他公司股票。
根据多家公司年报披露,除在连城数控持股并担任高管外,李春安还持有新三板挂牌公司隆基电磁(持股17.12%)、新三板挂牌公司隆基仪表(持股14.46%)及上交所上市公司隆基绿能(持股2.11%)等公众公司股份并曾在其中担任高管。李春安还是光伏巨头隆基绿能(原证券简称:隆基股份)实际控制人的一致行动人,曾经是隆基绿能的第一大股东。

图片来源:连城数控公告
连城数控回应:不涉及北交所公司股票
连城数控8月19日晚间公告,本次立案调查事项仅为对李春安个人的调查,目前不会影响公司日常的经营管理活动,也不会影响个人正常履职。目前不会对公司财务状况产生不利影响。
随后,北交所上市公司管理部向连城数控下发问询函,要求公司说明:李春安涉嫌内幕交易标的是否为公司股票、北交所其他公司股票;核实公司对前述事项的知悉时点,说明是否存在未及时履行信息披露义务及内幕信息提前泄露等情形;李春安被立案调查是否影响其本人在公司正常履职,该事项对公司生产经营、规范运作、重大事项决策等方面的影响,并充分提示相关风险;公司董事长李春安被立案调查是否影响公司股票发行事项的正常推进,如是,说明公司拟采取的应对措施;为推进公司披露的募投项目,公司是否有其他融资安排,如有,请说明融资来源及计划;结合对前述问题的回复进一步提示相关风险。

图片来源:北交所网站
8月19日晚间,连城数控回复北交所问询函称,公司8月19日收到李春安通知,获悉其收到了中国证监会出具的立案告知书。经向李春安确认,其涉嫌内幕交易标的并非本公司股票,也不涉及北交所其他公司股票。
连城数控称,李春安现为公司实际控制人,并任公司董事长一职,目前其被立案调查未影响其在公司正常履职。公司日常经营管理由公司高管团队负责,目前公司生产经营工作秩序正常,各项业务稳步推进,本次李春安被立案调查不会对公司生产经营、规范运作、重大事项决策等方面产生重大影响。

图片来源:连城数控公告
对于向特定对象发行股票事项,连城数控称,目前因李春安被中国证监会立案调查,故公司暂不符合前述向特定对象发行股票的条件。公司正在积极探讨相关方案以消除前述事项对公司股票发行影响,同时公司也将根据该事项后续的处理进展情况确定股票发行事项的相关安排。
此外,目前,连城数控股票发行所涉募投项目正根据实际进度安排正常开展,公司将通过以自有资金、自筹资金先行投入的方式解决募投项目的资金需求,尽可能保障各募投项目建设进度不受影响。同时,李春安也明确表示,如公司生产经营存在相关资金需求,其个人将以无息借款的方式为公司提供财务资助。
李春安持有多家公众公司股份
根据多家公司年报披露,除在连城数控持股并担任高管外,李春安还持有新三板挂牌企业隆基电磁、新三板挂牌企业隆基仪表以及上交所上市企业隆基绿能等公众企业股份。
根据隆基电磁2021年年报,李春安持有隆基电磁17.12%的股份,为第三大股东;曾经是公司董事,目前已离任。

图片来源:隆基电磁2021年年报
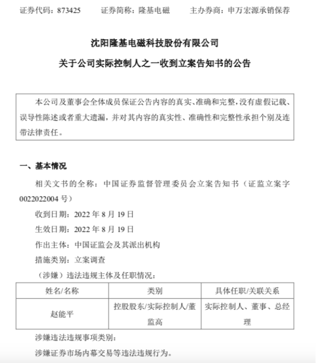
8月19日晚间,隆基电磁公告称,公司持股22.78%的实际控制人之一、董事、总经理赵能平,因涉嫌证券市场内幕交易等违法违规行为,收到中国证监会立案告知书。

图片来源:隆基电磁公告
隆基电磁表示,本次立案调查事项仅为对赵能平个人的调查,目前不会影响公司日常的经营管理活动,也不会影响个人正常履职。根据隆基仪表2021年年报,李春安持有隆基仪表14.46%股份,为第三大股东;李春安曾任公司董事,目前已离职。此外,赵能平也在隆基仪表持有5.99%股份。

图片来源:隆基仪表2021年年报
李春安任隆基绿能董事
根据连城数控年报披露,连城数控实际控制人为钟宝申、李春安,二人为一致行动人。钟宝申生于1967年12月,1990年7月毕业于兰州大学,现任隆基绿能董事长,已于2020年12月23日申请辞去所任连城数控董事职务,并于2021年1月11日起生效。李春安生于1968年10月,1990年7月毕业于兰州大学。2008年7月,李春安任西安隆基硅材料股份有限公司(即目前的隆基绿能)董事;2007年9月至今任连城数控董事长。
根据隆基绿能2021年年报披露,钟宝申现任隆基绿能董事长,且为持股1.66%的第八大股东;李春安现为隆基绿能控股股东及实际控制人李振国、李喜燕的一致行动人,且为公司持股2.11%的第七大股东。

图片来源:隆基绿能2021年年报
公开信息显示,李振国、钟宝申、李春安为毕业于兰州大学的同学,三人因配合协作助力隆基绿能成为光伏行业的龙头企业,曾被誉为“隆基三剑客”。截至8月19日收盘,隆基绿能总市值为4254.80亿元。经过持续积累和发展,隆基绿能现已成为全球最大的太阳能单晶硅厂商。
隆基绿能上市前的招股书显示,李振国、李喜燕和李春安三人为隆基绿能的主要发起人。2003年,通过增资隆基绿能前身“西安新盟电子科技有限公司”,李春安成为持股44%的第一大股东;彼时,李振国与李喜燕为第二、第三大股东,二人为夫妻关系,合计持有55%的股份。其后,历经多次增资及股权转让,李春安仍保持第一大股东地位。2011年7月27日,李春安书面承诺与李振国、李喜燕保持一致行动关系。隆基绿能2012年4月上市前,李振国与李喜燕合计持有公司32.30%股份,二人为公司的控股股东和实际控制人;李春安为持股约24.08%的第一大股东。
上市之后,李春安通过减持和股权转让逐渐减少其在隆基绿能的持股比例。2020年12月19日,李春安与高瓴资本管理有限公司(Hillhouse Capital Management Pte. Ltd.,简称“高瓴资本”)签署《关于隆基绿能科技股份有限公司之股份转让协议》,李春安通过协议转让的方式,向高瓴资本转让其持有的隆基绿能无限售流通股份约2.26亿股。本次协议转让股份过户登记手续已于2021年2月4日办理完成。转让完成后高瓴资本持有隆基绿能5.85%的股份,李春安持有隆基绿能2.11%的股份。
(来源:中国证券报)
免责声明:本页所载内容来旨在分享更多信息,不代表九方智投观点,不构成投资建议。据此操作风险自担。投资有风险、入市需谨慎。
相关股票
相关板块
相关资讯
扫码下载
九方智投app
扫码关注
九方智投公众号
头条热搜
涨幅排行榜
暂无评论
赶快抢个沙发吧