医药板块从巨震到回暖已8天!如何看反腐?机会在哪里?
“医药反腐”之下,经历深度调整的医药板块正在回暖当中,“黄金坑”的议论声渐起。而始自7月31日的调整,至今已过去8个交易日。至8月7日,医药板块市值蒸发近4500亿。
今日市场整体低开,CRO、生物制品等板块涨幅居前,生物药、港股创新药等多只医药主题ETF今天领涨市场,早盘最多涨超3%。午后CRO概念继续上攻,中药板块震荡拉升。Wind数据显示,截至收盘,制药指数主力净流入29.89亿元。

就在前一个交易日,医药板块整体反攻,多只中药ETF占据涨幅榜单,创新药、医药卫生ETF翻红,一扫7月底以来的阴霾。
板块回暖的同时,资金仍在持续流入医药主题基金,医药ETF“越跌越买”趋势不改,主动权益基金则是放开申购。站在当下时点,如何看待医药板块接下来的行情?各家基金公司与基金经理也给出了各自的观点。
抄底仍在继续基金放开申购
在“医药反腐”下,中证医疗指数自7月底以来的7个交易日内一度回撤超6%。而医药主题ETF则继续被“越跌越买”。Wind数据显示,截至8月8日,非货ETF市场7月底以来被净申购269.89亿份,3只ETF被净申购超30亿份,华宝中证医疗ETF则是其中之一。
数据显示,华宝中证医疗ETF区间被净申购31.68亿份,年内净申购份额则超过260亿份,最新规模达251.99亿元。此外,易方达沪深300医药卫生ETF、博时恒生医疗保健ETF在7月底以来的净申购份额也超过25亿份;而广发中证香港创新药ETF、华夏恒生香港上市生物科技ETF、银华中证创新药产业ETF也被净申购了5亿份以上。
除了抄底资金的流入,也有擅长医药板块的基金经理“开门迎客”。由知名基金经理于洋掌管的富国新动力昨日宣布,自8月9日起恢复大额申购,原因是该基金目前运作平稳,之前考虑限制大额转换转入、申购及定期定额投资业务的因素对基金投资运作的影响已消除。
此前,该基金曾自去年1月15日起限制5000元以上的大额申购,今年3月16日,上调限购额至2万元。而自宣布限购到放开限购的期间,中证医疗指数回调超35%。
放开限购的同时,于洋已大幅加仓医药板块。他在富国新动力二季报提到,当前位置,基于行业比较,配置了较高的医药仓位,认为板块机会较大,整体估值不高,政策风险释放,景气度或将逐步回升。片仔癀、恒瑞医药、金域医学为该基金前三大重仓股。
此外,万民远掌管的融通健康产业从7月19日恢复大额申购,该基金曾在今年1月底宣布暂停1000万元以上的大额申购。
如何看“医药反腐”?
站在当下,怎么看医药板块的投资机会,成为市场的聚焦点。一面是类比当年的白酒行情,发出“珍惜黄金坑”的呼声,另一面则是担忧互联网板块行情的重演。
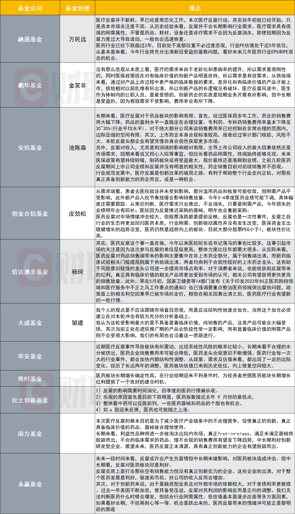
“我没有这么悲观。”鹏华基金经理金笑非直言,随着老龄化和患病率的提升,医疗需求刚性,同时,医保政策现在对有临床价值的创新产品明显扶持,所以需求是有效需求;从供给端来看,通过对产品上市过程中更严格的临床数据的要求,差异化和有临床价值的产品才能上市,供给相对以前扎堆有所出清,所以创新产品的长逻辑没有破坏。
他进一步分析,行业出现腐败,本质是因为医生的阳光收入无法满足其需求,隐形收入就转化为了各药企推广的费用,这个过程中一些大院长,大专家的问题比较突出,纪委介入的目的是抓一些数额较大的典型,形成震慑作用,在不影响医疗正常秩序的情况下,对大多数的医生有警示效果,对头部的公司,创新的产品会有一个费用率下降的过程。
“我们认为主要还是情绪层面的因素占主导,长期来看,医疗反腐对于药品板块的影响有限。”安信基金经理池陈森则谈到,医药行业反腐的行动一直在进行,尤其是近几年医保支付端持续改革,倒逼药企注重自身发展阶段在销售环节的合规性。绝大部分上市公司的合规标准和合规成本远高于行业平均水平。本轮反腐头部企业有望凭借自身合规性获取更多市场。
融通基金经理万民远也认为,医疗反腐并不新鲜,早已经是常态化工作,医药行业面临的反腐冲击也并非首次。“本次医疗反腐行动,其实自年初就已经开始,此前也有报道,只是资本市场关注度不高。”
从行业整体来看,池陈森认为,经过医保局多年工作,包括医保谈判、集采政策、两票制等,大幅挤压了中间环节利润,药企的销售费用大幅下降,药品的盈利水平一直稳定在合理位置,专利药、专科药的销售费用率基本下降至30~35%(行业平均水平)。
销售费用的大头主要因为创新药需要大量的学术推广和医生教育,保证药品使用的有效性和规范性增强终端患者对优质药品的可及性,对于绝大部分公司来说销售费用率已经控制在非常合理的范围内,边际压缩的空间有限。
另外,他还谈到,反腐对收入,尤其是利润端的影响相对有限。主导上市公司收入的最大因素依然还是市场需求,短期来看或又担心入院等事宜,但拉长看药品刚需性,终端始终能够兑现。

医药板块投资机会在哪?
“市场容易将医疗反腐与此前限制‘三公消费’冲击白酒行业进行类比,但两者有本质区别。”万民远分析,从历史经验来看,反腐并不会长期影响行业需求。医疗需求具有很强的刚需属性,不管是药品、耗材、设备还是诊疗需求不会因为反腐消失,即使短期因为反腐力度过大导致波动,一般也会迅速恢复。
他以2012年为例,当年医疗反腐是历年力度最大的一次,但医药板块只有1个季度受到短暂影响,之后迅速恢复正常并回补需求。“我们预计本次也不会例外。”
“医生作为体制内的公职人员,是最受损的,创新药企的实质是短期业务开展有所影响,但中长期是受益的,因为有效需求不受影响,费用率会有所下降。”金笑非表示。
池陈森则表示,未来医保政策有望持续转暖,制药板块或将受益最大。股价最终还是落脚到业绩,之前几轮医药反腐期间上市公司业绩和反腐并没有明显的相关性,药企销售目前对后续销售并不悲观。
万民远表示,医药行业已经下跌超过2年,目前处于底部位置不必过度悲观。“医药自2021年5月见顶以后,经历了长达2年多的回调,目前处于偏底部位置,行业PE估值处于近5年低位,从基本面来看,今年行业将充分出清新冠受益的基数问题,看好未来几年医药行业EPS和PE双击的机会。”
(来源:财联社)
免责声明:本页所载内容来旨在分享更多信息,不代表九方智投观点,不构成投资建议。据此操作风险自担。投资有风险、入市需谨慎。
相关股票
相关板块
相关资讯
扫码下载
九方智投app
扫码关注
九方智投公众号
头条热搜
涨幅排行榜
暂无评论
赶快抢个沙发吧