行情中心 沪深京A股 上证指数 板块行情 股市异动 股圈 专题 涨跌情报站 盯盘 港股 研究所 直播 股票开户 智能选股
全球指数
数据中心 资金流向 龙虎榜 融资融券 沪深港通 比价数据 研报数据 公告掘金 新股申购 大宗交易 业绩速递

国泰海通:特朗普关税被否 后续如何演绎?

来源:智通财经 2026-02-22 09:49
点赞
收藏

国泰海通发布研报称,近日美国最高法院裁定特朗普政府依据IEEPA加征的对等关税违法,随后特朗普宣布将依据《1974年贸易法》第122条临时加征10%的全球进口关税。该行认为再通胀的风险依然较高,新税率和退税纷争使得政策不确定性有所抬升。市场预期美元和美债波动率暂时走高但幅度有限,并且关注怎么打补丁。

国泰海通主要观点如下:

1、对等关税被推翻,补丁怎么打?

2月20日,美国最高法院裁定特朗普政府依据IEEPA加征的对等关税违法,随后特朗普在新闻发布会上称,将依据《1974年贸易法》第122条临时加征10%的全球进口关税。

短期补丁:122临时关税。对等关税被裁定违法后,现行有效关税仅剩232和301关税,平均税率从17.6%降至9%,短期内(150天)可靠122条款维持税率基本不变。中长期来看,232行业关税和301国别关税将成为主要补丁。

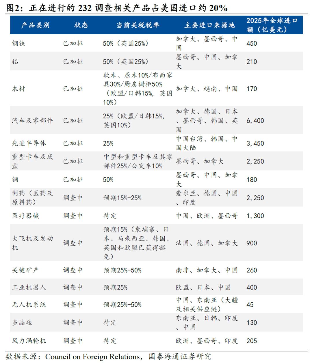
中长期补丁:232和301关税。2025年232关税已经应用于汽车钢铁、铝、铜、家具、卡车,年初添加了半导体(但多数已豁免)。2025年已启动并正在调查的还有制药、飞机、关键矿产、无人机、风力涡轮机、机器人和工业机械、多晶硅,多数可于2026年上半年出调查结果。

以上232调查相关产品占美国进口约20%,若要补足对等关税的缺口,需要按40%税率加征关税。上述产品的主要进口地包括中国、墨西哥、欧盟、越南和加拿大,需关注232关税实际落地的国别结构影响,2025年经验表明从欧盟和加拿大进口的商品对通胀传导效率较高。

2、对等关税被推翻,并非去通胀,该行认为再通胀的风险依然较高:

一是,逐案审理的预期下,需要考虑企业打官司的动力,如果企业已经将关税成本成功转嫁给消费者,企业可能没有太大动力要求退税,这也意味着对应的商品价格可能不会调降;

二是,出口商主动承担了部分关税(体现为美元贬值,而美国进口价格基本没有变化),从而最小化关税对商品价格的影响,关税调降反而给出口商提供了抬价的空间;

三是,考虑到特朗普和贝森特均放言称替代性关税将基本保留原有税率和税收水平,同时退税充满诸多不确定性,企业向下游转嫁关税的计划可能不会受太大影响。

3、对财政的影响:压力略增

对等关税占到美国关税收入的近60%,因此市场较关注对财政的影响。

短期来看,即便要全部退税(约1700亿美元),财政账户的近9000亿美元余额也足以应付,融资压力有限。

中长期看,需要跟踪232和301关税的具体落地情况,大美丽法案年均增赤约3000亿美元,对等关税被推翻后,假设无任何新增关税,债券净融资需要是当前的3倍,显著推升供给压力。

该行预期关税最终会小幅下降2-3%,并略微推升财政赤字率约0.1-0.2%,对美债供给压力影响有限。

4、资产定价:政策不确定性重启

市场已有预期最高法院会推翻对等关税,同时白宫会寻求其他替代方案,美元和美债波动率暂时走高但幅度有限。对于特朗普而言,IEEPA相比232和301提供了更多的谈判筹码。市场关注怎么打补丁,以及若新补丁效力不及IEEPA,是否会促使特朗普寻求更激进的政策工具,因而政策不确定性重新被摆上台面,黄金表现更加顺风。

风险提示:特朗普政府关税政策的不确定性。

(来源:
智通财经)
原标题:
国泰海通:特朗普关税被否 后续如何演绎?

免责声明:本页所载内容来旨在分享更多信息,不代表九方智投观点,不构成投资建议。据此操作风险自担。投资有风险、入市需谨慎。

举报

写评论

声明:用户发表的所有言论等仅代表个人观点,与本网站立场无关,不对您构成任何投资建议。《九方智投用户互动发言管理规定》

发布
0条评论

暂无评论

赶快抢个沙发吧

相关股票

相关板块

  • 板块名称
  • 最新价
  • 涨跌幅

相关资讯

扫码下载

九方智投app

扫码关注

九方智投公众号

头条热搜

涨幅排行榜

  • 上证A股
  • 深证A股
  • 科创板
  • 排名
  • 股票名称
  • 最新价
  • 涨跌幅
  • 股圈