未来算力体系重要一环!边缘计算龙头20CM涨停
边缘计算概念股强势,旗下高通/华芯通产品线涉及边缘计算业务的润欣科技以及自主研发多元化边缘计算服务的神州泰岳周五收盘双双录得20cm涨停,金溢科技、剑桥科技、东软集团和中兴通讯纷纷涨停。

消息面上,ChatGPT日前一度因访问量激增导致官网瘫痪,GPT-4推出之后也已多次下调付费用户访问限制。国盛证券分析师宋嘉吉4月5日研报中指出,这是由于ChatGPT背后的算力资源出现明显缺口,导致OpenAI不得不暂时踩下用户增长的“刹车”。建设“中心+边缘”的梯度算力网络,是解决算力不足的有效方案。
国外方面,英特尔、AMD、英伟达三家大厂均投入了相关边缘计算方案,优先发展AI及5G电信应用的市场。与此同时,亚马逊、微软等两大云端大厂也积极拓展边缘计算市场。微软和服务器厂商合作布局各类边缘5G整合AI的方案,亚马逊则采用自研Outposts混合云整体解决方案模式,以寻求从AWS核心端到企业边缘端的一致性的电信云端基础设施与服务。
德邦证券何思源2月22日研报中表示,在爆发式增长的算力背景下,算力模型对数据中心的数据传输速率提出了更高的要求,分布式IDC以及边缘计算有望迈入高景气度通道。宋嘉吉认为,边缘算力是未来算力体系的重要一环,具有低延迟、高安全性的优势,符合对AI安全性的要求,有望分担推理计算的压力,建议关注智能模组等边缘算力硬件的发展。
据资料显示,边缘计算技术可以让存储、计算、处理和网络更接近生成或使用数据的设备。这些技术包括边缘节点、边缘云、边缘网关、边缘控制器等等。边缘的位置可以在传输网络、基站附近,也可以在客户现场或是终端设备当中。

根据中国信息通信研究院显示,21年我国边缘计算市场规模为436亿元,预计2024年规模将达1804亿元,22-24年年复合增速达61%。

目前边缘计算产业进入高速发展期,产业生态逐渐形成,上下游合作增强。上游主要包括软硬件基础设施,设计芯片到服务器供应商及边缘软件架构;中游主要是提供边缘服务,主要有三类企业:边缘计算服务平台、运营商MEC以及云计算服务下沉企业。
边缘计算涉及领域多,细分领域广,市场容量大,如无人机、VR/AR设备、传感器、摄像头等设备均可作为边缘计算节点执行分析处理与存储数据的任务。随着更多联网设备的推广应用,各行业对边缘计算的需求呈现大规模增长的态势。

具体来看,在上游算力芯片中,CPU包括英特尔、AMD、华为海思、海光信息、中科龙芯、飞腾等;GPU包括英伟达、AMD、壁仞科技、景嘉微、芯源微、芯动科技等;DPU包括英伟达、英特尔、沐创科技、中科驭数、云豹智能、大禹智芯、云脉芯联、星云智联、边缘智芯等。

边缘AI芯片包括瑞芯微、全志科技、富瀚微、华为海思、英伟达、海康威视、北京君正、云天励飞等。

边缘计算其它上游环节(通信、存储、软件)涉及企业包括翱捷科技、移远通信、广和通、有方科技、华澜微、阿里巴巴、腾讯控股、华为等。中游提供边缘服务企业包括中国移动、中国电信、中国联通、华为、中兴通讯、烽火通信、紫光股份、网宿科技、浪潮信息、中科曙光、金山办公、阿里巴巴、腾讯控股等。
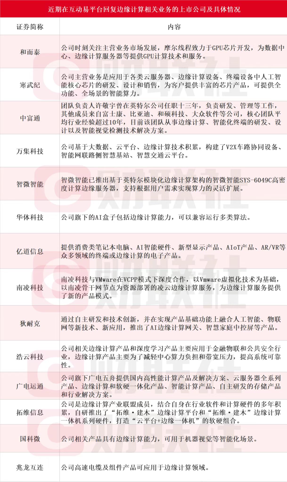
此外,据财联社不完全整理,近期在互动易平台回复布局边缘计算相关业务上市公司还包括和而泰、寒武纪、中富通、万集科技、智微智能、华体科技、亿道信息、南凌科技、狄耐克、浩云科技、广电运通、拓维信息、国科微、兆龙互连等。

不过,值得注意的是,分析人士表示,由于边缘计算商业化应用的时间不长,多数边缘计算场景尚属于体验升级型需求,部署成本相对较高,产出效果短期内不好衡量,投入产出比并不算高。另外,边缘计算的规模化应用还依赖于下游应用场景的广泛铺开。
(来源:财联社)
免责声明:本页所载内容来旨在分享更多信息,不代表九方智投观点,不构成投资建议。据此操作风险自担。投资有风险、入市需谨慎。
相关股票
相关板块
相关资讯
扫码下载
九方智投app
扫码关注
九方智投公众号
头条热搜
涨幅排行榜
暂无评论
赶快抢个沙发吧