美国考虑对建筑材料免关税 国内建材企业出海空间打开!
重要事件:1月25日,美国总统特朗普在加州发表讲话时表示,“考虑”未来3年内不征收建筑材料关税。
国内地产市场从21年开始见顶以来,商品房销售面积连续下滑三年多,随着商品房销售数据的下滑,带来竣工,新开工的数据都跟着下滑。2024 年,全国商品房销售面积、销售额分别为 97385.0 万平方米和 96750.0 亿元,同比下降 12.9%、17.1%(去年同期基数为 111735.1万平方米和 116622.2 亿元),跌幅较上一年度分别扩大 4.4 和 10.6 个百分点。 从绝对水平来看,2024 年全国商品房销售面积已跌至 2009-2010 年水平, 商品房销售额跌至 2015-2016 年水平。年内商品房销售呈现前低后高走势, 1-9 月单月销售面积同比降幅均在两位数水平。9 月26 日中央政治局会议 提出“止跌回稳”后,市场信心得以部分修复,销售面积同比降幅显著收 窄,11 月同比增速一度回正至 3.2%。
建材行业与房地产行业关联紧密,其景气周期与房地产高度正相关。在房地产市场持续下行的背景下,国内建材企业面临巨大发展瓶颈,出海拓展市场成为企业寻求突破的必然选择。

1月25日,美国总统特朗普在加州发表讲话时表示,“考虑”未来3年内不征收建筑材料关税。国内建材企业出海最大的障碍就是关税,中美贸易战以来,美国对中国企业加征较高的关税,目前平均对国内商品增收超20%的关税。但是1月25日,特朗普上台后,在加州发表讲话时表示,考虑未来三年内,不征收建筑材料关税。如果该政策可以顺利实行,那么将对国内建材企业带来巨大的发展空间来。我们认为首先最利好,国内的玻纤行业和消费建材行业的龙头企业。
玻纤主要在建筑材料的应用是用作增强材料,在混凝土中加入玻璃纤维,可以增强混凝土的抗裂性能、抗冲击性能和耐久性,广泛应用于道路、桥梁、水工建筑等基础设施建设。在石膏板、纤维水泥板等板材中,玻璃纤维作为增强材料,能够提高板材的强度和韧性,使其更适合用于建筑的隔墙、吊顶等部位。保温隔热材料,玻璃纤维制成的保温棉、保温板等,具有良好的保温隔热性能和防火性能,可用于建筑物的外墙保温、屋顶保温以及管道保温等,能有效降低建筑物的能耗。防水与密封材料,玻纤网格布常被用于建筑防水工程中,与防水涂料等配合使用,能够增强防水层的抗裂性和抗穿刺性,提高防水效果。同时,玻璃纤维密封材料也可用于建筑的门窗、管道接口等部位的密封。
玻纤出口量占比稳定在25-30%,中国巨石海外产能布局较多。我国玻纤产能不断提高,2007年我国玻纤产能首次超越美国,成为全球玻纤第一生产大国。我国玻纤企业总产量达780万吨左右,占全球玻纤产能比重约70%。我国玻纤及制品出口量为183万吨,占总产量的比重约27%, 近几年占比情况均稳定在25-30%。我国玻纤出口主要以北美、欧洲,日韩等发达国家为主,源于发达国家对玻纤复合材料的应用更成熟,以最早发明并工业化应用的美国市场为例,玻纤下游应用种类超过 60,000 种。中国虽然近几年已经超越美国发展成为最大的玻纤生产国和消费国,但目前成熟并广泛应用的下游领域仅有美国的十分之一。海外布局方面,目前中国企业海外总产能达54.6万吨,其中中国巨石/重庆国际/四川威远分别41.6/8/5 万吨。
中国巨石在出海方面遥遥领先。中国巨石,国内生产基地总计有 235 万吨产能,埃及基地 34 万吨产能,美国基地 9.6 万吨产能,总产能近 260 万吨 / 年。电子布产能:总产能近 10 亿米 / 年,其中电子纱产能为 27 万吨,配套 9.6 亿米电子布产能。如果美国对建筑材料免征收关税,对中国巨石来说,将带来较大的收入和利润空间。
图:国内玻纤企业海外收入占比

数据来源:九方金融研究所
消费建材行业,主要包含防水,卫浴,石膏板,五金,瓷砖,涂料,地板等等。基本上包含,房屋装修所必须包含的材料。
当前消费建材行业整体出海节奏相对较慢,我们认为主要原因系除石膏板行业之外其他消费建材子行业供给格局仍然较为分散,和海外龙头相比,头部企业国内市占率存在较大提升空间。比如防水,石膏板,建筑涂料,五金等行业都是属于大行业,小企业的市场竞争格局,并没有一家或者头部几家企业实现格局垄断的情形。中国巨大的市场和地域,让我国的消费建材企业竞争格局上形成多而广,大而不强的情形。但是随着国内房地产市场景气周期下行,大多数中小的地方性消费建材企业真在以肉眼可见的速度快速消失。低迷的建材行业景气度,也倒逼头部消费建材企业出海,未来随着国内市场份额在不断提升,竞争格局的优化,剩者为王的市场竞争情景将被演绎。海外市场的不断扩张,我们认为国内的消费建材的头部企业有望真正成为全球性的建材龙头企业。
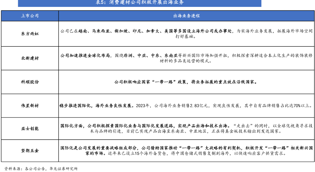
当前,从上市公司收入情况来看,我国的消费建材企业海外收入占比都不高。海外收入相对较高的主要是公元股份、惠达卫浴以及科达制造。惠达卫浴自 1996年开始海外销售,涵盖品牌出海和产品出海两种模式,公司目前已建立了覆盖100 多个国家和地区的销售网络,主要出口美国、加拿大、法国、巴基斯坦、韩国,在发展中国家主要通过OBM方式,在发达国家主要通过ODM及OEM方式,其中以OEM为主(占比80%),过去三年公司海外收入占比维持在25%上下。在防水领域,东方雨虹是国内的防水市场的绝对龙头,今年以来已经在美国,越南,马来西亚,加拿大,新加坡等地设立公司和海外办事处,开始出海业务,相信在25年以后,以东方雨虹一直以来的经验效率,战略执行度来看,东方雨虹的海外收入占比将快速提升。
五金行业龙头,坚朗五金,2024年公司海外收入占比超过10%,单四季度海外收入占比远超全年平均水平。2024年自营渠道海外板块增长约20%。2024年前三季度,海外市场板块(含葡萄牙)增长超过10%,剔除葡萄牙公司,自营渠道的海外业绩三季度累计增长约18%。印度增长超20%,中东、欧洲增长超过40%,非洲、马来西亚、墨西哥增长接近80%。目前已在海外设立16个备货仓,可减少供应链时延,降低运输成本,快速响应客户需求,提升客户体验,还能更好地控制商品质量和安全,提升品牌形象。在国外成立多家销售子公司和办事处,采用直销模式扩展海外市场。积极推广海外与国内使用相同的信息化系统对接,通过员工本地化运营,将国内的销售和管理经验在海外分享复制,提高整体海外运营组织效率。目前产品已销往100多个国家和地区,其中“一带一路”国家及中东地区业绩占比较高。
图:当前国内消费建材海外营收占比情况


图:我国消费建材企业出海进展

数据来源:九方金融研究所
综合来看,如果美国在未来三年,对出口美国的建筑材料实行关税减免的政策,将大幅利好国内建材企业出海,对目前已经开始布局海外市场战略的龙头建筑材料企业来说,是重要利好,头部企业的海外市场也将被彻底打开。
我们认为玻纤行业,防水行业,五金行业等有着较大的投资机会,龙头公司中国巨石,东方雨虹,科顺股份,坚朗五金等可以持续重点关注。
图:国内建材行业主要龙头公司

数据来源:九方金融研究所
参考文献:
20240828-银河证券-建材行业中企出海专题研究:逆境重生,征战海外拓新局
投资顾问:胡祥辉(登记编号:A0740620080005),助理投资顾问:杨凡雷(登记编号:A0740123080020),本报告中的信息或意见不构成交易品种的买卖指令或买卖出价,投资者应自主进行投资决策,据此做出的任何投资决策与本公司或作者无关,自行承担风险,本公司和作者不因此承担任何法律责任。
免责声明:以上内容仅供参考学习使用,不作为投资建议,此操作风险自担。投资有风险、入市需谨慎。
相关股票
相关板块
相关资讯
扫码下载
九方智投app
扫码关注
九方智投公众号
头条热搜
涨幅排行榜
暂无评论
赶快抢个沙发吧