东方电气:六电并举布局完善,新签订单稳步提升
|公司研究|
【摘要】
东方电气原名东方电机股份有限公司,成立于1993年12月28日,系经国家经济体制改革委员会以体改生(1992)67号和体改生(1993)214号文、原国家国有资产管理局以国资企函发(1993)100号文批准,由东方电机厂作为独家发起人,将国家授权其持有的主要生产经营性资产折价入股组建设立的股份有限公司。
东方电气供应链韧性安全性较强,煤电、水电、风电、核电部件及国产化率均达到100%。
东方电气打造了火电、气电、水电、风电、核电、光伏“六电并举”和高端石化装备、节能环保、工程与国际贸易、现代制造服务、电力电子与控制、新兴产业“六业协同”的产业发展格局,是全球最大的能源装备制造企业集团之一。
公司六电并举

六业协同

来源:公司官网
2024年,公司抽水蓄能突破高海拔、宽负荷、变转速市场领域,整体市场占有率41.6%,常规水电市场占有率45%,位于行业前列;国内唯一核蒸汽供应系统设备成套供货制造许可证再获批准,突破核电循环水泵和乏燃料运输容器市场;气电市场持续保持领跑,自主研制的50MW重型燃气轮机再获订单;获得电力行业专业设计最高资质,新一代煤电百万千瓦二次再热超超临界成套机组成功批量投运,中标国内首台百万千瓦级对冲燃烧塔式炉。
受益于能源转型的时代背景,公司业绩&订单稳步增长
2019年公司营收317.78亿元,到2023年营收达595.67亿元,复合年均增长率达17.01%。2024年实现营业总收入696.95亿元,同比增长14.86%,2025年一季度,公司实现营业总收入165.48亿元,同比增长9.93%。
2024年公司发电设备产量58.1GW,其中汽轮发电机44.3GW,同比增长32%,风力发电机组10GW,同比增长100%。2025年一季度公司发电设备产量17.9GW,同比增长75.6%。其中:汽轮发电机13.9GW,同比增长55%;风力发电机组3.31GW,同比增长253%。
2024年公司新签订单1011.4亿元,同比增长17%;在手订单1526.06亿元,达到历史最高水平。其中以煤电为主的清洁高效能源装备2024年新签订单392亿元,同比增长15%。2025年一季度公司新签订单358.8亿元,同比增长36%,环比增长80%,其中清洁高效能源装备2025年一季度新签订单160亿元,同比增长44%,环比增长150%。公司充沛在手订单保证后续业绩,公司目标2025年完成发电设备产量73GW(2024年为58.1GW,同比增长26%)。
新签订单情况(亿元)

电设备、电站汽轮机和电站锅炉产量(GW)

产品覆盖面广,逐步走向中高端化
全球领先的风能装机制造商:公司拥有双馈、直驱、半直驱三种主流技术路线,产品覆盖了1.5MW-10MW系列陆上和5MW-26MW系列海上风力发电机组。在技术领域,公司加快关键风电核心技术攻关,推动大功率海上风电、漂浮式海上风电领域的突破。
2024年,公司拥有完全自主知识产权的全球最大的26兆瓦级海上风力发电机组下线,该机组是全球单机容量最大、叶轮直径最大的半直驱海上风电机组;构建完全自主知识产权的iPACOM风电智慧系统,为机组全维度赋能。
公司陆上风电和海上风电新增装机容量在总装机中占比呈上升态势

双重布局光伏光热,光热发电市场率第一:公司拥有光热发电和光伏发电两个方向的太阳能技术业务,具有批量研制高效太阳能电站设备能力,持续获得光热发电项目、多能耦合熔盐储罐及蒸发器系统订单。
在光热发电领域,已形成了成熟的光热技术成套解决方案,包含了镜场与聚光吸热系统、储换热系统、常规发电系统以及控制系统等完整产品,市场占有率超过50%,位居行业第一;目前拥有甘肃酒泉、宁夏石嘴山、天津福耀等大型光伏EPC项目及四川阿坝小型风光储等工程项目业绩。
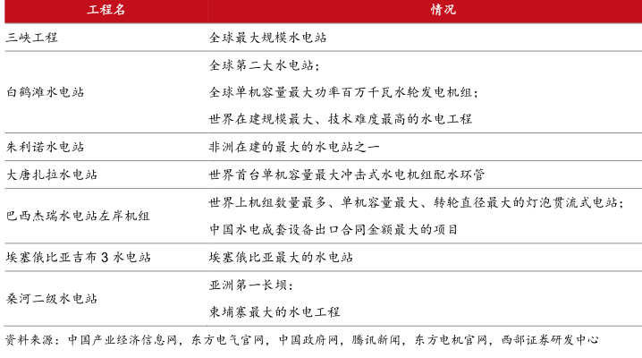
构建全球单机容量最大水电机组,拥有完备相关技术:东方电气水电产品技术总体居国内前列,贯流式、混流式等水电技术达到行业领先水平,冲击式水电技术达到行业先进水平。
公司参与研制的白鹤滩水电站是全球第二大水电站,是世界上目前单机容量最大的水电机组,拥有发电效率最高、额定电压最高两大特点。此外,公司的抽水蓄能技术体系包含水泵水轮机及进水球阀、发电电动机、电站设备成套、机组控制与整组调试等四大技术板块,为开展抽水蓄能业务提供了坚实的技术保障。
公司规模之最的水电项目

全球最大核能装备制造基地之一:公司拥有批量研制175万千瓦等级核电机组能力,具备核1/2/3级设备完整设计资质,具备批量化制造核电站核岛主设备和常规岛汽轮发电机组的成套供货能力,产品覆盖二代加、引进三代(EPR、AP1000)、自主三代(“华龙一号”、国和一号)、四代核电(钠冷快堆、高温气冷堆)、海上浮动平台模块化小堆等国内所有技术路线,是全球规模最大的核能装备制造基地之一。
2018年投运的台山核电站中有着由公司提供的世界最大单机容量核能发电机。2023年,公司获得铅铋堆、低温堆等新堆型样机研制项目。目前已累计交付超200台套核电主设备,其中国产首台套超20台。
公司参与的重大核电项目

高效可靠清洁火电技术引领行业标准:公司拥有制造135万千瓦等级超超临界火电机组能力。其中,100万千瓦等级空冷机组、大型循环流化床锅炉等火电产品处于行业领先地位;汽轮机作为火电的重要部分,公司相关研发的第三、四代高效通流技术达到世界领先水平。
2023年,公司研制的国内“压力最高、温度最高、效率最高、煤耗最低”的单轴百万千瓦火电机组锅炉开始交货。在国家能源局发布的全国电力可靠性年度报告中,东方电气所提供的燃煤发电设备可靠性已经连续四年位列第一。
气电市场占有率第一,不断推进设备国产化:公司具备燃气-蒸汽联合循环(GTCC)发电设备成套设计、制造、安装、调试和售后服务能力,气电市占率持续保持第一。
从2002年起公司与日本三菱开展合作,在不断引进最新燃机技术的同时,着力提升主机设备国产化水平及配套蒸汽轮机和发电机性能;从2009年起公司开始了具备完全自主知识产权的50MWF级燃气轮机的研制,在50MW等级出力下具有大F级的燃机效率,最终2020年成功实现满负荷运行,各项带负荷试验稳步推进。该型燃机的成功试验标志着我国自主研发设计体系、重型燃机整机、关键部件设计、高温部件制造以及试验验证技术的全面突破。2023年,公司自主研发的国产G50首台燃机示范项目成功投运。
海外业务广泛布局,众多子公司遍布亚非地区
东方电气出口业务渉及机电进出口贸易,水电、火电、风电、太阳能、燃机等发电设备成套出口和工程总承包,以及输变电、轨道交通、水务、固废处理、环保、运维服务等业务领域,主要市场涵盖东南亚、南亚、中亚、中东、欧洲、非洲、南美以及部分发达国家,共计全球110多个国家和地区,总装机容量超84GW,创造了中国发电设备出口史上多项第一。
公司长期活跃在全球电站项目承包市场上,踏入国际市场超30年,先后承建了一百多个电站工程项目。自1994年以来,公司连续入选ENR全球250家最大国际承包商之列。
公司国内外广泛布局,业务辐射全球

来源:公司官网
新兴产业稳步发展,氢能&储能双轮驱动
东方电气大力发展氢能产业,全面布局氢制取、氢储运、氢加注及氢应用全产业链领域,可提供以氢能为核心的综合解决方案。特别是在重卡和工程车等领域取得重大成果,在2023年中标70辆氢能物流车示范项目、国内最大绿电制氢储氢发电商用项目,同年成功完成了全球首次海上风电无淡化海水原位直接电解制氢技术海上中试,标志着氢能技术的重要进展。
储能方面,目前涉及钠硫电池、快充长寿命硬碳负极材料、新型二氧化碳储能、高温熔融盐储能技术、锂电储能系统、压缩空气储能等产业方向,具备多路线、多产品的储能解决方案及产品方案。
其他新型产业布局中,东方电气在能源装备工业互联网领域提供多种产品和整体解决方案,包括网络通信模组、控制器、控制系统、整机设备、AR/VR装备及工业互联网平台等,并涵盖5G+智能工厂、智慧发电等智慧解决方案。同时,还供应大型工业装备如水泵、气化炉等。在新材料研发方面成果显著,拥有300多项重大科研成果和6000多项新产品试制协议,参与制定70多项国际和行业标准,产品覆盖新能源、复合材料等多领域。
小结
综上,东方电气业务布局范围较广,各项业务形成良好的协同效应,截至2025年一季度,公司在手订单充沛,2025年有望迎来交付高峰,随着能源转型的不断深化,在消化低价订单后,公司煤电、燃机、风电等产品毛利率有望回暖,进而带动估值的修复。
盈利预测综合值

来源:ifind,九方金融研究所
参考研报
20250513-国信证券-东方电气-2025年一季度盈利改善显著,公司新签订单稳步提升
20250127-西部证券-东方电气-600875-首次覆盖报告:六电并举技术过硬,六业协同布局完善
免责声明
本报告仅提供给九方金融研究所的特定客户及其他专业人士,用于市场研究、讨论和交流之目的。
未经九方金融研究所事先书面同意,不得更改或以任何方式传送、复印或派发本报告的材料、内容及其复印本予以任何第三方。如需引用、或经同意刊发,需注明出处为九方金融研究所,且不得对本报告进行有悖于原意的引用、删节和修改。
本报告由研究助理协助资料整理,由投资顾问撰写。本报告的信息均来源于市场公开消息和数据整理,本公司对报告内容(含公开信息)的准确性、完整性、及时性、有效性和适用性等不做任何陈述和保证。本公司已力求报告内容客观、公正,但报告中的观点、结论和建议仅反映撰写者在报告发出当日的设想、见解和分析方法应仅供参考。同时,本公司可发布其他与本报告所载资料不一致及结论有所不同的报告。本报告中的信息或意见不构成交易品种的买卖指令或买卖出价,投资者应自主进行投资决策,据此做出的任何投资决策与本公司或作者无关,自行承担风险,本公司和作者不因此承担任何法律责任。
投资顾问:于鑫(登记编号:A0740622030003)
免责声明:以上内容仅供参考学习使用,不作为投资建议,此操作风险自担。投资有风险、入市需谨慎。
相关股票
相关板块
相关资讯
扫码下载
九方智投app
扫码关注
九方智投公众号
头条热搜
涨幅排行榜
暂无评论
赶快抢个沙发吧