AI+气象预报!华为云盘古气象大模型亮相
上海徐家汇站本周一高温36.1℃破百年来五月气温最高记录,多家媒体预测全球或迎来创纪录高温年。据世界气象组织(WMO)此前数据,未来5年全球年平均气温较工业化前水平暂时升高1.5摄氏度的可能性达到66%。随着气温飙升,2023至2027年期间至少有一年将成为有记录以来最热年份的概率高达98%。
中国科学院大气物理研究所研究员马柱国认为,WMO发布消息旨在形成警示,毕竟极端气象和气候表现带来的经济损失和人身安全是不可忽视的。这也是人类社会至今不断强化技术支撑提高气象预测准确度的一大原因。
值得一提的是,华为云盘古气象大模型已于4月上线,是全球首个精度超过传统预报方式的AI模型,可实现20公里范围内、小时级、13层最高精度气象预报,如台风生成时间与移动硅基的预测准确率达85%以上。

政策面上,《气象高质量发展纲要(2022—2035年)》明确提出,“加强人工智能、大数据、量子计算与气象深度融合应用”。业内分析,在AI时代,智慧气象已经成为中国数字经济新基建的底座之一。
中研网报告表示,我国经济正处于从高速度向高质量方向转型,各个行业对气象服务的重视度逐渐提升,我国气象服务行业也逐渐进入快速发展阶段,预计2025年将达到2450亿元的市场规模,未来行业发展潜力巨大。同时在大数据、云计算、人工智能等新一代信息技术的推动下,智慧气象服务供给已成为现实,其在经济社会中发挥的作用将越来越重要,未来行业发展空间广阔。
二级市场上,为气象行业提供人工智能及大数据解决方案的神州泰岳自1月10日迄今股价累计最大涨幅达235.27%。

据了解,智慧气象是通过云计算、物联网、移动互联、大数据、智能等新技术的深入应用,依托于气象科学技术进步,使气象系统成为一个具备自我感知、判断、分析、选择、行动、创新和自适应能力的系统,让气象业务、服务、管理活动全过程都充满智慧。
应用层面,全球中期天气预报大模型“风乌”4月在沪发布。基于多模态和多任务深度学习方法构建,AI大模型“风乌”首次实现在高分辨率上对核心大气变量进行超过10天的有效预报。据上海人工智能实验室方面介绍,“风乌”在80%的评估指标上超越谷歌旗下DeepMind发布的气象大模型GraphCast。此外,“风乌”仅需30秒即可生成未来10天全球高精度预报结果,在效率上大幅优于传统模型。

人工智能在提升气象预报准确度的同时,也让气象数据的应用更加多元化。国金证券孟灿等人4月13日研报指出,新能源电力的平滑上网离不开准确、高频的气象预测数据,华为云盘古大模型与阿里通义千问大模型均已发布相关行业模型,或将赋能传统新能源电站运营系统精细化、智能化升级。
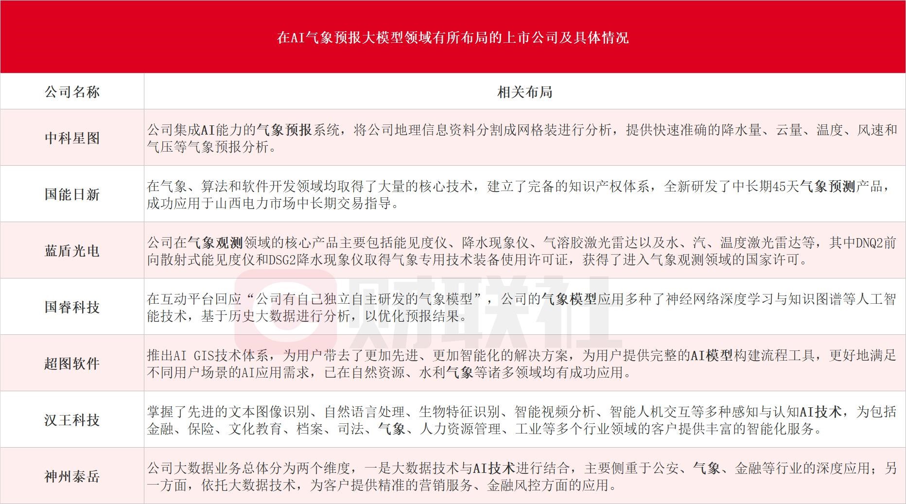
据财联社不完全统计,在AI气象预报大模型领域有所布局的A股上市公司包括中科星图、国能日新、蓝盾光电、国睿科技、超图软件、汉王科技和神州泰岳等,具体情况如下:

(来源:财联社)
免责声明:本页所载内容来旨在分享更多信息,不代表九方智投观点,不构成投资建议。据此操作风险自担。投资有风险、入市需谨慎。
相关股票
相关板块
相关资讯
扫码下载
九方智投app
扫码关注
九方智投公众号
头条热搜
涨幅排行榜
暂无评论
赶快抢个沙发吧