自主可控的“核心赛道”!科学仪器国产化预期升温 机构看好国内市场加快重塑
随着中美关税冲突层层加码,高端科学设备仪器国产化预期不断升温。近日,该领域传来多则消息:
泰坦科技昨日公告,子公司上海勤翔科学仪器有限公司发布自主研发的高端科研仪器IVScope8000Pro小动物活体成像系统,该产品具有自主创新的高精度光学系统设计,关键性能指标达到国际进口产品水平。
4月17日消息,国仪量子在2025年实验核磁共振会议展示前沿成果。据了解,该公司研发的顺磁共振波谱仪等产品已实现量产交付,其电子顺磁共振波谱仪正在加紧调试,预计近日实现交付。
目前,国内科学仪器面临进口依赖度高、贸易逆差大、国产化率低等问题。根据中国海关总署数据,近年来我国仪器设备进口总额保持在800 - 1100亿美元左右,出口额在700 - 1000亿美元左右,存在较大的贸易逆差。质谱仪、色谱仪、光谱仪等高端领域均由进口品牌占据市场主导份额。科研仪器细分赛道国产化率普遍较低。
国投证券认为,在美国对科学仪器加强出口管制及关税等因素共同影响下,国内科学仪器产业链自主可控的重要性、迫切性和战略意义再次上升。
综合多家券商研报来看,随着科学仪器进口难度和成本加剧,国内市场预计将加快重塑:
信达证券指出,为解决技术“卡脖子”问题,近年来国家频繁出台政策支持采购国产仪器、鼓励创新研发。本次关税增加直接导致科学仪器进口成本上升,倒逼国产仪器替代进程。
中信证券则表示,在美国出口管制与关税不断加码的背景下,国产科学仪器面临供应链、技术“双脱钩”局面,倒逼全产业链自主可控升级,行业发展迎来重大战略机遇。
从具体细分领域来看,实验耗材及科研试剂方面,国投证券指出,如色谱填料和一次性塑料耗材等实验室关键耗材产品的国产化率较低,生物科研试剂的国产化率仅10%左右。出口业务尤其是出口美国业务占比较小的企业,若在美国竞争者进口中国长期受影响的情况下,有望受益于国产替代进程加速。
高端仪器设备方面,华龙证券表示,美国加大对华高端科学仪器的管制力度,倒逼质谱仪等高端仪器自主可控的进程提速。民生证券则认为,地缘政治因素有望驱动流式细胞仪国产替代进程加速,此外,受益于特别国债在高端仪器领域的持续投入,科学仪器行业增速有望持续恢复。《科创板日报》此前报道亦指出,部分上市公司孵化平台,主攻高端质谱,已经做出了一些成绩。
从投资层面来看,国投证券表示,科学仪器是自主可控主线下的核心赛道,在美国出口管制和所谓“对等关税”多重影响下,国产厂商正迎来历史性发展机遇。具体到投资策略,上海证券称,“对等关税”拉锯时期,建议关注半导体设备、仪器仪表自主可控和红利股短期对冲。
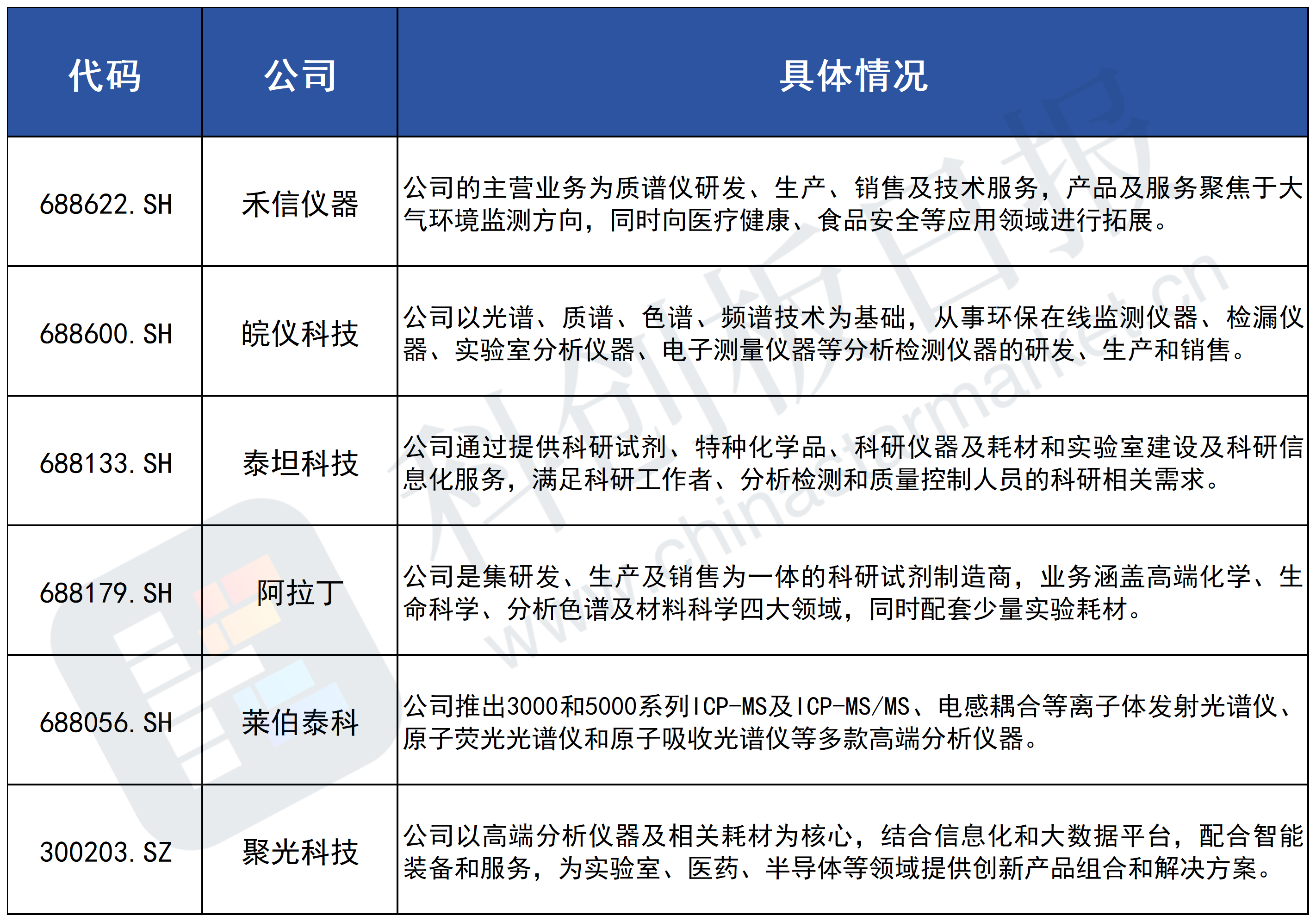
据不完全统计,这些A股上市公司在科学仪器赛道有所布局:

免责声明:本页所载内容来旨在分享更多信息,不代表九方智投观点,不构成投资建议。据此操作风险自担。投资有风险、入市需谨慎。
相关股票
相关板块
相关资讯
扫码下载
九方智投app
扫码关注
九方智投公众号
头条热搜
涨幅排行榜
暂无评论
赶快抢个沙发吧