03.09龙虎榜:光刻机、光刻胶又被卡?

2023年3月9日,周四,龙虎榜解析。
党中央将组建中央科技委员会,这意味着科技部能够以党中央的名义调配资源,相信不久卡脖子领域的任务攻关会有大动作。
今日市场焦点
一、光刻胶:半导体产业核心卡脖子环节
1)事件:3月8日业内传出消息称,某日本某光刻胶大厂已经执行美国“实体清单”的限制要求,对中国大陆某存储晶圆厂断供了KrF光刻胶。同时,“会议”期间,从代表的建言和关注的细分方向看,关于半导体材料领域主要聚焦“电子特气”“光刻胶”领域的“国产化”“扶持力度””人才培养”等。
2)光刻胶是高壁垒、高价值量的半导体核心材料,日本厂商占据80%以上市场份额。
光刻胶按用途主要分为三大类,分别为:①半导体;②面板;③PCB。其中,半导体用的光刻胶技术壁垒最高,PCB用的光刻胶技术壁垒最低。但是反观中国光刻胶产业链,中国半导体光刻胶的占比仅有2%,LCD(面板)仅为3%,而最为简单PCB光刻胶占比高达94%。
由于光刻机曝光光源一共有六种,分别是紫外全谱(300~450nm)、G线(436nm)、I线(365nm)、深紫外(DUV,包括248nm和193nm)和极紫外(EUV),相对应于各曝光波长的光刻胶也应运而生,对应分别为,g线光刻胶、i线光刻胶、KrF光刻胶、ArF光刻胶、EUV光刻胶,技术壁垒逐次增高。其中,KrF、ArF是当下及未来各光刻胶公司的重点发力市场。
3)目前中国高端半导体光刻胶企业主要有5家:华懋科技、彤程新材、晶瑞电材、南大光电、上海新阳

二、光刻机:国产光刻机步伐加快
3月9日集微网消息,荷兰表示,计划对半导体技术出口实施新的限制以保护国家安全,加入美国遏制对华芯片出口的行列。并表示这些限制将在夏季之前实施。
光刻机主要分为两类:DUV光刻机和EUV光刻机。我国的DUV光刻机供应商主要是荷兰的ASML、日本的尼康和佳能,理论上,DUV技术是由荷兰和日本独立发展,不受美国限制,但是,荷兰和日本加入“芯片联盟”后,还是听美国的话。

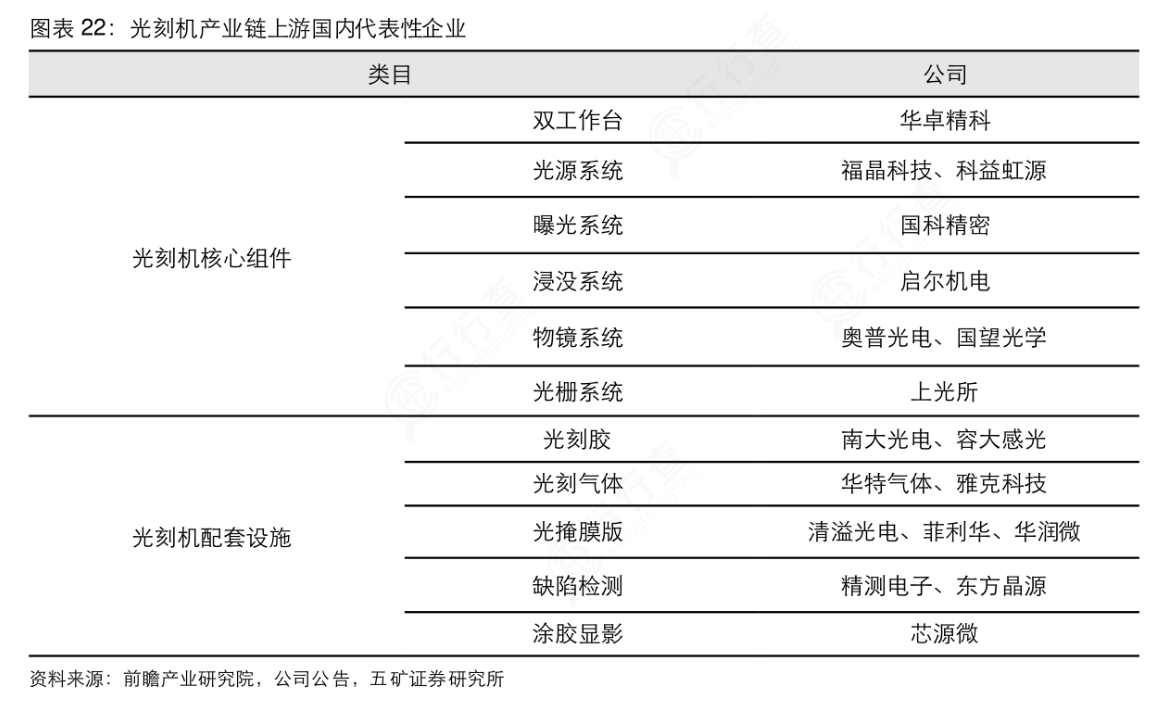
1)给国外光刻机厂商供货的国内厂商:
福晶科技:KBBF是一种非线性光学晶体材料,它能够将激光转化为史无前例的176纳米波长(深紫外)激光,从而可以制造出深紫外固体激光器。KBBF晶体是光刻机的重要的上游原材料!KBBF晶体是国防和民用市场上都无法或缺的重要技术。资料显示,福晶曾经给给荷兰ASML公司供货。
蓝英装备:公司控股子公司UCM AG为荷兰光刻机制造商ASML提供精密清洗解决方案
晶瑞电材:前年公司已购得KrF光刻机一台(二手),可用于KrF光刻胶的曝光测试,同时公司KrF光刻胶量产化生产线正在积极建设中。
2)给国产光刻机供货的厂商:
苏大维格:公司向上海微电子提供了光刻机用的定位光栅产品,该器件是该公司光刻机产品的重要部件。
上海电气:上海微电子是目前中国第一家也是唯一一家光刻机巨头,具备90nm及以下的芯片制造能力。根据公开数据,上海微电子光刻机出货量此前已占到国内市场份额超过80%。上海微电子目前最大股东为上海电气的控股股东电气控股,股本占比达到32.09%。
奥普光电:中科院长光学所持股公司42.4%的股权,非常有希望在国产高端光刻机上实现突破。其研制的国内第一套EUV光刻原理装置,实现了EUV光刻的原理性贯通。2008年国家“极大规模集成电路制造装备及成套工艺”科技重大专项将EUV光刻技术列为“32-22nm装备技术前瞻性研究”重要攻关任务。长春光机所作为牵头单位,承担起了“极紫外光刻关键技术研究”项目研究工作。
炬光科技:公司的光场匀化器应用于国内主要光刻机研发项目和样机中,并供应给世界顶级光学企业A公司,最终应用于全球高端光刻机生产商的核心设备。华为哈勃在2020年9月以每股25元的价格入股炬光科技,持有公司2.96%股份。
今日龙虎榜单
1)机构榜

2)外资榜

3)游资榜

龙虎榜焦点股解析
一、彤程新材603650
1)核心逻辑:目前中国高端半导体光刻胶企业主要有5家:华懋科技、彤程新材、晶瑞电材、南大光电、上海新阳;
2)资金性质:今日湖州劳动路买入2837万元;上塘路买入2770万元;
3)技术面看点:k线组合构筑发射架,放量站稳20日线;

参考资料:
20230209-长江证券-彤程新材-603650-特种橡胶助剂景气回升,光刻胶扶摇直上(马太)
免责声明:【九方智投-投顾-何龙涛-登记编号:A0740622100005;以上代表个人观点,仅供参考,不作为买卖依据,据此操作风险自担。投资有风险,入市需谨慎】
免责声明:以上内容仅供参考学习使用,不作为投资建议,此操作风险自担。投资有风险、入市需谨慎。
相关股票
相关板块
相关资讯
扫码下载
九方智投app
扫码关注
九方智投公众号
头条热搜
涨幅排行榜
暂无评论
赶快抢个沙发吧